O Programa Nacional de Alimentação Escolar (PNAE) e os Institutos Federais de Educação, Ciência e Tecnologia (IFs): uma revisão de literatura

The National School Food Program (PNAE) and the Federal Institutes of Education, Science and Technology (IFS): a literature review

El Programa Nacional de Alimentación Escolar (PNAE) y los Institutos Federales de Educación, Ciencia y Tecnología (IFs): una revisión de literatura

Adriano Elias

Instituto Federal de Educação, Ciência e Tecnologia do Triângulo Mineiro, Uberaba, MG, Brasil

adriano@iftm.edu.br

Geraldo Gonçalves de Lima

Instituto Federal de Educação, Ciência e Tecnologia do Triângulo Mineiro, Uberaba, MG, Brasil

geraldolima@iftm.edu.br

 

Recebido em 17 de abril de 2025

Aprovado em 29 de abril de 2025

Publicado em 17 de setembro de 2025

 

RESUMO

Trata-se de revisão de literatura com o objetivo de descrever o Estado do Conhecimento das produções acadêmicas quando se trata de estudos realizados sobre a execução do PNAE no âmbito dos IFs. O corpus foi estabelecido com base no banco de dados dos diretórios Biblioteca Digital Brasileira de Teses e Dissertações (BDTD), Scientific Electronic Library Online (Scielo) e Plataforma Sucupira. Optou-se pela metodologia de análise de conteúdo e adotou-se, como recorte espacial, os IFs e, como recorte temporal, a publicação da Lei nº 11.892/2008. Foram excluídos documentos em duplicidade, não diretamente ligados aos recortes espacial e temporal, e documentos aos quais não se obteve acesso ao texto para leitura. Realizada a leitura do título e do resumo de 480 documentos , seleciononaram-se 19 dissertações e 01 tese. Iniciou-se a análise pelo uso de palavras-chave, identificando-se o uso com maior frequência (12,20%) do termo “agricultura familiar”. A maioria das palavras-chave (33,7%) objetiva a identificação dos estudos como de políticas públicas. Para o aprofundamento, utilizaram-se os tópicos para análise locus, objetivo, metodologia e conclusões. Concluiu-se que os estudos sobre PNAE no âmbito dos IFs são estruturados numa abordagem qualitativa (65%), priorizando-se um locus de estudo (75%), tendo como principais objetivos (38,10%) e conclusões (34,4%) aspectos relacionados à execução de recursos do Programa. Percebe-se uma lacuna quando a realização de estudos que englobem o PNAE no âmbito dos IFs no âmbito dos programas de pós-graduação stricto sensu em cursos de doutorado, sejam acadêmicos ou profissionais, bem como que apresentem percepção dos responsáveis técnicos sobre execução do Programa.

Palavras-chave: Educação Profissional e Tecnológica; Políticas Públicas; PNAE.

 

ABSTRACT

This is a literature review of studies carried out in order to describe the State of Knowledge of academic productions when it comes to the implementation of PNAE within the scope of the IFs. The corpus was established using the database of Brazilian Digital Library of Theses and Dissertations (BDTD), Scientific Electronic Library Online (Scielo) and Plataforma Sucupira directories. We opted for the content analysis methodology and adopted, as spatial cutout, the IFs and, as timeframe, the publication of Law nº 11.892/2008. Duplicate documents, not directly linked to the spatial and temporal cutouts, and documents for which access to the text wasn’t obtained, were excluded. After reading the title and summary of 480 documents, 19 dissertations and 01 thesis were selected. The analysis began with the use of keywords, identifying the most frequent use of the term “family farming” (12.20%). The majority of keywords (33.7%) aim to identify studies as public policy studies. For in-depth analysis, we opted to use the topics: locus, objective, methodology and conclusions. It was concluded that studies on PNAE within the scope of IFs are structured in a qualitative approach (65%), prioritizing one locus of study (75%). The main objectives (38.10%) and conclusions (34.4 %) aspects are related to the execution of Program resources. A gap is perceived when carrying out studies that encompass PNAE within the scope of IFs within the scope of stricto sensu postgraduate programs in doctoral courses, whether academic or professional, as well as that present the perception of technical manager regarding the execution of the Program.

Keywords: Professional and Technological Education; Public Policies; PNAE.

 

RESUMEN

Se trata de una revisión de literatura con el objetivo de describir el Estado del Conocimiento de las producciones académicas cuando se trata de estudios acerca de la ejecución del PNAE en el ámbito de los IFs. El corpus fue basado en los datos de los directorios Biblioteca Digital Brasileña de Tesis y Disertaciones (BDTD), Scientific Electronic Library Online (Scielo) y la Plataforma Sucupira. Se optó por la metodología de análisis de contenido y se adoptaron, como recortes espaciales, los IFs y, como recorte temporal, la publicación de la Ley nº 11.892/2008. Se excluyeron documentos duplicados, no directamente relacionados con los recortes espaciales y temporales, y cuyo acceso al texto no fue posible. Tras la lectura del título y el resumen de 480 documentos seleccionados, se eligieron 19 disertaciones y 1 tesis. El análisis comenzó con el uso de palabras clave, identificándose como el término de mayor frecuencia (12,20%) “agricultura familiar”. La mayoría de las palabras clave (33,7%) tienen el objetivo de identificar los estudios como relacionados con políticas públicas. Se utilizaron los temas de análisis locus, objetivo, metodología y conclusiones, concluyéndose que que estos estudios están estructurados bajo un enfoque cualitativo (65%), priorizando un locus de estudio (75%), teniendo como principales objetivos (38,10%) y conclusiones (34,4%) aspectos relacionados con la ejecución de sus recursos. Hay una laguna en la realización de estudios que engloben el PNAE en el ámbito de los IFs en los programas de posgrado stricto sensu en cursos de doctorado, sean académicos o profesionales, así como que presenten la percepción de los responsables técnicos sobre la ejecución del Programa.

Palabras clave: Educación Profesional y Tecnológica; Políticas Públicas; PNAE.

 

Introdução

O Programa Nacional de Alimentação Escolar (PNAE), atualmente regido pela Lei nº 11.947, de 16 de junho de 2009, e pela Resolução FNDE nº 06, de 08 de maio de 2020, gerenciado pelo Fundo Nacional de Desenvolvimento da Educação (FNDE), autarquia federal vinculada ao Ministério da Educação (MEC), atende os estudantes de toda a rede pública da educação básica (educação infantil, ensino fundamental, ensino médio e educação de jovens e adultos) matriculados em escolas públicas, filantrópicas e em entidades comunitárias (conveniadas com o poder público), contribuindo para o crescimento, o desenvolvimento, a aprendizagem, o rendimento escolar dos estudantes e a formação de hábitos alimentares saudáveis, por meio da oferta de refeições e de ações de educação alimentar e nutricional com consequente apoio ao desenvolvimento sustentável em âmbito local, mediante aquisições preferenciais da agricultura familiar e de empreendedores familiares rurais (Brasil, 2009, 2020).

O PNAE tem caráter suplementar à educação (art. 208, inciso VII, Constituição Federal) e é executado por meio de repasses financeiros aos entes federados (Estados, DF e Municípios) e escolas federais em 10 parcelas anuais, com base no Censo Escolar realizado no ano anterior ao do atendimento, atendendo diretamente o principal público dos Institutos Federais de Educação, Ciência e Tecnologia (IFs), cuja finalidade, dentre outras, é “[...] ministrar educação profissional técnica de nível médio, prioritariamente na forma de cursos integrados, para os concluintes do ensino fundamental e para o público da educação de jovens e adultos [...]”, sendo garantido, no mínimo, 50% das vagas ofertadas (Brasil, 2008).

Esta política pública é considerada a de maior longevidade no país quando se fala em segurança alimentar e nutricional, com as primeiras discussões iniciadas na década de 1930 e atualmente sendo norteado pela Lei nº 11.947, de 16 de junho de 2009 (Peixinho, 2013).Partindo-se do recorte da Rede Federal de Educação Profissional, Científica e Tecnológica (RFEPCT), da qual os IFs, foco do presente estudo, fazem parte, a importância desse programa se reflete em 358.740 estudantes beneficiados apenas em 2023 com um investimento previsto de R$ 54.008.467,12 (Brasil, 2024). 

Assim, propõe-se a realização do presente estudo com o objetivo de se conhecer as pesquisas realizadas no âmbito do PNAE a fim de descrever o Estado do Conhecimento das produções acadêmicas e e o interesse científico que o programa em questão levanta junto aos pesquisadores brasileiros, com o recorte específico de execução no âmbito dos Institutos Federais de Educação Ciência e Tecnologia (IFs).

O corpus utilizado para a avaliação foi estabelecido com base no banco de dados dos diretórios Biblioteca Digital Brasileira de Teses e Dissertações (BDTD), Scientific Electronic Library Online (Scielo) e Plataforma Sucupira, tendo-se optado pela metodologia de análise de conteúdo (Triviños, 1987; Bardin, 2011). Como critérios para refinamento e tratamento inicial, adotou-se, como recorte espacial, as Instituições da Rede Federal de Educação Profissional, Científica e Tecnológica (RFEPCT) e como recorte temporal, a Lei nº 11.892, de 29 de dezembro de 2008, sendo excluídos documentos em duplicidade, não diretamente ligados à execução do PNAE no âmbito dos IFs e aos quais não se obteve acesso ao texto para leitura. 

Para aplicação de tais critérios, foi realizada a leitura do título e do resumo dos documentos inicialmente encontrados. De um total de 480 documentos, foram selecionados 20, sendo 19 dissertações e 01 tese, iniciando-se a análise pelo uso de palavras-chave. Para o aprofundamento, os seguintes tópicos foram utilizados para análise: locus, objetivo, metodologia e conclusões.

Por fim, o presente estudo se encontra estruturado, além da presente Introdução, nas seguintes seções: Referencial Teórico, Materiais e Métodos, Análises e Resultados e Conclusões.

 

Referencial Teórico

Estados da Conhecimento são importantes para o conhecimento das pesquisas que vêm sendo desenvolvidas a fim de se perceber as escolhas temáticas realizadas em determinado campo de estudo e contribuem para a constituição do campo teórico de uma área de conhecimento, pois procuram identificar os aportes significativos da construção da teoria e prática pedagógica, apontar as restrições sobre o campo em que se move a pesquisa, as suas lacunas de disseminação, identificar experiências inovadoras investigadas que apontem alternativas de solução para os problemas da prática e reconhecer as contribuições da pesquisa na constituição de propostas na área focalizada (Romanowski; Teodora Ens, 2006).

São estudos pautados no desconhecimento sobre a produção científica em determinada área do conhecimento (Ferreira, 2002) que permitem o direcionamento de novas pesquisas. Tais estudos, além de identificar a produção, também podem apresentar e categorizar diversos enfoques e perspectivas de pesquisas de determinada área do assunto pesquisado (Romanowski; Teodora Ens, 2006). Neste sentido, a revisão de literatura se torna alternativa para este levantamento. Danton (2002) explica que a revisão de literatura vai além da relação de obras identificadas sobre uma determinada temática, permitindo contato com conceitos e teorias já tratados anteriormente como preparação para o desenvolvimento de um novo estudo. 

Bento (2012) apresenta a ideia de processo de investigação com o propósito de delimitar o problema de investigação, procurar novas linhas de investigação, evitar abordagens infrutíferas, ganhar perspectivas metodológicas e identificar recomendações para investigações futuras enquanto Morosini (2014) traz a percepção sobre a identificação, o registro, a categorização e a síntese referentes a uma área do conhecimento em determinado espaço de tempo de modo a também se destacar o novo.

Conforto, Amaral e Silva (2011) alertam que, para maior confiabilidade em uma revisão bibliográfica, é recomendável o estabelecimento de estratégias e de método sistemático para as buscas e análises propostas. A sistematização da revisão de literatura por meio de protocolos específicos garante entendimento e logicidade ao corpus levantado, salientando-se que:

Está focada no seu caráter de reprodutibilidade por outros pesquisadores, apresentando de forma explícita as bases de dados bibliográficos que foram consultadas, as estratégias de busca empregadas em cada base, o processo de seleção dos artigos científicos, os critérios de inclusão e exclusão dos artigos e o processo de análise de cada artigo. Explicita ainda as limitações de cada artigo analisado, bem como as limitações da própria revisão. (Galvão; Ricarte, 2019, p. 58-59)

 

Dentre as diversas fases metodológicas apresentadas por Morosini e Fernandes (2014), destaca-se identificação da temática e das palavras-chave ligadas a ela. A escolha das palavras-chave de um estudo é essencial para a transmissão, para um futuro leitor, do conteúdo de um documento, permitindo que este identifique aquele que será essencial para o desenvolvimento de seu próprio estudo. Neste sentido, 

O uso das palavras-chave potencializa o acesso ao conteúdo dos documentos, para além da informação que é representada pelo título e resumo; traduz o pensamento dos autores, e mantém o contacto com a realidade da prática quotidiana, acompanhando a evolução científica e tecnológica, que é refletida pelos documentos (Miguéis et. al., 2013, p. 115).

 

 Sendo a temática escolhida para a presente revisão de literatura o Programa Nacional de Alimentação Escolar (PNAE), destaca-se a importância de compreendê-lo como política pública (Sousa, 2006) respeitando seus objetivos e diretrizes conforme estabelecido no arcabouço legal, a saber: Alimentação Saudável e Adequada, Educação Alimentar e Nutricional, Universalização, Participação social, Desenvolvimento Sustentável, Direito à alimentação escolar (Brasil, 2009; 2020; Silva; Hespanhol, 2023

Neste sentido, os estudos sobre essa política pública devem compreender a execução do PNAE como orientada para o respeito às culturas e tradições e aos hábitos alimentares saudáveis mediante, inclusive, a execução de ações que incluam educação alimentar e nutricional nos currículos escolares de forma transversal (Reis et. al., 2023), de modo a atingir todos os estudantes público-alvo. Essa execução ainda demanda uma estrutura de participação da comunidade na qual as Instituições de Ensino estão inseridas, além de incentivar, mediante aquisições preferenciais da agricultura familiar e de empreendeores familiares rurais com o intuito de garantir a segurança alimentar e nutricional dos estudantes beneficiados (Brasil, 2009; 2020).

A seguir, serão apresentados, na seção Materiais e Métodos, os procedimentos utilizados para o desenvolvimento da revisão de literatura proposta.

 

Materiais e Métodos

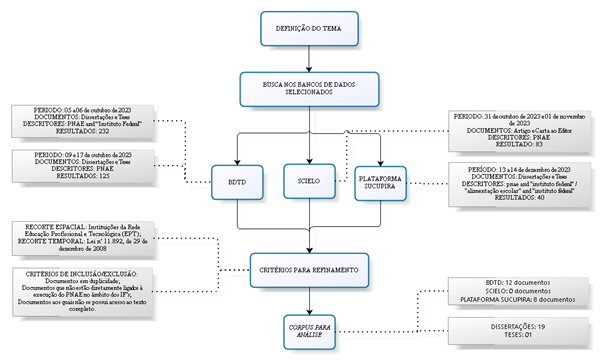
Trata-se de revisão de literatura de estudos realizados sobre a execução do PNAE no âmbito dos IFs. O corpus utilizado para avaliação foi estabelecido com base no banco de dados dos diretórios Biblioteca Digital Brasileira de Teses e Dissertações (BDTD), Scientific Electronic Library Online (Scielo) e Plataforma Sucupira. Optou-se pela metodologia de análise de conteúdo (Triviños, 1987; Bardin, 2011), iniciando-se pela etapa de pré-análise, cujo resultado se encontra disponível no Quadro 1.

 

Quadro 1 - Construção do corpus para análise: levantamento inicial

Diretório de busca

Período de levantamento

Tipo de Documento

Descritores[1]

Resultados brutos

BDTD

05 a 06 de outubro de 2023

Dissertações e Teses

PNAE and “Instituto Federal”

232

09 e 17 de outubro de 2023

PNAE

125

Scielo

31 de outubro de 2023 e 01 de novembro de 2023

Artigo e Carta ao Editor

PNAE

83

Plataforma Sucupira

13 a 14 de dezembro de 2023

Dissertações e Teses

pnae and "instituto federal" / "alimentação escolar" and "instituto federal"

40

Fonte: Os autores, 2025.

 

Os autores optaram pelo operador booleano “AND” em algumas buscas para tentar restringir a quantidade de dados brutos a serem levantados e direcionar a busca para o foco anteriormente descrito, a saber: a execução do PNAE no âmbito dos IFs. Uma vez levantado o corpus inicial, estabeleceu-se, com base no questionamento original, os seguintes critérios para seu refinamento e tratamento inicial: 

a.    Filtrar o levantamento com recorte espacial: 

I.     Instituições da Rede Educação Profissional e Tecnológica (EPT);

b.    Filtrar o levantamento com recorte temporal:

I.     Lei nº 11.892, de 29 de dezembro de 2008. Institui a Rede Federal de Educação Profissional, Científica e Tecnológica, cria os Institutos Federais de Educação, Ciência e Tecnologia, e dá outras providências;

II.    Excluir documentos em duplicidade;

III.  Excluir documentos que não estão diretamente ligados à execução do PNAE no âmbito dos IFs;

IV.  Excluir documentos aos quais não se possui acesso ao texto completo.

Identificou-se, durante o levantamento, a necessidade de maior atenção quanto à escolha dos descritores tendo em vista a existência de siglas similares que possuem parte da sigla PNAE em sua própria identificação, como o Programa Nacional de Assistência Estudantil (PNAES).

Durante a exploração do material, aplicou-se os critérios de refinamento, utilizando as informações de cadastro dos documentos nos diretórios pesquisados, bem como a leitura dos resumos. Seguindo os critérios supracitados, o corpus para análise foi estabelecido conforme disposto no Quadro 2.

 

Quadro 2 - Construção do corpus para análise: resultado após critérios de inclusão e exclusão

Diretório de busca

Período de levantamento

Tipo de Documento

Descritores[2]

Resultados brutos

BDTD

05 a 06 de outubro de 2023

Dissertações e Teses

PNAE and “Instituto Federal”

11

09 e 17 de outubro de 2023

PNAE

1

Scielo

31 de outubro de 2023 e 01 de novembro de 2023

Artigo e Carta ao Editor

PNAE

0

Plataforma Sucupira

13 a 14 de dezembro de 2023

Dissertações e Teses

pnae and "instituto federal" / "alimentação escolar" and "instituto federal"

8

Fonte: Os autores, 2025.

 

Para aplicação dos critérios supracitados, foi realizada a leitura do título e do resumo dos documentos inicialmente identificados. Nesta etapa, foram selecionadas 19 dissertações e 01 tese. 

Reforça-se, novamente, que a intersecção entre o PNAE e IFs perpassam os documentos selecionados, sendo essencial para a compreensão do estudo aqui proposto. Todo procedimento, que se encontra resumido na Figura 1.

 

Figura 1 - Protocolo - Revisão de Literatura

Fonte: Os autores, 2025.

 

A seguir serão apresentadas as análises e comentados os resultados do levantamento aqui proposto na seção Análise e Resultados.

 

Análise e Resultados

Uma vez finalizada a etapa inicial de levantamento do corpus (pré-análise) e o refinamento do mesmo com aplicação dos critérios de inclusão e exclusão (exploração do material), iniciou-se análise dos resumos e das palavras-chaves (tratamento, inferência e interpretação dos dados) dos documentos selecionados. 

Os documentos foram divididos por áreas do conhecimento, a saber: Ciências da Saúde, Ciências Humanas, Ciências Sociais Aplicadas e Ciências Agrárias (Gráfico 1). A divisão foi pensada para auxiliar na compreensão das propostas apresentadas, ao mesmo tempo em que se verifica a realidade da produção desenvolvida sobre o PNAE nestas diversas áreas (Romanowski; Teodora Ens, 2006).

 

Gráfico 1 - Proporção de documentos selecionados para análise por área de conhecimento

Gráfico

Fonte: Os autores, 2025.

 

É importante ressaltar que a única tese selecionada é da área de Ciências Agrárias (5%)[3], enquanto que a maior quantidade de documentos se encontram classificados como dissertações (95%)[4], sendo que 45%[5] desses documentos são dissertações da área de Ciências Sociais Aplicadas. A abrangência da temática por diversas áreas do conhecimento pode ser entendida como resultado da riqueza dessa tendo em vista as investigações já realizadas, informação pertinente frente às possibilidades para o desenvolvimento de novos estudos, conforme ressalta Danton (2002).

Com base no corpus selecionado, percebe-se a diversidade de palavras-chave utilizadas (Figura 2). Inicialmente, entende-se que se trata de mera consequência tendo-se em vista as especificidades de cada estudo selecionado, e se percebe que as palavras-chave utilizadas com mais frequência são agricultura familiar (12,20%), alimentação escolar (10,98%), políticas públicas (8,54%) e programa nacional de alimentação escolar (6,10%).

 

Figura 2 - Nuvem de Palavras-Chave

Fonte: Os autores, 2025.

 

Em um segundo momento, percebe-se que estas palavras-chave podem ser agrupadas em categorias (Quadro 3) que as aproximam quanto à informação que pretendem passar ao futuro leitor (Miguéis et. al., 2013; Morosini; Fernandes, 2014), a saber:

a.    Institutos Federais: categoria que abrigou as palavras-chave relativas ao locus de realização dos estudos;

b.    Alimentação Escolar: categoria que abrigou as palavras-chave relativas à alimentação no ambiente escolar bem como recursos aplicados à mesma e identificados nos estudos;

c.    Gestão: categoria que abrigou palavras-chave relativas às práticas de gestão identificadas nos estudos;

d.    Políticas Públicas: categoria que abrigou palavras-chave relativas às políticas identificadas nos estudos, bem como indicadores de implementação e avaliação identificados nos estudos;

e.    Educação: categoria que abrigou as palavras-chave relativas à educação, incluindo produtos educacionais identificados nos estudos.

 

Quadro 3 - Categorias e respectivas palavras-chave

Institutos Federais

instituto federal; institutos federais de educação, ciência e tecnologia; IFSP; instituições federais de ensino; instituto federal de educação, ciência e tecnologia; rede federal de Ensino

Gestão

gestão de compras públicas; agricultura familiar; avaliação; compras públicas sustentáveis; pandemia da Covid-19; burocracia de nível de rua; abastecimento de alimentos; compras públicas; chamada pública; melhores práticas de gestão; administração; mapeamento de processo

Políticas Públicas

políticas públicas; programas e políticas de alimentação; programa nacional de alimentação escolar; PNAE; programa nacional de alimentação escolar (PNAE); programa nacional de alimentação escolar (Brasil); programa de aquisição de alimentos (PAA); política pública - análise de implementação; segurança alimentar e nutricional; implementação de políticas públicas; políticas públicas de saúde; programas e políticas de nutrição e alimentação; desenvolvimento regional; desenvolvimento sustentável; indicadores de Qualidade em assistência à Saúde; programas e políticas de alimentação e nutrição

Alimentação Escolar

alimentação escolar; nutricionista; merenda escolar; nutrição; comportamento alimentar; geleia real - propriedades terapêuticas; alimentação de qualidade

Educação

educação profissional; educação profissional e tecnológica; educação ambiental; educação alimentar e nutricional; educação escolar; valorização; blog educacional

Fonte: Os autores, 2025.

 

As categorias escolhidas conversam diretamente com a concepção do programa como política pública (Souza, 2006) bem como com as diretrizes de execução deste, estabelecidas pelo ordenamento jurídico (Brasil, 2009; 2020) e com estudos já realizados (Reis et. al., 2023; Silva; Hespanhol, 2023).

Com base no agrupamento de palavras-chave proposto (Quadro 3), nota-se que a maioria das palavras-chave, nos estudos selecionados, estão direcionadas à identificação dos estudos como sendo de políticas públicas (33,7%). Em seguida, têm-se gestão (30,1%) e alimentação escolar (19,3%) como principais agrupamentos de palavras-chave dos estudos direcionados.

 

Gráfico 2 - Categorias de palavras-chave e respectivas frequências

Gráfico

Fonte: Os autores, 2025.

 

Para o aprofundamento da análise, direcionou-se o estudo para identificar os seguintes tópicos: locus, objetivo, metodologia e conclusões. 

Quanto ao locus, buscou-se entender a amplitude dos estudos no âmbito dos 38 Institutos Federais, que juntamente 2 Centros Federais de Educação Tecnológica (Cefets), a Universidade Tecnológica Federal do Paraná (UTFPR), as 22 escolas técnicas ligadas às Universidades Federais e o Colégio Pedro II, compõem a RFEPCT, totalizando 680 unidades (Brasil, 2023).

Neste sentido, os documentos que compõem o corpus de análise foram classificados como “únicos”, quando se trata de estudos que envolvem apenas um IF, ou “múltiplos”, quando se trata de estudos que envolvem mais de um. Para a realização deste estudo, considerou-se cada IF como um elemento, independente de quantas unidades que o compõem.

Nesta categoria, percebe-se que 25%[6] do corpus é composto de estudos múltiplos enquanto 75%[7] é composto de estudos únicos, priorizando-se estudos focados em apenas um IF. Ressalta-se aqui que, em dois estudos separados, identificou-se também a inclusão, juntamente com os IFs, como locus de estudo, de 01 município (Rozado, 2020) e 01 universidade (Ponciano, 2017) para efeitos comparativos sobre a execução do PNAE.

Quanto aos objetivos, buscou-se entender qual o interesse de cada estudo dentro das temáticas PNAE e IFs, a que se destina cada estudo realizado e selecionado para compor o presente corpus de análise, encontrando-se novamente correlação entre as investigações e as diretrizes propostas ao programa (Brasil, 2009; 2020).

Partindo-se dessa premissa, estabeleceu-se as seguintes categorias:

a.    Educação: categoria aplicada aos estudos cujo foco abrange o aspecto educacional do PNAE;

b.    Gestão e Execução: categoria aplicada aos estudos cujo foco abrange a gestão e execução do PNAE, uma vez já implementado no locus de estudo;

c.    Implementação: categoria aplicada aos estudos cujo foco abrange o processo de implementação do PNAE no locus de estudo; e

d.    Aquisição: categoria aplicada aos estudos cujo foco abrange o procedimento de aquisição de gêneros alimentícios no âmbito do PNAE.

Após tratamento dos dados (Gráfico 3), percebe-se que os estudos possuem como objetivo principal, em primeiro lugar, as categorias gestão e execução[8] e aquisição[9], cada uma com 38,10% dos estudos; em segundo lugar, a implementação[10], com 14,29% dos estudos e, por fim, educação[11], com 9,52% dos estudos. Chama-se aqui atenção para Caiafa (2019) que foi incluído tanto na categoria gestão e execução, quanto na categoria aquisição, tendo em vista a amplitude dos objetivos.

 

Gráfico 3 - Categorização dos Objetivos

Gráfico

Fonte: Os autores, 2025.

 

Quanto à metodologia, o corpus foi categorizado como qualitativo, quantitativo e quantiqualitativo. Do total de estudos selecionados, a maioria adotou uma abordagem qualitativa (65%)[12], seguidos por estudos com abordagem quantiqualitativas (20%)[13] e, por fim, estudos com abordagem quantitativa (15%)[14].

Quanto às conclusões, foram estabelecidas as seguintes categorias: produto técnico tecnológico, papel do nutricionista, indicadores, implementação, gestão e execução, educação, cardápio e aquisição.

Após o tratamento dos dados (Gráfico 4), percebe-se que os estudos possuem conclusões principais que podem ser agrupadas nas categorias gestão e execução (34,4%), implementação (28,1%) e aquisição (15,6%). Ressalta-se que alguns estudos, por apresentarem conclusões amplas, foram incluídos em diversas categorias[15].

 

Gráfico 4 - Categorias das Conclusões

Gráfico

Fonte: Os autores, 2025.

 

A categoria Produto Técnico Tecnológico abrange as contribuições no âmbito prático, contemplando as propostas presentes em 6,25% das conclusões dos estudos selecionados.

A categoria papel do nutricionista destaca a importância da atuação do nutricionista para desenvolvimento do PNAE nos IFs estudados, também estando presentes em 6,25% das conclusões dos estudos selecionados.

A categoria indicadores engloba as conclusões que apresentaram comparação de dados quantitativos de execução do PNAE comparativos entre dois ou mais IFs estudados, representando 3,13% dos estudos selecionados.

A categoria implementação busca agrupar estudos cujos resultados abrangeram a estruturação do PNAE nos IFs estudados, representando 28,13% dos estudos selecionados. Ressalta-se que questões referentes à execução, gestão, aquisição, entre outras, tendo em vista as respectivas especificidades e frequências de ocorrência, serão tratadas em categorias específicas. 

A categoria gestão e execução aborda estudos que apresentaram conclusões direcionadas à operacionalização diária de execução do PNAE, incluindo execução de recursos, pagamento de fornecedores, sistemas de gestão, normatização interna, processos internos e capacitação, sendo a maior categoria com 34,38% de frequência.

A categoria educação engloba o estudo que demonstrou as relações que impactam, direta ou indiretamente, ações de educação alimentar e nutricional, tidas como obrigatórias (Brasil, 2009, 2020), representando 3,13% das conclusões levantadas.

Já a categoria cardápio, correspondente a 3,1% das conclusões apresentadas, relaciona-se à elaboração e à execução de cardápio de acordo com as diretrizes do PNAE (Brasil, 2009, 2020), enquanto a categoria aquisição apresenta conclusões voltadas especificamente à aquisição de gêneros alimentícios no âmbito do PNAE apresentando desafios e problemas a serem superados no intuito de as IFs atenderem às exigências legais e atingirem os objetivos do programa. Esta categoria se encontra presente em 15,62% dos estudos selecionados.

Por fim, o Quadro 4 traz alguns exemplos das conclusões encontradas em cada categoria identificada e analisada neste estudo no que tange ao tópico Conclusões.

 

Quadro 4 – Quadro Exemplificativo - Conclusões

AUTOR

CONCLUSÕES - CATEGORIA: PRODUTO TÉCNICO TECNOLÓGICO

Andrade (2019)

Como produto educacional foi desenvolvido um aplicativo com o objetivo de facilitar a aplicação dos testes de aceitabilidade das preparações ofertadas no âmbito do PNAE

Caiafa (2019)

Foi possível refinar o processo e construir um manual de procedimentos na aquisição de produtos da agricultura familiar para alimentação escolar

AUTOR

CONCLUSÕES - CATEGORIA: PAPEL DO NUTRICIONISTA

Costa (2015)

A presença do nutricionista, mesmo não contribuindo de forma efetiva para o recebimento deste recurso, favoreceu a realização das atividades de educação alimentar e nutricional

Santos (2017)

Nos campi nos quais não existe responsável técnico pelo Programa, seja no IFSULDEMINAS seja no IFRN, a dimensão educativa, efetivada pelas ações de educação alimentar e nutricional, ou não é ou é esporadicamente executada

AUTOR

CONCLUSÕES - CATEGORIA: INDICADORES

Santos (2017)

Via de regra, os dados educacionais apresentam uma melhor descrição no IFSULDEMINAS que no IFRN e até mesmo em relação às médias nacionais 

AUTOR

CONCLUSÕES - CATEGORIA: IMPLEMENTAÇÃO

Santos (2017)

Apesar de ressaltarem o aspecto formativo integral do aluno, não implementam o Programa o relacionando às diversas dimensões da vida do discente

Trajano (2019)

Ações estudadas onde estão informações sobre o programa PNAE nos Campi foram aplicadas conforme a legislação vigente do MEC/FNDE. 

Silva, T. F. F. (2020)

Benefícios: promoção da alimentação saudável e respeito dos hábitos alimentares; incentivo à produção local e geração de renda e empregos; diversidade e boa qualidade de alimentos. 

Vilela

(2020)

As ações de implementação do Programa no IFMG/SJE e no IF Baiano/SB não foram determinadas pela configuração institucional da política pública, mas, sim, condicionadas pela gênese das instituições, assim como as redes de relações que sustentam tal configuração; pelas representações sociais dos burocratas implementadores do Programa; pelo modo como esses atores implementadores interagem entre si e pelas regras construídas para regular essa interação 

Watanabe (2020)

Impacto econômico negativo da pandemia na renda para os agricultores beneficiários dessas políticas públicas devido à suspensão das entregas

Silva (2022)

A implementação da política se destacou como ferramenta de combate à insegurança alimentar dos discentes e importante instrumento na geração de renda da agricultura familiar 

Souza (2022)

Compreensão do contexto da participação de agricultores familiares dentro do mercado institucional das compras públicas do IFRN, evidenciando lacunas em tais processos, podendo atuar para além da garantia do abastecimento de alimentos em equipamentos públicos, em virtude da relevância das políticas de alimentação e nutrição e da agricultura familiar como redes de proteção ambiental, nutricional, social e econômica, fomentando a segurança alimentar e nutricional.

Andrade (2019)

Falta de padronização no número de refeições nas unidades, acarretando no descumprimento da legislação nas unidades que não ofertam três refeições diárias a alunos em turno integral

Magalhães (2022)

A utilização do instrumento de avaliação possibilitou medir o atendimento a dimensões importantes, mostrando que a alimentação escolar no IFSP precisa de melhorias que esbarram em questões orçamentárias, infraestrutura e mão de obra, além da complementação com outras ações orçamentárias

AUTOR

CONCLUSÕES - CATEGORIA: GESTÃO E EXECUÇÃO

Vilela

(2020)

Conclui-se que esses atores, as relações sociais e as normas condensam os principais elementos constitutivos da dinâmica social da operacionalização do PNAE

Costa (2015)

Poucos Campi recebiam o recurso financeiro do PNAE

Correia (2019)

Principal gargalo identificado nas atividades do processo foi o Passo 01 – Orçamento, em pontos de capacitação profissional e conhecimento sobre como o processo é iniciado. Esse passo possui forte correlação positiva com o Passo 10 - Termo de recebimento e pagamento dos agricultores. Ao promover capacitação dos servidores, a avaliação sobre como os produtos são solicitados e armazenados e como se dá o pagamento aos fornecedores também será otimizada

Rozado (2020)

Melhorias na execução do programa, no âmbito do IFES campus Santa Teresa

Watanabe (2020)

Necessidade de aproximação entre os stakeholders

Silva (2022)

Mesmo com a suplementação de recursos do PNAE pela Instituição, foi necessário utilizar critérios de vulnerabilidade para selecionar os alunos que foram contemplados, evidenciando o exercício da discricionariedade, aspecto inerente aos BNR

Caminha (2019)

Os resultados da pesquisa mostraram que o IFPI tem direcionado os recursos do PNAE para a agricultura familiar bem acima do mínimo exigido, sobressaindo-se quando comparado aos índices dos estados e municípios

Andrade (2019)

67% das unidades aplica 30% dos recursos do PNAE na aquisição de gêneros alimentícios da agricultura familiar. Nas demais unidades, são identificadas mobilizações iniciais para a efetivação desta exigência da legislação

Magalhães (2022)

A utilização do instrumento de avaliação possibilitou medir o atendimento a dimensões importantes, mostrando que a alimentação escolar no IFSP precisa de melhorias que esbarram em questões orçamentárias, infraestrutura e mão de obra, além da complementação com outras ações orçamentárias

Caiafa (2019)

Outro resultado obtido foi a identificação de propostas de melhorias a partir do mapeamento do processo já utilizado.

Nava (2020)

Falta de clareza quanto ao processo de funcionamento do PNAE no IFSC, a necessidade de capacitação dos servidores envolvidos, e escassez de recursos que prejudica o alcance dos objetivos do programa

AUTOR

CONCLUSÕES - CATEGORIA: EDUCAÇÃO

Bini (2019)

Os resultados demonstraram que a Educação Ambiental associada à Educação Alimentar e Nutricional é uma forma positiva na promoção de novos hábitos, uma vez que todas as atividades propostas foram desenvolvidas com êxito.

Conclui-se que o incentivo à adoção das práticas de aproveitamento integral dos alimentos reflete na conscientização, comprometimento e participação dos estudantes para a redução do desperdício de alimentos e impactos ambientais, tornando-os possíveis multiplicadores e propagadores da Educação Ambiental

AUTOR

CONCLUSÕES - CATEGORIA: CARDÁPIO

Azevedo (2014)

Os alunos levantaram alguns problemas com a merenda como: pouca variedade de verduras, ausência de frutas, alimentos mal cozidos, algumas carnes gordurosas ou pouco tempero e compra de alimentos de baixa qualidade através de licitação.

AUTOR

CONCLUSÕES - CATEGORIA: AQUISIÇÃO

Silva, T. F. F. (2020)

Desafios: falta assistência técnica para os agricultores familiares, o que dificulta a produção e comercialização dos alimentos; a capacidade de produção e entrega dos agricultores familiares da região nem sempre atende à demanda do campus; o processo de planejamento e elaboração da chamada pública é muito burocrático; falta de cronograma de entrega por parte do órgão; dificuldade quanto a logística para entregas; e adequação às legislações sanitárias

Watanabe (2020)

A importância das execuções dessas compras para a agricultura familiar, demonstrada pelas percepções dos agricultores principalmente quanto à parcela que elas representam nas suas rendas

Pereira (2021)

Falhas nos processos de compra pelo campus Uberlândia para a aquisição de produtos da agricultura familiar, o que levou a uma participação aquém da esperada nos processos

Ponciano (2017)

Conclui-se ser possível conciliar as legislações de compras públicas de gêneros alimentícios da agricultura familiar, dado que os textos legais não se sobrepõem uns aos outros. No entanto, o sucesso das políticas públicas relacionadas à sustentabilidade das compras e do homem do campo depende da apropriação de conhecimentos

Silva, C. H. M.

(2020)

Identificação de problemas de gestão no processo de chamada pública do Campus Fortaleza, relacionados ao conhecimento, sequenciação e comunicação dos atos administrativos, sucedendo parada e retrocesso no itinerário processual 

Aquisição de alimentos do Pnae diretamente da agricultura familiar, pelo Campus Fortaleza, abaixo do mínimo (30%), estabelecido pela legislação do programa

Fonte: Os autores, 2025.

 

Percebe-se a concentração dos estudos em algumas das diretrizes trazidas pela legislação (Brasil, 2009; 2020), a saber: execução dos recursos do PNAE sob o viés da Gestão das Instituições, apresentando, conforme ensinam Ferreira (2002) e Morosini (2014), o que está posto quando se trata de investigações no espaço de tempo proposto para a presente revisão de literatura.

Identifica-se, por fim, uma lacuna em estudos que abordem outras diretrizes do programa como, por exemplo, Universalização, Participação Social, Desenvolvimento Sustentável e Direito à Alimentação Escolar, bem como a inclusão da percepção de outros atores envolvidos na execução do PNAE como responsável técnico (nutricionista) e fornecedores da agricultura familiar e empreendedores familiares rurais.

 

Considerações Finais

Objetivou-se, como presente estudo, realizar revisão de literatura de estudos realizados sobre a execução do PNAE no âmbito dos IFs de modo a descrever o Estado do Conhecimento das produções acadêmicas e se compreender o que está posto, nesse recorte, quando se trata do interesse científico junto aos pesquisadores brasileiros.

Após levantamento na base no banco de dados dos diretórios Biblioteca Digital Brasileira de Teses e Dissertações (BDTD), Scientific Electronic Library Online (Scielo) e Plataforma Sucupira e aplicação de critérios para refinamento e tratamento inicial, chegou-se ao corpus de 20 documentos, sendo 01 tese e 19 dissertações, que atendessem o objetivo inicial proposto.

Valendo-se da análise de conteúdo como método, identificou-se que as investigações quando se trata da execução do PNAE no âmbito dos IF’s ocorrem prioritariamente na área de Ciências Sociais Aplicadas (45%), sendo as palavras-chave utilizadas com mais frequência agricultura familiar (12,20%), alimentação escolar (10,98%), políticas públicas (8,54%) e programa nacional de alimentação escolar (6,10%), todas em consonância com o disposto no arcabouço legal aplicado ao programa. 

Para o aprofundamento, direcionou-se o estudo para identificar os seguintes tópicos: locus, objetivo, metodologia e conclusões, tendo-se 75% das pesquisas compostas por estudos focados em apenas um IF com o objetivo principala gestão e execução do programa e aquisição de gêneros alimentícios (38,1%).

Quanto à metodologia, a maioria adotou uma abordagem qualitativa (65%), tendo-se as conclusões prioritariamente abordando execução e gestão do PNAE (34,4%).

Desta forma, conclui-se que tendo em vista o questionamento inicial norteador deste estudo, os estudos do PNAE no âmbito dos IFs são estruturados numa abordagem qualitativa, priorizando-se um locus de estudo, tendo como principais objetivos e conclusões aspectos relacionados à execução de recursos do citado programa. 

Percebe-se uma lacuna quando a realização de estudos que englobem o PNAE no âmbito dos IFs no âmbito dos programas de pós-graduação stricto sensu em cursos de doutorado, sejam acadêmicos ou profissionais, de acordo com o corpus analisado. 

Ressalta-se também que os estudos selecionados carecem de abordagens que incluam outras diretrizes do programa como, por exemplo, Universalização, Participação Social, Desenvolvimento Sustentável e Direito à Alimentação Escolar, bem como da percepção de outros atores envolvidos na execução do PNAE como responsável técnico (nutricionista) e fornecedores da agricultura familiar e empreendedores familiares rurais. Estudos com esta abordagem contribuíram para uma melhor percepção sobre a relação PNAE-IFs. Novos estudos são sugeridos para melhor compreensão do tratamento desta temática no âmbito acadêmico.

 

Referências

ANDRADE, Fernanda Martini de. Programa nacional de alimentação escolar - PNAE: uma análise da sua gestão no Instituto Federal Farroupilha. 2019. 119f. Dissertação (Mestrado) - Instituto Federal Farroupilha, Jaguari, 2019. 

 

AZEVEDO, Clarissa do Amaral. Alimentação escolar: investigando a percepção e contribuindo para a valorização no ensino médio do Instituto Federal do Norte de Minas Gerais - Câmpus Januária. 2014. 74f. Dissertação (Mestrado) - Pontifícia Universidade Católica de Minas Gerais, Belo Horizonte, 2014.

 

BARDIN, Laurence. Análise de conteúdo. São Paulo: Edições 70, 2011.

 

BENTO, António Maria Veloso. Como fazer uma revisão da literatura: Considerações teóricas e práticas. Revista JA (Associação Académica da Universidade da Madeira), no 65, ano VII, p. 42-44, mai 2012.

 

BINI, Fernanda Goelzer Pereira. Educação Ambiental na Alimentação Escolar: Práticas Educativas Sustentáveis com Estudantes do Ensino Médio do IFRO campus Cocal. 2019. 178f. Dissertação (Mestrado Profissional em Educação Escolar) - Fundação Universidade Federal de Rondônia, Porto Velho, 2019.

 

BRASIL. Lei nº 11.892, de 29 de dezembro de 2008. Institui a Rede Federal de Educação Profissional, Científica e Tecnológica, cria os Institutos Federais de Educação, Ciência e Tecnologia, e dá outras providências. Brasília, DF: Diário Oficial da União, 2008.

 

BRASIL. Lei nº 11.947, de 16 de junho de 2009. Dispõe sobre o atendimento da alimentação escolar e do Programa Dinheiro Direto na Escola aos alunos da educação básica; altera as Leis nº 10.880, de 9 de junho de 2004, 11.273, de 6 de fevereiro de 2006, 11.507, de 20 de julho de 2007; revoga dispositivos da Medida Provisória nº 2.178-36, de 24 de agosto de 2001, e a Lei nº 8.913, de 12 de julho de 1994; e dá outras providências. Brasília, DF: Diário Oficial da União, 2009.

 

BRASIL. Fundo Nacional de Desenvolvimento da Educação (FNDE). Conselho Deliberativo. Resolução nº 06, de 08 de maio de 2020. Dispõe sobre o atendimento da alimentação escolar aos alunos da educação básica no âmbito do Programa Nacional de Alimentação Escolar - PNAE. Brasília, DF: Diário Oficial da União, 2020.

 

BRASIL. Ministério da Educação. Rede Federal de Educação Científica e Tecnológica. [Brasília]: Ministério da Educação: 2023. Disponível em: https://www.gov.br/mec/pt-br/areas-de-atuacao /ept/rede-federal. Acesso em: 26 dez 2023.

 

BRASIL. Fundo Nacional de Desenvolvimento da Educação (FNDE). Dados Físicos e Financeiros do PNAE, 14 de março de 2024. Disponível em: https://www.gov.br/fnde/pt-br/acesso-a-informacao/acoes-e-programas/programas/pnae/consultas/pnae-dados-fisicos-e-financeiros-do-pnae. Acesso em: 27 mar. 2024 às 09:53.

 

CAIAFA, Josilaine Maria Lima Guilarducci. Uma Proposta de Melhoria do Uso dos Recursos do Programa Nacional de Alimentação Escolar e da Aquisição de Alimentos da Agricultura Familiar no Instituto Federal do Sudeste de Minas Gerais. 2019. 180 f. Dissertação (Mestrado Profissional) - Universidade Federal Fluminense, Volta Redonda, 2019. DOI: http://dx.doi.org/10.22409/PPGA.2019.mp.08227081673

 

CAMINHA, Denilson da Costa. Programa Nacional de Alimentação Escolar (PNAE) no Instituto Federal do Piauí: um estudo sobre os recursos destinados à agricultura familiar nos anos 2016-2018. 2019. 105 f. Dissertação (Mestrado Profissional em Gestão Pública) – Universidade Federal do Piauí, Teresina, 2019.

 

CONFORTO, Edivandro Carlos e AMARAL, Daniel Capaldo e SILVA, Sérgio Luis da. Roteiro para revisão bibliográfica sistemática: aplicação no desenvolvimento de produtos e gerenciamento de projetos. 2011, Anais.. Porto Alegre, RS: Escola de Engenharia de São Carlos, Universidade de São Paulo, 2011. Disponível em: https://www.researchgate.net/publication/267380020_Roteiro_para_Revisao_ Bibliografica_Sistematica_Aplicacao_no_Desenvolvimento_de_Produtos_e_Gerenciamento_de_Projetos. Acesso em: 26 jun. 2024.

 

CORREIA, Juliana Hernandez. Gestão de compras do programa nacional de alimentação escolar para o aumento da participação de agricultores familiares nas aquisições do Instituto Federal Goiano. 2019. 82 f. Dissertação (Mestrado em Administração Pública em Rede Nacional) - Universidade Federal de Goiás, Goiânia, 2019.

 

COSTA, Paula Medeiros. Gestão e execução do Programa Nacional de Alimentação Escolar nos Institutos Federais de Educação, Ciência e Tecnologia. 2015. 118 f. Dissertação (Mestrado em Nutrição e Saúde) - Universidade Federal de Goiás, Goiânia, 2015.

 

DANTON, Gian. Metodologia científica. Pará de Minas: Virtual Books Online, 2002

 

FERREIRA, Norma Sandra de Almeida. As pesquisas denominadas "estado da arte". Educação & Sociedade, v. 23, n. 79, p. 257–272, ago. 2002.

 

GALVÃO, Maria Cristiane Barbosa; RICARTE, Ivan Luiz Marques. Revisão sistemática da literatura: conceituação, produção e publicação. Logeion: Filosofia da Informação, Rio de Janeiro, RJ, v. 6, n. 1, p. 57–73, 2019. Disponível em: https://revista.ibict.br/fiinf/article/view/4835. Acesso em: 12 dez. 2023.

 

MAGALHÃES, Christiane Paiva. Avaliação da gestão do Programa Nacional de Alimentação Escolar no Instituto Federal de Educação de São Paulo. 2022. 104 f. Dissertação (Mestrado) - Faculdade de Saúde Pública da Universidade de São Paulo, 2022. 

 

MIGUÉIS, Ana; NEVES, Bruno; SILVA, Ana Luísa; TRINDADE, Álvaro; BERNARDES, José Augusto. A importância das palavras-chave dos artigos científicos da área das Ciências Farmacêuticas, depositados no Estudo Geral: estudo comparativo com os termos atribuídos na MEDLINE. InCID: Revista de Ciência da Informação e Documentação, [S. l.], v. 4, n. 2, p. 112-125, 2013. DOI: 10.11606/issn.2178-2075.v4i2p112-125. Disponível em: https://www.revistas.usp.br/incid/article/view/69284. Acesso em: 29 dez. 2023.

 

MOROSINI, M. C. Estado de conhecimento e questões do campo científico. Educação, Santa Maria: Centro de Educação, v. 40, n. 1, jan./abr. 2015. Disponível em: https://periodicos.ufsm.br/reveducacao/article/view/15822. Acesso em: 30 jun. 2025 às 17:33.

 

MOROSINI, Marília Costa; FERNANDES, Cleoni Maria Barboza. Estado do Conhecimento: conceitos, finalidades e interlocuções. Educação por Escrito, Porto Alegre, v. 5, n. 2, p. 154-164, jul.-dez. 2014. Disponível em: https://revistaseletronicas.pucrs.br/porescrito/article/view/18875. Acesso em: 30 jun. 2025 às 17:29.

 

NAVA, Marielli Aparecida. Análise das Práticas de Gestão do Programa Nacional de Alimentação Escolar no Instituto Federal de Santa Catarina. 2020. 132 f. Dissertação (Mestrado Profissional em Administração) - Universidade do Oeste de Santa Catarina, Chapecó, 2020.

 

PEIXINHO, Albaneide Maria Lima. A trajetória do Programa Nacional de Alimentação Escolar no período de 2003-2010: relato do gestor nacional. Ciência & Saúde Coletiva, v. 18, n. 4, p. 909–916, abr. 2013. Disponível em: https://www.scielo.br/j/csc/a/386B5JLGr4qtcmc8FZytzQL/abstract/?lang=pt. Acesso em 27 mar. 2024 às 09:02.

 

PEREIRA, Larry Silva. Aquisição de alimentos da agricultura familiar na administração pública: considerações acerca dos processos de compras do Instituto Federal do Triângulo Mineiro – campus Uberlândia. 2021. 105 f. Dissertação (Mestrado) - Universidade Federal de Uberlândia, Uberlândia, 2021. DOI http://doi.org/10.14393/ufu.di.2022.105

 

PONCIANO, Edinalva. Compras públicas sustentáveis da agricultura familiar: um estudo multicaso dos processos de compras para a merenda escolar. 2017. 122 f. Dissertação (Mestrado em Gestão Organizacional) - Universidade Federal de Uberlândia, Uberlândia, 2017. DOI http://doi.org/10.14393/ufu.di.2017.375

 

REIS, Débora dos Santos Lima; DIOGO, Shirley Silva; PEIXINHO, Albaneide Maria Lima; CABRINI, Danielle. Programa Nacional de Alimentação Escolar (PNAE): marcos históricos, políticos e institucionais que influenciaram a política nos seus quase 70 anos de existência. Revista de Alimentação e Cultura das Américas, [S. l.], v. 4, n. 1, p. 20–44, 2023. Disponível em: https://raca.fiocruz.br/index.php/raca/article/ view/159. Acesso em 30 jun. 2025 às 17:36.

 

ROMANOWSKI, Paulin Joana; TEODORA ENS, Romilda. As pesquisas denominadas do tipo “estado da arte”. Revista Diálogo Educacional, 6(19), p. 37–50. set./dez. 2006.

 

ROZADO, Célio Lopes. Inserção da agricultura familiar no Programa Nacional de Alimentação Escolar (PNAE) no Instituto Federal do Espírito Santo. 2020. 74 f. (Mestrado em Educação Agrícola) - Instituto de Agronomia, Universidade Federal Rural do Rio de Janeiro, Seropédica, 2020.

 

SANTOS, Gizelle Rodrigues dos. Avaliação do Programa Nacional de Alimentação Escolar na educação profissional: triangulando indicadores no IFRN e no IFSULDEMINAS 2017. 250 f. Dissertação (Mestrado em Educação Profissional) – Instituto Federal de Educação, Ciência e Tecnologia do Rio Grande do Norte, Natal, 2017.

 

SILVA, Cleide Helena Matos. Aquisição de Alimentos da Agricultura Familiar em Instituição de Ensino Público Federal. 2020. 147 f. Dissertação (Mestrado Profissional em Rede Nacional de Educação Profissional e Tecnológica) - Instituto Federal do Ceará, Fortaleza, 2020.

 

SILVA, Eliane Regina Francisco da; HESPANHOL, Rosangela Aparecida de Medeiro. O Programa Nacional de Alimentação Escolar (PNAE): origem, mudanças e impactos. ACTA Geográfica, v. 17, n. 43, jan./abr. 2023. Disponível em: https://revista.ufrr.br/actageo/article/view/5456. Acesso em: 30 jun. 2025 às 17:21

 

SILVA, Priscila Fabíola dos Santos. A implementação do Programa Nacional de Alimentação Escolar durante a Pandemia da Covid-19 na percepção dos street-level bureaucracy: o caso da rede do Instituto Federal do Rio Grande do Norte. Orientador: Fábio Resende de Araújo. 2022. 117f. Dissertação (Mestrado Profissional em Gestão Pública) - Centro de Ciências Sociais Aplicadas, Universidade Federal do Rio Grande do Norte, Natal, 2022.

 

SILVA, Thays de Fátima Freitas. Compra de alimentos da agricultura familiar para o Programa Nacional de Alimentação Escolar no Instituto Federal Goiano. 2020. 60 f. Dissertação (Mestrado em Educação Agrícola) - Instituto de Agronomia, Universidade Federal Rural do Rio de Janeiro, Seropédica, RJ. 2020.

 

SOUZA, Celina. Políticas públicas: uma revisão da literatura. Sociologias, n. 16, p. 20–45, jul. 2006. Disponível em: scielo.br/j/soc/a/6YsWyBWZSdFgfSqDVQhc4jm/? format=pdf& lang=pt. Acesso em: 01 abr. 2024 às 15:37.

 

SOUZA, Sthephany Rayanne Gomes de. Avaliação da inserção de alimentos da agricultura familiar em Institutos Federais de Educação do Rio Grande do Norte. 2022. 91f. Dissertação (Mestrado em Nutrição) - Centro de Ciências da Saúde, Universidade Federal do Rio Grande do Norte, Natal, 2022.

 

TRAJANO, Francisca Estrela de Oliveira. Impacto da gestão do Programa Nacional de Alimentação Escolar no IFPB. 2019. 27 f. Artigo (Mestrado Profissional em Sistemas Agroindustriais) - Programa de Pós-Graduação em Sistemas Agroindustriais, Centro de Ciências e Tecnologia Agroalimentar, Universidade Federal de Campina Grande, Pombal, Paraíba, Brasil, 2019.

 

TRIVIÑOS, Augusto Nibaldo Silva. Introdução à pesquisa em ciências sociais: a pesquisa qualitativa em educação. São Paulo: Atlas, 1987.

 

VILELA, Kátia de Fátima. Dinâmica Relacional da Implementação do Programa Nacional de Alimentação Escolar nos Institutos Federais Brasileiros. 2020. 279 f. Tese (Doutorado em Extensão Rural) - Universidade Federal de Viçosa, Viçosa. 2020.

 

WATANABE, Gustavo Yoshio. Limites e Possibilidades das Compras Institucionais para o Fortalecimento da Agricultura Familiar: Estudo de Caso do IFSP - campus Avaré. 2020. 79 f. Dissertação (Mestrado em Gestão de Organizações e Sistemas Públicos) - Universidade Federal de São Carlos, São Carlos. 2020.

 

CC.png 

This work is licensed under a Creative Commons Attribution-NonCommercial 4.0 International (CC BY-NC 4.0)


 

Notas



[1] Os autores optaram pelo operador booleano “AND” em algumas buscas para tentar restringir a quantidade de dado brutos a serem levantados e direcionar a busca para o foco anteriormente descrito, a saber: a execução do PNAE no âmbito dos IF’s.

[2] Os autores optaram pelo operador booleano “AND” em algumas buscas para tentar restringir a quantidade de dados brutos a serem levantados e direcionar a busca para o foco anteriormente descrito, a saber: a execução do PNAE no âmbito dos IF’s.

[3] Vilela (2020).

[4] Azevedo (2014), Costa (2015); Santos (2017), Ponciano (2017), Andrade (2019), Bini (2019), Caiafa (2019), Caminha (2019), Correia (2019), Trajano (2019), Nava (2020), Rozalo (2020), Silva, C. H. M. (2020), Silva, T. F. F. (2020), Watanabe (2020), Pereira (2021), Magalhães (2022), Silva (2022) e Souza (2022).

[5] Ponciano (2017), Caiafa (2019), Caminha (2019), Correia (2019), Trajano (2019), Watanabe (2020), Pereira (2021), Silva (2022) e Nava (2020).

[6] Costa (2015), Ponciano (2017), Santos (2017), Rozado (2020), Vilela (2020).

[7] Azevedo (2014), Caiafa (2019), Andrade (2019), Bini (2019) Caminha (2019), Correia (2019), Trajano (2019), Silva, C. H. M. (2020), Silva, T. F. F. (2020), Watanabe (2020), Pereira (2021), Magalhães (2022), Nava (2020), Silva (2022), Souza (2022).

[8] Costa (2015), Caminha (2019), Andrade (2019), Caiafa (2019), Trajano (2019), Nava (2020), Vilela (2020) e Magalhães (2022).

[9] Ponciano (2017), Caiafa (2019), Correia (2019), Silva, C. H. M. (2020), Silva, T. F. F. (2020), Watanabe (2020), Pereira (2021) e Souza (2022).

[10] Santos (2017), Rozado (2020) e Silva (2022).

[11] Azevedo (2014) e Bini (2019).

[12] Ponciano (2017), Santos (2017), Bini (2019), Caminha (2019), Caiafa (2019), Costa (2019), Nava (2020), Silva, C. H. M (2020), Rozado (2020), Watanabe (2020), Pereira (2021), Silva (2022) e Souza (2022).

[13] Andrade (2019), Trajano (2019), Silva, T. F. F. (2020) e Vilela (2020).

[14] Azevedo (2014), Correia (2019) e Magalhães (2022).

[15] Costa (2015), Santos (2017), Andrade (2019), Caiafa (2019), Silva, T. F. F. (2020), Vilela (2020), Watanabe (2020), Magalhães (2022), Silva (2022).