DoMi-BEBÊ: Instrumento de observação das expressões musicais de bebês e crianças pequenas em contextos de aprendizagem

DoMi-BEBÊ: Instrument for observing musical expressions of infant and toddlers in learning contexts

 

Fabiana Leite Rabello Mariano

Professora doutora no Instituto Federal de São Paulo. São Paulo, São Paulo, Brasil.

fabianalrm@yahoo.com.br - https://orcid.org/0000-0003-3704-0383

 

Ricardo José Dourado Freire

Professor doutor na Universidade de Brasília. Distrito Federal, Brasília, Brasil.

freireri@gmail.com - https://orcid.org/0000-0003-3472-0279

 

Sandra Ferraz de Castilho Dourado Freire

Professora doutora associada na Universidade de Brasília. Distrito Federal, Brasília, Brasil.

sandra.ferraz@gmail.com - https://orcid.org/0000-0002-6817-6358

 

Recebido em 25 de março de 2020

Aprovado em 17 de setembro de 2020

Publicado em 30 de setembro de 2021

 

RESUMO

O artigo apresenta resultados de pesquisa que teve por objetivo reelaborar e sistematizar um instrumento pedagógico para observação e acompanhamento das expressões musicais de bebês e crianças pequenas, denominado na atual versão: DoMi-bebê (Evidências do domínio musical dos bebês e crianças pequenas). A primeira versão foi elaborada para ser utilizada em contextos de aprendizagem musical embasadas na Teoria da Aprendizagem Musical (TAM), de Edwin Gordon. Assim, a proposta pode contribuir para o aprimoramento dos professores especializados em educação musical ou generalistas, relativamente à observação e reflexão sobre os aspectos musicais e interacionais presentes nos processos de aprendizagem musical inspirados pela TAM. Considera-se a avaliação como meio de promover a aprendizagem da criança, e para além, como parte de um processo que envolve aspectos como a qualidade dos ambientes, das propostas pedagógicas e da formação dos professores. Com isso, os resultados se referem à revisão e ampliação teórica que embasou a primeira versão do instrumento. A partir disso, foram analisadas e codificadas partes de três obras da Teoria da Aprendizagem Musical de Edwin Gordon. Dessa forma, com o apoio do programa de análise de conteúdo Atlas.TI8, foram estabelecidas categorias a partir desse corpo teórico, especificamente, sobre os tipos e estádios da Audiação Preparatória. Também compõe o corpo teórico, relativamente às metodologias em participação, os processos da comunicação inicial nos bebês e a discussão sobre avaliação na educação infantil. As abordagens teóricas foram adequadas para estabelecer critérios e reestruturar o instrumento, sendo ainda prematuro confirmá-los, antes da sua avaliação empírica com o público-alvo, em observações diretas ou análise de vídeos, a ser realizada na próxima etapa do estudo.

Palavras-chave: Bebês; Desenvolvimento Musical; Avaliação.

 

ABSTRACT

This article presents the path of re-elaboration and description of a pedagogical instrument for the observation and to follow the musical expressions of infant and toddlers, named currently as DoMi-Bebê—Evidence of the musical domain of babies and young children. Its first version was designed to be used in musical learning contexts based on Edwin Gordon's Musical Learning Theory (MLT). The proposal aims to contribute to the improvement of teachers’ practices, regarding observation and reflection on music aspects and social interactions within the processes of music learning. Evaluation is considered as a means of promoting children's learning, and beyond, as part of a process that involves aspects such as the quality of the environments, pedagogical proposals, and teacher training. The results refer to the theoretical review and expansion that supported the first version of the instrument. Three works by Edwin Gordon’sregarding Music Learning Theory (MLT), were analyzed and categorized using the content analysis program Atlas.TI8. Categories were established after theoretical body. Guides the restructuring of the instrument aspects of MLT, as well as of the processes of initial communication in toddlers and of evaluation in early childhood education, especially about the methodologies in participation. The theoretical approaches were adequate to establish criteria and restructure the instrument, and it is still premature to confirm them, before their empirical evaluation with the target audience, in direct observations or video analysis, to be carried out in the next stage of the study.

Keywords: Babies; Musical Development; Evaluation.

 

RESUMEN

El artículo presenta resultados de investigación que tuvo como objetivo reelaborar y sistematizar un instrumento pedagógico para la observación y acompañamiento de las expresiones musicales de bebés y niños pequeños denominado en la versión actual: DoMi-Bebê—Evidencia del dominio musical de bebés y niños pequeños. La primera versión fue diseñada para ser utilizada en contextos de aprendizaje musical basados ​​en la Teoría del Aprendizaje Musical (TAM), de Edwin Gordon. La propuesta puede contribuir al perfeccionamiento de profesores especializados en educación musical o generalistas, en cuanto a la observación y reflexión sobre los aspectos musicales e interacciones presentes en los procesos de aprendizaje musical inspirados en TAM. Se considera la evaluación un medio de promover el aprendizaje de los niños y niñas, y más allá, como parte de un proceso que involucra aspectos como la calidad de los ambientes, las propuestas pedagógicas y la formación docente. Los resultados se refieren a la revisión y expansión teórica que apoyó la primera versión del instrumento. Se analizaron y codificaron partes de tres obras de la Teoría del Aprendizaje Musical, de Edwin Gordon, con el apoyo del programa de análisis de contenido Atlas.TI8. Se establecieron categorías a partir de este cuerpo teórico, específicamente, en los tipos y etapas de la Audición Preparatoria. Por fin, conforman el cuerpo teórico los procesos de comunicación inicial en bebés y la discusión sobre la evaluación en la educación infantil, en cuanto a las metodologías en la participación. Los planteamientos teóricos resultaron adecuados para establecer criterios y reestructurar el instrumento, y aún es prematuro confirmarlos, antes de su evaluación empírica con el público objetivo, en observaciones directas o análisis de video, a realizarse en la siguiente etapa del estudio.

Palabras clave: Bebés, Desarrollo musical, Evaluación.

Introdução

            Este artigo tem por propósito apresentar os resultados de um estudo desenvolvido no âmbito da avaliação da aprendizagem musical de bebês. Trata-se da sistematização de um instrumento pedagógico de observação de bebês e crianças pequenas no domínio da música. Denominado DoMi-Bebê (Evidências do domínio musical dos bebês e crianças pequenas), esse instrumento foi reelaborado a partir da primeira versão proposta por Mariano (2015), anteriormente destinado ao acompanhamento do impacto de uma intervenção pedagógica musical com um grupo de bebês de 0 a 18 meses de um berçário da rede pública.

Sua elaboração inicial foi inspirada em pressupostos da Teoria da Aprendizagem Musical (TAM), de Edwin Gordon (1999; 2000; 2013; 2015), e nos estudos sobre os comportamentos emocionais dos bebês de Fiamenghi (1999), adaptados anteriormente por Mariano e Fiamenghi (2009) para uso em contextos musicais. Esse instrumento foi utilizado em contexto de pesquisa onde observações relativas à TAM foram necessárias. Na nova versão, considera-se também os estudos sobre a musicalidade comunicativa de Malloch (1999-2000), Malloch e Trevarthen (2009).

A motivação para o desenvolvimento desse estudo de revisão e reestruturação da primeira versão da proposta, originou-se da necessidade vivenciada pela pesquisadora em observar e acompanhar as expressões musicais dos bebês em contextos de aprendizagem inspirados na Teoria da Aprendizagem Musical no âmbito da pesquisa e do interesse de um grupo de professores de um projeto de musicalização para crianças, que, desde 2002, orientam-se por ela em suas práticas pedagógicas musicais. Houve uma demanda no campo da avaliação e o interesse em observar com mais acuidade o desenvolvimento musical das crianças participantes em diálogo com seus contextos socais, com o intuito de melhorar suas ações pedagógicas.

A partir dessa premissa, levanta-se a problematização desse estudo, que girou em torno do âmbito do domínio musical, do envolvimento e das interações suscitadas nos contextos de aprendizagem musical e da avaliação. Diante dos questionamentos, estabelece-se as direções para o estudo, dentre elas a análise mais detalhada de obras de Edwin Gordon destinadas à primeira infância, com o objetivo de levantar e sistematizar alguns critérios norteadores sobre as evidências da evolução da expressão musical dos bebês e das crianças pequenas – expressão aqui compreendida como a maneira em que a criança demonstra em ações a sua apropriação da música.

Esse instrumento está delineado para ser utilizado em contextos de aprendizagem musical e situa-se como um recurso complementar para o acompanhamento qualitativo e longitudinal do desenvolvimento dos domínios musicais dos bebês entre 0 e 3 anos. Além disso, ele pode ser utilizado em observação de crianças mais crescidas, sempre em diálogo com suas expressões emocionais e interpessoais, condição fundamental para que ocorra a aprendizagem, em especial das crianças pequenas, porque se constituem ferramentas de linguagem, e sem linguagem (aqui entendida como forma ampla de se situar e se relacionar com o mundo), não há aprendizagem.

Acredita-se que o aprofundamento do entendimento das potencialidades e capacidades dos bebês e das crianças pequenas, foco desse estudo, contribui com práticas mais alinhadas com as suas necessidades e interesses. O que se defende é o protagonismo da criança, pois acredita-se que desde muito cedo elas apresentam desejos, preferências, e mostram indícios de suas personalidades que precisam ser consideradas e respeitadas.

Dito isso, nas bases do instrumento DoMi- Bebê, insere-se a possibilidade de que o/a professor/a também reflita sobre a sua prática docente, porque pela demanda que o instrumento apresenta na sua estrutura, ao favorecer uma constante reflexão sobre as ações da criança, indiretamente revela as propostas pedagógicas realizadas, pois as respostas decorrem dessa prática. Zabalza (2018, p.10), referindo-se à relevância dos processos de avaliação para a prática reflexiva docente, diz que somente a prática refletida, revisada e avaliada produz conhecimento. A experiência por si, produz apenas tabelas e domínios de procedimentos[1]. Todavia, trata-se de uma questão complementar, que não objetiva em nenhum momento a substituição dos processos formativos dos professores.

Entende-se que a avaliação na primeira infância se relaciona a múltiplos aspectos que devem ser considerados no processo. Portanto, apresenta-se neste artigo o percurso reflexivo percorrido para a sistematização do instrumento DoMi-Bebê, que foi pensado para ser utilizado em contextos de aprendizagem musicais onde pressupostos da Teoria da Aprendizagem Musical de Edwin Gordon estão subjacentes.

A avaliação na Educação Infantil e a avaliação musical com bebês

A avaliação da aprendizagem de crianças pequenas tem demandado muitas reflexões entre os estudiosos da infância. Destaca-se, nesse artigo, as proposições de Oliveira-Formosinho e Formosinho (2013); Oliveira-Formosinho (2014); Zabalza (2018). O desenvolvimento infantil está profundamente associado com os contextos sociais e culturais vivenciados pela criança (Vygotski, 1991; 2000; 2009), o que faz com que os ambientes educativos sejam espaços onde a diversidade e a complexidade precisam ser fortemente consideradas. Esta realidade requer do educador um olhar atento e individualizado para cada criança, bem como para o grupo, e, consequentemente, para a sua própria prática educativa.

A concepção de avaliação que sustenta esse estudo, insere-se no âmbito de uma avaliação que busca conhecer a criança de uma forma holística, mas que também esteja pautada no diálogo com teorias que contribuam para o entendimento das peculiaridades da infância no campo da música. Busca-se conhecer o seu potencial, a sua forma de interagir com o conhecimento e de expressar as suas aquisições. Nesse sentido, a avaliação é compreendida como um processo contínuo que demanda múltiplos olhares, múltiplas ferramentas, e particular atenção às singularidades dos contextos educacionais infantis. Portanto, uma educação comprometida com a criança vincula-se à noção do conceito de qualidade na Educação Infantil: “não se pode melhorar a qualidade sem avaliação; nem faz sentido a avaliação se o objetivo não for a melhora da qualidade[2](ZABALZA, 2018, p.10).

Em relação às especificidades dos contextos educativos na infância, Oliveira-Formosinho e Formosinho (2013) propõem uma pedagogia que defende que a avaliação da aprendizagem dos bebês está intrinsicamente vinculada às relações estabelecidas nesses contextos e ao ambiente educativo. Na Pedagogia-em-Participação, a observação é contextual, pois não se avalia a criança, mas as aprendizagens da criança no contexto educativo que se criou, o que requer uma postura ética de considerar, antes de observar a criança, a observação do contexto estabelecido. Em outras palavras, se analisa as oportunidades para aprendizagem desse contexto (OLIVEIRA-FORMOSINHO, FORMOSINHO, 2013).

Considerar o “ambiente educativo criado” pressupõe ações anteriores que viabilizam a aprendizagem, bem como os aspectos que dependem de fatores culturais. No caso específico da atividade musical com bebês, isso inclui o planejamento centrado em suas possibilidades de ação e expressão. Além disso, exige-se preparação musical do/a professor/a para a realização de atividades que venham contribuir para o desenvolvimento de capacidades musicais das crianças. Segundo Trehub (2015, p.7), a aprendizagem musical está vinculada aos contextos culturais: "Embora a musicalidade, ou capacidade para a música, seja um traço humano universal com uma base biológica (Trehub, 2003), fatores culturais ou experienciais têm uma influência profunda na expressão desse traço”[3]. A música, como fruto de uma capacidade humana, se realiza na cultura. Dessa maneira, a experimentação, a vivência e a apropriação musical são mediadas durante o processo de aprendizagem.

Nesse sentido, os preceitos teóricos relativos à aprendizagem musical são relevantes para orientar as práticas desenvolvidas na primeira infância, porque possibilitam ao/a professor/a conhecer os aspectos do desenvolvimento que caracterizam essa experiência e, consequentemente, apontam parâmetros a serem observados nesse percurso. São esses preceitos que denotam ou não a apropriação pela criança de certas competências essenciais para a estruturação do seu pensamento musical.

A avaliação da expressão musical em bebês carrega especificidades e está profundamente associada ao prazer da ação. Estudos abordam a responsividade do bebê à música, fato que demonstra uma comunicação interpessoal precoce vinculada à música (TREHUB, 2001-2002; 2003; 2015; NAKATA, TREHUB, 2004; MALLOCH, TREVARTHEN, 2009; CARVALHO et al, 2019).  Malloch e Trevarthen (2009, p.8) ao retomarem uma proposição de Trevarthen (1999) sobre o “Intrinsic Motive Pulse”, mostram que aspectos relacionados à música, como a temporalidade, por exemplo, relacionam-se  também aos processos de interação e comunicação: “Acreditamos que os humanos se movem sob o controle coordenado e integrado de um pulso intrínseco que regula a energia e mantém o tempo (Malloch e Trevarthen, 2009, p. 8)”.

As crianças pequenas são significativamente responsivas à música, sobretudo quando lhes são propostos ambientes ricos em canções sem palavras e momentos de silêncios para que elas se expressem (VALERIO et al, 2006; REINOLDS et al, 1998; GORDON, 2008; 2013). Muitas vezes, a atividade musical realizada em escolas ou outros ambientes educativos, não contempla oportunidades de interação sem palavras. Por isso, não se possibilita ao bebê o espaço para que ele se expresse de maneira genuína, de acordo com a sua situação social de desenvolvimento e, assim, seja compreendido dentro de suas possibilidades comunicativas e expressivas (Freire; Freire, 2010).

No campo da educação musical, Beatriz Ilari (2002) realiza uma revisão de literatura sobre a percepção e a cognição musical por bebês. Ela menciona estudos que mostram os comportamentos dos bebês frente aos estímulos musicais e, conclui que os bebês “estão atentos à música que escutam bem mais do que todos nós julgávamos ser possível” (2002, p. 88).  Pode-se inferir que, dar oportunidade para a manifestação livre e ativa dos bebês e das crianças pequenas é fundamental, e isso demanda preparo do/a educador/a.

O conjunto de fatores que permeiam a avaliação musical, pressupõe a compreensão de como o bebê reage e responde à música, em qual contexto socioafetivo, e com qual ambiente cultural. Essas respostas indicam o seu envolvimento, as suas preferências, as suas facilidades, os seus interesses, e orientam as ações do/a professor/a em sua ação, que deve ser mediadora.

Avaliar está intrinsicamente vinculado com o contexto, pois, “[m]ediar a agência da criança exige a ética de reconhecer que a participação ativa da criança na aprendizagem depende do contexto educativo e dos processos que nela se desenvolvem” (Oliveira-Formosinho e Formosinho, 2013, p. 29). Acrescentam-se outras reflexões sobre os paradigmas subjacentes à avaliação no contexto da Educação infantil que sugerem:

 

A avaliação das aprendizagens das crianças perguntando sempre quais as oportunidades que o ambiente educativo oferece;

A avaliação das aprendizagens da criança em relação com a reflexão sobre o desenvolvimento do educador;

O envolvimento dos pais na avaliação da aprendizagem (Oliveira-Formosinho (2014, p. 6)

 

Espera-se que o/a professor/a que trabalha com crianças pequenas, ao avaliá-las, tenha conhecimentos específicos sobre o desenvolvimento infantil; conheça as formas pelas quais a criança se apresenta e interage com o mundo ao redor; que compreenda a criança como um ser social pertencente a um contexto familiar distinto em interação com o contexto escolar; mas que também seja atento a si próprio e à sua prática e em quais condições (Luckesi, 2014). Desse prisma observam-se inúmeros fatores envolvidos, pois embora complexo, precisa ser considerado quando tratamos da aprendizagem musical, que é tão vinculada aos fatores sociais e culturais.

Relativamente aos aspectos das interações sociais, Fiamenghi (1999) mostra que os bebês possuem interesses pelos pares desde o primeiro ano de vida. Seu estudo demonstrou que tais interações podem, inclusive, mimicar diálogos e conversas entre eles. Desde cedo se interessam pelo estabelecimento e interações, convidam os seus pares ou os adultos para novas interações, portanto eles expressam as suas demandas.

Outro aspecto que precisa ser destacado no bojo das justificativas para esse estudo, trata-se da importância do afeto, dos vínculos e das interações face a face para o desenvolvimento cognitivo, emocional e social da criança. Em relação à possíveis contribuições da música para com esses aspectos, Carvalho (2019, p.73) ao discorrer sobre a importância do canto materno, afirma que “através do canto dirigido à criança, mães e filhos demonstram comportamentos recíprocos considerados necessários para o desenvolvimento de uma vinculação segura”. O canto afetivo, nos primeiros anos da vida da criança, mostra-se, dessa forma, importante para a formação do vínculo e seus desdobramentos. Nada está dissociado. 

O acolhimento das necessidades emocionais do bebê e das crianças pequenas, pressupõe o envolvimento. Atualmente, já se tem utilizado nos contextos da educação para infância a Escala Laevers (1994), que verifica o empenho do adulto e o envolvimento da criança. Para Oliveira-Formosinho (2011), essa escala tem possibilitado a melhora na qualidade das relações sociais e das práticas pedagógicas nas creches e pré-escolas em Portugal. Isso mostra uma preocupação por parte dos educadores de refinar os processos avaliativos na primeira infância, tendo por bases instrumentos norteadores para as observações.

Escalas e medidas de avaliação também têm sido usadas no Brasil no sentido de melhorar a qualidade da Educação Infantil de uma forma geral. Souza e Bondioli (2018), utilizam escalas como forma de investigação. Apresentam, entre outras, os instrumentos italianos L’IZSQUEN e o l’AVSI, que medem a qualidade educativa das crianças, e o instrumento americano ASQ-3 de triagem sobre distúrbios do desenvolvimento.

Em relação às escalas ou instrumentos de avaliação sobre o desenvolvimento musical de bebês em contextos de aprendizagem em diálogo com outros aspectos do desenvolvimento, observa-se uma lacuna. Entretanto, registra-se o instrumento de Marshall e Bailey (2009) delineado para a observação de expressões do movimento para crianças a partir dos três anos de idade.

A escala Laevers tem sido utilizada por duas pesquisadoras brasileiras com vistas ao acompanhamento do envolvimento musical de bebês (NIÉRI, 2018, no prelo; TORMIN, 2014). Niéri (2018, no prelo) traz contribuições para a observação dos bebês em contextos de aprendizagem da música contemporânea, e amplia a observação oriunda da Escala Laevers ao desenvolver seu próprio instrumento de avaliação.

Outros achados relevantes, tratam das expressões musicais das crianças pequenas, entretanto, em outros contextos de aplicabilidade, dentre eles a Escala Nordoff Robbins de Comunicabilidade Musical, amplamente utilizada no campo da musicoterapia, validada no Brasil por Aline Moreira André em 2017; a Escala Music@Home (POLITIMOU et al, 2018) e o Children’s Music-Related Behavior Questionnaire (CMRBQ) (VALERIO et al, 2012), ambos os instrumentos visam conhecer as relações musicais estabelecidas entre pais e filhos em ambientes domiciliares.

Desenvolvimento musical dos bebês e a Teoria da Aprendizagem Musical (TAM)

            Os contributos de Edwin Gordon, investigador americano da área da música e importante referência quando se trata da música para bebês, embasam as proposições relativas ao desenvolvimento musical de bebês nesta pesquisa. A sua Teoria da Aprendizagem Musical, doravante denominada apenas por TAM, descreve e denomina o período inicial da aprendizagem musical de Audiação Preparatória.

Gordon (2000) desenvolve sua teoria tendo por base o conceito de Audiação. Ele explica que a audiação é “a compreensão mental de música cujo som não está ou pode nunca ter estado fisicamente presente” (GORDON, 2015, p.156). Para o autor, a capacidade humana para audiar música constrói-se de maneira processual, e está intimamente atrelado às vivências musicais, sobretudo na infância.

O período da Audiação Preparatória abrange os estágios iniciais do desenvolvimento da audiação, e abarca o que Gordon (2000; 2013; 2015) enfatiza como educação informal não estruturada e estruturada. Durante aproximadamente os primeiros seis anos de vida da criança, a aprendizagem musical ocorre mediante experiências não formais de aprendizagem. As crianças são inseridas em um contexto de práticas musicais compartilhadas entre adultos e crianças mediadas por interações rítmicas e melódicas. É um processo lúdico e respeita a participação espontânea da criança. Considera-se que os modos de participação ativa da criança incluem a observação voluntária por meio do ouvir, do sentir, do olhar, do toque, bem como variadas formas de imitação e criação mediante o uso das estruturas musicais socializadas.

O período da Audiação Preparatória se divide em três tipos e sete estágios: no período de Aculturação, a criança passa pelo estágio de Respostas aleatórias e Respostas intencionais. No período de imitação, há o estágio denominado de Abandono do Ego e o de Decifragem do código. Por fim, o período de assimilação envolve os estágios de Introspecção e Coordenação. Segundo Gordon (2000; 2013; 2015), o potencial musical presente nas crianças, apesar de não poder ser medido, é observável pela expressão musical da criança em situações vivas de interação com o ambiente, cenários e estruturas simbólicas socializadas.

Gordon ressalta a importância de deixar a criança ser criança. A proposição de uma vivência musical para esse período de desenvolvimento precisa estar vinculada ao prazer e à liberdade de vivê-la, ele diz:

 

(...) não significa que as crianças pequenas devam ser forçadas a aprender a escutar na primeira infância. Uma tal coerção seria mais prejudicial para o desenvolvimento musical duma criança do que pouco ou nenhum contacto com a música. Não se deve “roubar” a infância às crianças para tentar fazer delas pequenos adultos. (GORDON, 2000, p.306-307)

 

O papel do adulto, nesse caso, será o de proporcionar oportunidades musicais para a criança, situações em que ela possa vivenciar a música de diversas formas, seja ouvindo, interagindo, se movimentando, cantando, tendo contato com repertório variado, com sonoridades diversas, sempre de forma lúdica, livre de imposições ou cobranças.

Metodologia

            Apresenta-se um estudo exploratório, de abordagem dedutiva. Partiu-se da premissa que a Teoria da Aprendizagem Musical (TAM) traz informações descritivas suficientemente claras para subsidiar o/a professor/a para mapear e acompanhar o desenvolvimento musical dos bebês e crianças pequenas.

O estudo revisa e reelabora o instrumento desenvolvido por Mariano (2015) para um contexto de pesquisa em creches e berçários. Portanto, para a revisão desse protótipo, estabeleceu-se um diálogo com um projeto de musicalização para bebês e crianças pequenas que tem, em sua base pedagógica, a TAM. O estudo das demandas do ambiente musical e a análise do protótipo original, resultou em uma nova versão do instrumento, o qual será submetido à experimentação empírica. Ampliaram-se e adaptaram-se os critérios relativos aos comportamentos emocionais apresentados em contextos musicais propostos por Mariano e Fiamenghi (2009), bem como critérios oriundos da TAM.

A revisão de literatura possibilitou conhecer e contrapor as concepções de avaliação qualitativa na primeira infância, permitindo a reestruturação do instrumento alinhada a elas. Priorizaram-se, dentre as obras analisadas, aquelas que descrevem as evidências e detalha respostas para cada estágio da Audiação Preparatória na construção de novos critérios de observação que possam ampliar a caracterização dos tipos e estágios propostos por Gordon. A partir das obras analisadas, estabeleceu-se um diálogo entre as expressões a serem observadas, as singularidades individuais e o contexto. Portanto, o estudo da literatura contribuiu para a reestruturação do instrumento, no sentido de ampliar o detalhamento de aspectos relevantes dos critérios, justificando assim, a sua divulgação e testagem.

Procedimentos

A revisão de literatura teve por objetivo analisar o modelo conceitual de Audiação Preparatória proposta por Edwin Gordon, com fins a revisão e reformulação dos critérios do novo instrumento para avaliação da aprendizagem musical de bebês e crianças pequenas. Foi realizado um levantamento e uma sistematização sobre as informações relativas à Teoria da Aprendizagem Musical em três obras selecionadas que tratavam, exclusivamente, do período da Audiação Preparatória: Music Learning Theory for Newborn and Young Children (2013); Music Play (1998); Guidind your children’s musical development (1991).

A análise das informações partiu de um sistema misto de categorização baseado nas categorias estabelecidas pelo referencial teórico e por categorias abertas que emergiram durante a revisão estrutural do instrumento. Utilizou-se o programa ATLAS.TI8, apropriado para a análise qualitativa, o qual permite categorizar documentos diversos, estabelecer o cruzamento de dados, bem como a desenvolver gráficos e gerar relatórios, dentre outros.

As respostas dos bebês não são simples e nem lineares, demandam uma observação acurada e sensível. Ao traduzi-las em critérios, corre-se sempre o risco de simplificar e reduzir a sua complexidade. Entretanto, buscou-se nesse estudo ampliar ao máximo as opções das possíveis respostas. Entende-se que as respostas dos bebês são multimodais, ou seja, frente a um estímulo vocal, pode-se obter uma resposta de movimento, por exemplo (STERN, 1992). Estabeleceu-se três âmbitos para a observação multimodal, com intenção de contextualizar ao máximo as respostas do bebê em um recorte passível de ser observado. Por fim, a codificação do referencial consultado sobre a TAM mostrou-se pertinente durante a elaboração e revisão dos critérios já estabelecidos para os estímulos vocais e rítmicos.

Descrição e contextualização do instrumento final

O instrumento DoMi-Bebê é composto por duas partes distintas: a primeira relaciona-se ao domínio melódico e a segunda, ao domínio rítmico. Ambas as partes contemplam um domínio concomitante relativo ao envolvimento da criança. Por fim, há um campo adicional que trata das preferências musicais. As observações sobre o domínio melódico são realizadas durante a execução de uma canção melódica sem palavras, e as questões relativas ao domínio rítmico em uma canção rítmica sem palavras.

Para abranger a peculiaridade das respostas multimodais frente as canções melódicas e rítmicas sem palavras, o instrumento de observação DoMi-Bebê apresenta dentro dos domínios melódico e rítmico, uma subdivisão com três âmbitos de respostas. As observações devem ser realizadas durante a execução de cantos sem palavras, e justificam-se por delimitar o número de observações. Dessa maneira, o professor pode estar mais atento e envolvido nas observações e, além do mais, o uso de canções sem palavras é pertinente dentro da TAM.

Para a observação das respostas ao estímulo vocal melódico e para as respostas ao estímulo vocal rítmico, o instrumento contempla três tipos de respostas multimodais representadas por: dez critérios de respostas por movimento corporal; dez critérios de respostas por vocalizações e dez critérios de respostas pelo uso de objetos.

Alguns critérios são mais minuciosos nas descrições, porque na observação das expressões dos bebês, esses detalhes poderão fazer diferença para o acompanhamento do seu desenvolvimento. Dessa maneira, o/a professor/a poderá observar as peculiaridades expressivas de cada criança, como por exemplo, quando ela é mais ativa em respostas vocais, de movimento ou quando usa objetos. Além do mais, o/a professor/a pode compreender em qual ou quais âmbitos a criança precisa de mais atenção e oportunidades.

Para conhecer sobre o “envolvimento” do bebê durante a execução da canção melódica sem palavras, e da canção rítmica sem palavras, o instrumento dispõe de três âmbitos de observações, cada qual com cinco critérios: o primeiro referente ao “engajamento ou desengajamento”; o segundo às “emoções” e o terceiro às “interações”. Por fim, sobre as preferências musicais do bebê, com mais cinco critérios, abrangendo tanto a canção melódica quanto a rítmica. É importante esclarecer que essa é uma divisão didática e que requer uma interpretação integrada na análise, visto que, em termos desenvolvimentais, compreende-se que os aspectos do desenvolvimento são interdependentes e indissociáveis.

O instrumento possui uma tabela destinada ao registro dos resultados e do relatório final, bem como um manual de orientação com descrição dos estágios da audiação preparatória pelos quais o/a observador/a poderá se orientar no preenchimento dos resultados. O cabeçalho do instrumento apresenta as informações gerais da criança, como idade, dia da observação, qual canção observada e nome do/a observador/a.

O instrumento também considera as observações e registros da família em um diário musical, com descrições sobre o contexto musical familiar. Esse diário contribui para que o/a professor/a ou pesquisador/a conheça os hábitos musicais da família e compreenda melhor o desenvolvimento da criança de maneira mais contextualizada, além de perceber o alcance das atividades musicais por ele realizadas.

Análises

O instrumento é pensado para os dois primeiros tipos da Audiação Preparatória (GORDON, 2008; 2013): Período da Aculturação e Período da Imitação. Esses dois primeiros tipos foram considerados como duas grandes categorias e seus estágios, a saber: absorção; respostas aleatórias; respostas intencionais; abandono do ego e decifragem do código, foram considerados como subcategorias. Nessas categorias estão destacadas todas as referências conceituais encontradas nos textos.

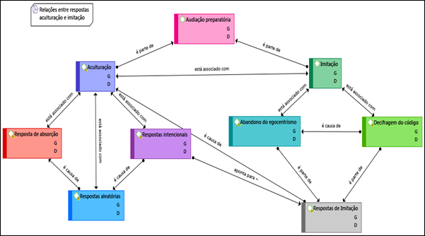
Outra categoria estabelecida a partir da leitura dos textos selecionados, denominada Orientações para a prática, abarca todas as orientações relativas à aplicabilidade dos conceitos referidos acima nas práticas musicais que se orientam pela Teoria da Aprendizagem Musical.  As referências codificadas para cada um dos períodos estão relacionadas no mapa conceitual apresentado na Figura 1, onde é possível observar as suas inter-relações entre cada um dos Tipos e Estágios:

 

Figura 1 –   Relações entre as respostas dos Tipos Aculturação e Imitação na TAM

Fonte: Relações estabelecidas entre as respostas de aculturação e imitação. Desenvolvido no programa de análise de conteúdo Atlas.Ti8 (2020)

 

Por meio do mapa, é possível constatar as inter-relações entre cada um dos Tipos e Estágios do período. O período da Aculturação, que antecede ao período da Imitação, é decisivo para que as respostas das crianças relativas ao segundo tipo aflorem. É um processo gradual, interconectado e que demanda intervenções específicas para que a audiação preparatória se desenvolva. Os estágios possuem uma relação de causalidade, o que quer dizer que as crianças aos poucos darão indícios de que estão caminhando para um novo tipo de interação e de respostas aos estímulos musicais. Ao compreender esses sinais, o/a professor/a pode desenvolver mediações mais pontuais junto às crianças.

O primeiro Tipo, a Aculturação, em especial seu primeiro estágio, a Absorção, talvez seja o mais difícil de ser percebido, pois este, de forma geral, quando vinculado aos bebês, demanda um refinamento da observação por parte do adulto. Muitas vezes o bebê é muito responsivo ao canto contingente (CARVALHO et al, 2019), ou seja, um canto que presume uma interação e que pode desde muito cedo já produzir respostas no sentido de uma intencionalidade comunicativa (MALLOCH, 1999-2000). É fato que sempre que se entra em contato com algo novo, a tendência é, em um primeiro momento, manter-se atento. Portanto, esse comportamento irá ocorrer nos processos de aprendizagem ao longo da vida, sempre que algo, absolutamente novo, acontecer.

É importante pontuar que as habilidades melódicas e rítmicas não caminham pareadas, ao contrário, são habilidades distintas e devido a isso podem se manifestar cada uma a seu tempo (GORDON, 2000; 2013; 2015). Por isso, o instrumento DoMi-Bebê propõe uma observação de cada uma das habilidades separadamente, como pode ser observado nos exemplos do Quadro 1, referente ao âmbito das respostas rítmicas aos estímulos melódicos, e no Quadro 2, referente ao âmbito das respostas melódicas aos estímulos rítmicos.

 

Quadro 1 – Respostas por movimentos corporais durante o canto melódico

CAPACIDADES E HABILIDADES MELÓDICAS OBSERVADAS NO CANTO MELÓDICO SEM PALAVRAS

Respostas Multimodais a estímulos melódicos vocais

 

Por movimentos corporais

SIM

NÃO

SE APLICA

OBSERVAÇÕES

1

Reage ao estímulo musical melódico movimentando a parte superior do corpo sem aparente correspondência com o desenho melódico ou rítmico da canção

 

 

 

4

Mantém-se parada apenas observando a atividade ou vira-se em direção ao som

 

 

 

Fonte: Excerto do Instrumento DoMi- Bebê, referentes às respostas por movimentos corporais a estímulos melódicos vocais (2020)

 

Os critérios preveem a observação de algumas ações específicas para os membros superiores ou inferiores, como pode ser observado no critério 1 do Quadro 1, onde o objetivo desse detalhamento é identificar como a criança manifesta-se com o corpo durante as atividades musicais. Uma das orientações da TAM, é a realização de movimentos fluídos realizados com todo o corpo, por isso a observação desse tipo de expressão pode orientar as oportunidades de movimento oferecidas aos bebês e crianças pequenas dentro das suas capacidades e possibilidades.

Os critérios elaborados não conservam, necessariamente, as mesmas palavras ou frases. A título de exemplo, o critério 2: “Mantém-se parada apenas observando a atividade ou vira-se em direção ao som”, foi elaborado a partir da indicação da TAM em Reynolds, et al (1998, p. 24): “Child Turns her head or looks toward music”.

 

Quadro 2 – Respostas vocais durante o canto rítmico

CAPACIDADES E HABILIDADES RÍTMICAS OBSERVADAS NO CANTO RÍTMICO SEM PALAVRAS

Respostas Multimodais a estímulos rítmicos vocais

 

Por vocalizações

SIM

NÃO

SE APLICA

OBSERVAÇÕES

1

Vocaliza qualquer som enquanto ouve a execução da canção

 

 

 

5

Entoa com alguma correspondência rítmica e intencionalidade trechos da canção rítmica

 

 

 

Fonte: Excerto do Instrumento DoMi- Bebê, referentes às respostas por vocalizações a estímulos rítmicos vocais (2020)_

 

Os excertos presentes no Quadro 2 são exemplos de ações que as crianças possivelmente farão durante as atividades musicais. Como visto na revisão de literatura em Malloch (1999-2000; 2009); Malloch e Trevarthen (2009); Carvalho et al (2019); Trehub (2015) dentre outros, o bebê responde precocemente aos estímulos maternos vocais da fala e do canto, onde os elementos musicais são reguladores de uma comunicação precoce. Portanto, a criança que inicialmente pode responder apenas com pequenos vocalizes, mediante a interação musical, estabelecerá pouco a pouco um diálogo musical cada vez mais complexo.

A primeira versão do instrumento utilizada por Mariano (2015), propunha a observação dos comportamentos da criança durante uma aula completa, ou seja, as expressões musicais das crianças deveriam ser observadas em todas as canções utilizadas nas aulas. Durante a revisão percebe-se que esse procedimento seria desfavorável para o processo de observação, devido ao volume de dados coletados para posterior análise por parte do professor. Assim, a presente versão propõe o foco apenas nas atividades com canções melódicas e rítmicas sem palavras, práticas pedagógicas orientadas pela TAM.

Acredita-se que a seleção de atividades analisadas favorece uma observação mais precisa e facilita o registro mais efetivo. Sabe-se que observar a criança durante a aula completa, traz mais riqueza de informações, entretanto, para contextos pedagógicos, um instrumento de avaliação que demande muita atenção, tempo e complexidade pode limitar a sua implementação em escolas e contextos de educação musical.

A forma de preenchimento dos dados também foi modificada. Inicialmente, os comportamentos musicais e emocionais estavam codificados por letras e eram registrados em uma tabela que continha um espaço destinado para o registro de cada música trabalhada na aula. Essa ação implicava em memorizar ou consultar os códigos durante a observação. Na nova versão, exemplificada nos Quadros 1 e 2, a observação é registrada em uma tabela de assinalar, em que os critérios foram mais detalhados e ampliados, mantendo-se o campo para registro de observações.

Os critérios do âmbito relativo ao Envolvimento da criança nas atividades estão descritos com mais detalhamento, para vislumbrar o surgimento de maiores evidências sobre a personalidade de cada criança (Quadros 3 e 4). Essas singularidades enriquecem o contexto presente e favorecem mediações pontuais e, para além, oferecem elementos para o acompanhamento do desenvolvimento desses aspectos com mais atenção.

 

Quadro 3 – Envolvimento durante o canto melódico ou rítmico


ENVOLVIMENTO DURANTE O CANTO MELÓDICO SEM PALAVRAS

Canção melódica observada:

Engajamento ou desengajamento

Não apresenta

As vezes

Muitas vezes

Não se aplica

OBSERVAÇÕES

1

Mantem-se atento no momento das atividades melódicas com olhos abertos ou boca entre aberta

 

 

 

 

 

4

Adormece durante a atividade

 

 

 

 

 

Fonte: Excerto do Instrumento DoMi- Bebê, referentes às respostas do Envolvimento: engajamento ou desengajamento a estímulos rítmicos ou melódicos vocais (2020)

 

Quadro 4 – Emoções durante o canto melódico ou rítmico

Emoções

Não apresenta

As vezes

Muitas vezes

Não se aplica

OBSERVAÇÕES

2

Demonstra surpresa ao ouvir algum som determinado ou ver algum objeto musical arregalando os olhos, levantando a sobrancelha, emitindo algum som ou movimentando-se

 

 

 

 

 

3

Demonstra inquietação franzindo sobrancelhas, fazendo caretas ou resistindo à atividade

 

 

 

 

 

4

Apresenta irritação chorando, jogando objetos, agitando-se ou gritando

 

 

 

 

 

Fonte: Excerto do Instrumento DoMi- Bebê, referente aos critérios de observação para respostas do âmbito Envolvimento: emoções a estímulos rítmicos ou melódicos vocais (2020)

 

O critério 4 do Quadro 4, traz um exemplo de um excerto adaptado a partir dos critérios utilizados por Mariano e Fiamenghi (2011, p.144) para um contexto de intervenção musicoterapêutica. Na ocasião foi descrito como: “começar a ficar irritado ou choroso; jogar os instrumentos, gritar manifestando negação à proposta”, foi reelaborado como: “Apresenta irritação chorando, jogando objetos, agitando-se ou gritando”. Na reelaboração do novo critério, procurou-se esclarecer a vinculação entre as ações de chorar, jogar, agitar-se ou gritar com o tipo de emoção: irritação.

A título de exemplo, se um bebê sempre apresenta irritação quando participa de uma determinada atividade musical, como sugerido no critério 4 do âmbito das emoções, descrito no Quadro 4, poderá ser investigado com mais atenção o que ocorre com a criança no intuito de se compreender os motivos do comportamento apresentado. A ocorrência dessa manifestação pode ser pontual, somente naquele dia, ou também pode ser uma resposta frequente àquela música, som ou tipo de interação. Também é possível que o comportamento de irritação da criança tenha sido em protesto à mudança da canção anterior para outra, ou à mudança na interação que havia sido estabelecida anteriormente. Ciente disso, o/a professor/a poderá diminuir o tempo de execução da canção, ou trocá-la e observar o que ocorre, e até mesmo modificar a forma de apresentá-la ou interagir, ou seja, experimentar novas formas de abordagem musical e interpessoal em decorrência da observação.

Sabe-se que quanto menor a idade da criança, mais complexa e sensível será a qualidade da atenção dispendida pelo/a professor/a para observar e interpretar as evidências dos seus desejos e necessidades, pois o foco se detém em conceder espaço ao protagonismo da criança.

Com vistas à análise final dos resultados, as informações observadas são agrupadas em uma tabela em separado, com campos para cada um dos âmbitos da avaliação realizada, como pode ser observado no Quadro 5. Nos campos relativos aos Tipos e Estágios da Audiação Preparatória, o/a observador/a deve marcar o número absoluto de ocorrências para cada um dos estágios - todas essas correlações estão descritas em um manual que acompanha o instrumento, contendo orientações sobre os procedimentos para o seu preenchimento.

 

Quadro 5 – Resultados

RESULTADOS

Indicação aproximada dos Tipos e dos Estágios observados

DATA____/____/______

CAPACIDADES E HABILIDADES MELÓDICAS OBSERVADAS NO CANTO MELÓDICO SEM PALAVRAS

Respostas Multimodais a estímulos melódicos vocais

TIPO ACULTURAÇÃO

TIPO IMITAÇÃO

Absorção

Respostas aleatórias

Respostas intencionais

Abandono do egocentrismo

Decifragem do código

Por movimentos corporais

 

 

 

 

 

Por vocalizações

 

 

 

 

 

Pelo uso de objetos

 

 

 

 

 

TOTAL

 

 

 

 

 

Fonte: Excerto do Instrumento DoMi- Bebê, referente aos Resultados e Relatório final (2020) (favor inserir o ano que a tabela foi feita)

 

Ressalta-se que o relatório final é de cunho descritivo/qualitativo. Espera-se que seja realizada uma descrição minuciosa e objetiva, a partir de uma reflexão sensível, sobre o desenvolvimento da musicalidade da criança.

O último campo do Quadro 6, denominado de Relatório Descritivo Final, faz parte da tabela elaborada para registro dos resultados. Especificamente nesse campo, deve-se realizar por meio de uma narrativa as considerações sobre os resultados observados e que contemplem também as informações trazidas pelas famílias (parte da proposta do instrumento DoMi-Bebês).

 

Quadro 6 – Relatório descritivo do Envolvimento e Relatório final

ENVOLVIMENTO NO CANTO RITMICO E MELÓDICO SEM PALAVRAS

DESCREVA OS COMPORTAMENTOS COM BASE NOS CRITÉRIOS OBSERVADOS

ENGAJAMENTO OU DESENGAJAMENTO

MELÓDICO

 

RITMICO

 

EMOÇÕES

MELÓDICO

 

RITMICO

 

 

INTERAÇÕES

MELÓDICO

 

 

RITMICO

 

PREFERÊNCIAS MUSICAIS

 

RESULTADO DESCRITIVO FINAL

(Considerar as observações da família sobre o contexto musical familiar)

 

Fonte: Excerto do Instrumentol DoMi- Bebê, referente aos Resultados e Relatório final (2020)

 

A parte referente aos resultados e relatório final, possibilita uma observação ampliada de como os bebês e as crianças estão interagindo com o contexto musical proposto. Os resultados apresentados permitem o acompanhamento dos aspectos em que as crianças são mais responsivas, ou quais já foram alcançados, e a percepção de quais atividades e mediações são mais favoráveis para o processo. O relatório da família oferece a oportunidade para interação com a família, conhecer melhor os hábitos musicais da criança e como ela expressa a sua musicalidade e seus interesses no ambiente familiar, como visto na revisão de literatura, um paradigma da avaliação na Educação Infantil (FORMOSINHO, 2013).

Quando o/a professor/a estiver mais familiarizado/a com o uso do instrumento, poderá utilizá-lo de forma mais frequente, e assim tomar novas decisões ao longo do processo educativo, pensando em novas intervenções e atividades que contribuam de forma positiva para o engajamento do bebê e crianças pequenas. Relembra-se que os domínios melódicos e rítmicos não caminham paralelamente, dessa maneira, o resultado tenderá a apontar um avanço em um ou outro domínio.

O instrumento possui um manual com explicações sobre o preenchimento, onde se indicam as correspondências entre os critérios estabelecidos e os referidos estágios da Audiação Preparatória propostos por Gordon (2000; 2013; 2015). Também traz outras observações.

Considerações finais

A avaliação no contexto educativo da infância compreende uma gama de aspectos que merecem atenção especial, dentre eles, como apontado na revisão teórica do estudo, uma avaliação que esteja em consonância com o que é oferecido às crianças e que esteja preocupada com o desenvolvimento do seu potencial. Desse modo, o processo de avaliação também se refere, sobretudo, ao envolvimento do professor com as suas próprias práticas pedagógicas.

No campo da educação musical, espera-se que o/a professor/a receba uma formação prévia, para que sejam oferecidas situações musicais comprometidas com o desenvolvimento das capacidades da criança. Sabe-se que a formação acadêmica para a Educação Infantil não atende a todas as demandas desse contexto. Na maioria das vezes, o/a professor/a que atua na educação infantil, não tem contato com conhecimentos específicos em seu percurso formativo sobre a aprendizagem musical e desenvolvimento da musicalidade de bebês e crianças pequenas, sendo um campo que merece atenção. Por isso, acredita-se que instrumentos dessa natureza contribuam para informar o/a professor/a sobre essas especificidades, e incentivar a   observação e compreensão dos sinais da criança no processo de interação socioafetiva mediada pela música, todavia, esse instrumento não objetiva substituir qualquer processo formativo.

Os resultados obtidos pela revisão do instrumento utilizando o programa Atlas.TI8 proporcionaram uma ampliação das análises dos excertos que sustentam a proposta teórica subjacente ao instrumento inicial. A reflexão sobre o design do instrumento contribuiu para clarificar a proposta, e ao mesmo tempo para ampliação, detalhamento, e adequação de preenchimento do instrumento.

Para a utilização do instrumento será necessário o estudo dos critérios presentes, o que poderá ser obtido pelo manual de orientação. Entende-se que isso é necessário, porque o instrumento prevê o aprofundamento teórico do/a professor/a, e incentiva-o a promover reflexões sobre a sua prática pedagógica.

Outro aspecto a ser destacado, já presente na primeira versão do instrumento, foi referendado pela revisão da literatura sobre a prática da avaliação nos contextos da infância. Trata-se da importância do relato da família sobre as respostas das crianças no ambiente familiar, porque essa participação e parceria podem ser estabelecidas entre escola e família. Acredita-se que laços poderão ser fortificados.

Frisa-se que o instrumento DoMi-Bebê visa a realização de um acompanhamento mais detalhado do envolvimento e do desabrochar da musicalidade da criança por parte do/a professor/a ou pesquisador/a que tenham a TAM como orientação teórica para a sua prática pedagógica musical. Espera-se que o instrumento possibilite a reflexão sobre a sua própria prática pedagógica e sobre como promover espaços de aprendizagem que tragam à criança condições para que ela desenvolva o seu potencial musical individual em meio a práticas coletivas, contextualizadas e socialmente mediadas.

Os dados apresentados teoricamente sugerem que o instrumento DoMi-Bebê pode auxiliar o/a professor/a da educação infantil em relação ao acompanhamento das expressões musicais dos bebês e das crianças pequenas, e com isso trazer benefícios para a reflexão da sua prática. Considera-se necessário um estudo empírico que verifique a pertinência dessa versão reestruturada e das hipóteses levantadas, bem como um estudo longitudinal, com um maior número de participantes para a sua validação.

Referências

ANDRE, Aline Moreira. Tradução e validação da Escala Nordoff Robbins de Comunicabilidade Musical. Dissertação de Mestrado, Universidade Federal de Minas Gerais, Belo Horizonte, 2017.

 

CARVALHO, Maria Eduarda S; JUSTO, João M. R. M.; GRATIER, Maya; TOMÉ, Teresa; PEREIRA, Esmeralda; RODRIGUES, Helena. Vocal responsiveness of preterm infants to maternal infant-directed speaking and singing during skin-to-skin contact (Kangaroo Care) in the NICU. Infant Behavior and Development, v.57, Nov. 2019, p. 1-11. https://doi.org/10.1016/j.infbeh.2019.101332

 

CARVALHO, Maria Eduarda S. No olhar da voz maternal…A musicoterapia, o feto e o bebê. Forte da Casa: Climepsi Editores, 2019.

 

FIAMENGHI JR, Geraldo Antônio. Conversas dos Bebês. São Paulo: Hucitec, 1999.

 

FREIRE, Ricardo; FREIRE, Sandra. Towards a Theory of Music Instruction: a dialogue between Jerome Bruner and Edwin Gordon. Proceedings of International Society for Music Education - ISME's 29th World Conference,  Beijing China,  2010. 1-6 ago.

 

FREIRE, GORDON, Edwin. Teoria da aprendizagem musical: competências, conteúdos e padrões. Lisboa: Fundação Calouste Gulbenkian, 2000.

 

GORDON, Edwin. Teoria da aprendizagem musical para recém-nascidos e crianças em idade pré-escolar. Lisboa: Fundação Calouste Gulbenkian, 2015.

 

GORDON, Edwin E. Music Learning Theory for Newborn and Young Children. Chicago: GIA Publication, 2013.

 

GORDON, Edwin; CAMERON, Charles. Guiding your child's music development. Chicago: GIA Publications, 1991.

 

ILARI, Beatriz S. Bebês também entendem de música: a percepção e a cognição musical no primeiro ano de vida. Revista da Abem, p.83-90, Set. 2002. Disponível em: http://www.abemeducacaomusical.com.br/revistas/revistaABEM/index.php/revistaabem/article/view/435 Acesso em: 01 Ago. 2019.

 

LAEVERS, Ferre. The Leuven Involvement Scale for Young Children. Belgica: Katholieke Universiteit Leuven, 1994.

 

LUCKESI, Cipriano Carlos. Avaliação da aprendizagem na educação infantil. INTERACÇÕES. n. 32, p.191-201, 2014. Disponível em: https://doi.org/10.25755/int.6361 Acesso em: 10 Jan. 2020.

 

MALLOCH, Stephen. Mothers and infants and communicative musicality. Musicae Scientiae, v.3. , n. 1_suppl., p. 29-57, 1999, Disponível em: https://journals.sagepub.com/doi/10.1177/10298649000030S104 Acesso em: 01 Dez. 2019.

 

MALLOCH, Stephen, TREVARTHEN Colwyn. Communicative Musicality: Exploring the basis of human companionship. New York: Oxford University, 2009.

 

MARIANO, Fabiana Leite Rabello. Música no berçário: formação de professores e a teoria da aprendizagem musical de Edwin Gordon. 2015. Tese (Doutorado em Educação) - Faculdade de Educação, Universidade de São Paulo, São Paulo, 2015. doi:10.11606/T.48.2015.tde-14122015-153241. Acesso em: 01 Nov. 2019.

 

MARIANO, Fabiana Leite Rabello, FIAMENGHI JR, Geraldo Antônio. Avós/cuidadoras e seus netos com deficiência: uma experiência em musicoterapia. Aletheia, n. 34, p.138-150, Abril 2011. Disponível em: http://pepsic.bvsalud.org/scielo.php?script=sci_arttext&pid=S1413-03942011000100011. Acesso em: 20 dez. 2018.

 

MARSHAL, Herbert; BAILEY, Jennifer. Observing and Communicating Early Childhood Music and Movement Development. Perspective, v.4, n.2, 2009.

 

NAKATA, Takaiuki; TREHUB, Sandra. Infants’ responsiveness to maternal speech and singing. Infant Behavior & Development, v. 27. p. 455-464, 2004. Disponível em: https://doi.org/10.1016/j.infbeh.2004.03.002 Acesso em 01 dez.2019.

 

NIÉRI, Debora. Miniaturas Musicais: evidências do envolvimento de bebês com uma proposta sonoro-musical criativa. Orientador: Tisuko Morchida Kishimoto. 2018. Relatório (Pós-doutoramento) – Faculdade de Educação da Universidade de São Paulo, São Paulo, 2018. No prelo.

 

OLIVEIRA-FORMOSINHO, Júlia. Educação das crianças até aos três anos – algumas lições da investigação. In: Educação das crianças dos 0 aos 3 anos. 2010, Portugal. Actas do Seminário realizado no CNE em 18 de Novembro de 2010 [...]. Portugal: Conselho Nacional de Educação, 2011. Disponível em: https://www.cnedu.pt/pt/publicacoes/seminarios-e-coloquios/786-educacao-das-criancas-dos-0-aos-3-anos. Acesso em: 1 set. 2019.

 

OLIVEIRA-FORMOSINHO, Júlia. A avaliação Holística a avaliação na pedagogia-em- participação. Interacções, v. 10, n. 32, p. 27 a 39, 2014. Disponível em: https://doi.org/10.25755/int.6346  https://doi.org/10.25755/int.6346  Acesso em: 01 Set. 2019.

 

OLIVEIRA-FORMOSINHO, Julia; FORMOSINHO, João. Pedagogia-em-Participação: A Perspectiva Educativa da Associação Criança. Porto: Porto Editora, 2013.

 

POLITIMOU, Nina; STEWART, Lauren; MÜLLENSIEFEN, Daniel; FRANCO, Fabia. Music@Home: A novel instrument to assess the home musical environment in the early years. PLoS ONE Public Library of Science, vol. 13(4), p. 1-23, April, 2018. Disponível em: https://doi.org/10.1371/journal.pone.0193819  Acesso em: 05 Jan. 2020.

 

REYNOLDS, Alisson et al. The Early Childhood Music Curriculum. Guide for parents, Teacher and Caregivers: Music Play. Chicago: GIA Publications, 1998. (Jump Right In).

 

SOUZA, Gizele de; BONDIOLI, Anna. Dossiê–Pesquisa em Avaliação de Contexto na Educação Infantil: compartilhamento de experiências Brasil e Itália. RELAdEI. Revista Latinoamericana de Educación Infantil, v. 6, n. 1-2, p. 17-22, 14 mar.2018. Disponível em: https://revistas.usc.es/index.php/reladei/article/view/4996. Acesso em 01 Mar. 2019.

 

STERN, Daniel. O mundo interpessoal do bebê: Uma visão a partir da psicanálise e da psicologia do desenvolvimento. Porto Alegre: Artes Médicas, 1992.

 

TORMIN, Malba Cunha. Dubabi Du: uma proposta de formação e intervenção musical na creche. 2014. Tese (Doutorado em Educação) - Faculdade de Educação, Universidade de São Paulo, São Paulo, 2014. Disponível em: https://teses.usp.br/teses/disponiveis/48/48134/tde-25092014-152305/pt-br.php\ \Acesso em: 10 jan. 2020.

 

TREHUB, Sandra; NAKATA, Takaiuki. Emotion and music in infancy. Musicae Scientiae, Special Issue, p.37-61, 2001-2002. Disponível em:  https://journals.sagepub.com/doi/10.1177/10298649020050S103\.\ Acesso em: 01 dez. 2018.

 

TREHUB, Sandra. Infant Musicality. In: HALLAM, S; CROSS, I; THAUT, M. The Oxford Handbook of Music Psychology (2 ed.). Oxford: Oxford University PressOnline Publication, Part 5, jan, 2015. Disponibilizado pela autora em: https://www.researchgate.net/publication/271907643_Infant_Musicality

 

TREHUB, Sandra.The developmental origins of musicality. Nature Neuroscience, v. 6; n.7, Jul. 2003. Disponível em: https://www.nature.com/articles/nn1084 Acesso em 01 set. 2019

 

VALERIO, Wendy H. et al. Construct Validity of the Children's Music-Related Behavior Questionnaire. Journal of Research in Music Education, 2 ed. v.60, p. 186-200, 2012. Disponível em: https://journals.sagepub.com/doi/abs/10.1177/0022429412444450 Acesso em: 10 jan. 2018.

 

VALÉRIO, Wendy H. et al. Vocal Evidence of Toddler Music Syntax Acquisition: a case study. Bulletin of the Council for Research in Music Education, p. 33-45, Fall de 2006. Disponível em: https://www.jstor.org/stable/40319347?seq=1 Acesso em: 08 dez. 2019.

 

VIGOTSKY, Lev Semionovich. A construção do pensamento e da linguagem. 2ª. Tradução: Paulo Bezerra. São Paulo: Martins Fontes, 2000.

 

VYGOTSKY, Lev Semionovich. Imaginação e criação na infância: ensaios psicológicos: livro para professores/Lev Semionovich Vygotsky. Apresentação e comentários Ana Luiza Smolka. Tradução: Zoia Prestes. São Paulo: Ática, 2009.

 

VIGOTSKY, Lev Semionovich. Obras Escolhidas. Vols. Tomos I, II, III. Madrid: Visor Y Ministério de Educación y Ciencia, 1930/1991.

 

ZABALZA, Miguel A.. Evaluar en Educación Infantil. RELAdEI. Revista Latinoamericana de Educación Infantil [en línea]. v. 6, n. 1-2, p. 9 -14. mar. 2018. ISSN 2255-0666. Disponível em: https://www.usc.gal/revistas/index.php/reladei/article/view/4995 Acesso em: 01 Set. 2019.

 

This work is licensed under a Creative Commons Attribution-NonCommercial 4.0 International (CC BY-NC 4.0)

 

Notas



[1] Sólo la práctica reflexionada, revisada, evaluada, da conocimiento. La experiência sin más, solo da tablas y domínio de procedimentos

[2] “ni se puede mejorar la calidad sin evaluación; ni tiene sentido la evaluación si no se orienta a la mejora de la calidad (ZABALZA, 2018, p.10).

[3] Although musicality, or the capacity for music, is a universal human trait with a biological basis (Trehub, 2003), cultural or experiential factors have a profound influence on the expression of that trait. (Trehub, p.7, 2015, p. 7)