Desenho de rosto de pessoa visto de perto

Descrição gerada automaticamente com confiança média

Rev. Enferm. UFSM, v.13, e30, p.1-19, 2023

ISSN 2179-7692 •

Submission: 6/16/2023 • Acceptance: 8/28/2023 • Publication: 9/15/2023

Tela de computador com texto preto sobre fundo branco

Descrição gerada automaticamente com confiança média

Introduction. 1

Method. 1

Results. 1

Discussion. 1

Conclusion. 1

References. 1

 

Original article                                                                                                                               

Validation of flow protocol for the care of children with special health needs

Validação de protocolo de fluxo para o cuidado às crianças com necessidades especiais de saúde

Validación del protocolo de flujo para el cuidado de los niños con necesidades especiales de salud

 

Camila UbertiIÍcone

Descrição gerada automaticamente

Eduarda da Silveira CastroIÍcone

Descrição gerada automaticamente

Diana Augusta TresIÍcone

Descrição gerada automaticamente

Edlamar Kátia AdamyIÍcone

Descrição gerada automaticamente

Beatriz Rosana Gonçalves de Oliveira TosoIIÍcone

Descrição gerada automaticamente

Elisangela Argenta ZanattaIÍcone

Descrição gerada automaticamente

 

I Universidade do Estado de Santa Catarina. Chapecó, SC, Brasil

II Universidade Estadual do Oeste do Paraná. Cascavel, PR, Brasil

 

 

Abstract

Objective: to validate a flow protocol for the care and monitoring of Children with Special Health Needs in Home Care. Method: methodological validation research. Data collection was online, in 2021, through Google Forms. Seven professionals working in the Home Care Services participated. Data were analyzed by descriptive statistics with frequency and percentage distribution. Results: protocol was validated with Content Validity Index of 0.87 (considered adequate); Cronbach’s Alpha 0.91 (very high agreement) and Kappa: 0.0281 (near zero indicates random agreement). The judges' suggestions were in relation to the graphic structure. Thus, the protocol was reorganized in order to accept the suggestions and facilitate visual interpretation. Conclusion: the validated protocol can be used to organize the work process and standardize the care of children with special health needs in home care.

Descriptors: Validation Study; Guideline; Child Health; Home Care Services; Nursing

 

 

Resumo

Objetivo: validar um protocolo de fluxo para o cuidado e acompanhamento de Crianças com Necessidades Especiais de Saúde na Atenção Domiciliar. Método: pesquisa metodológica de validação. A coleta de dados foi online, em 2021, via Google Forms. Participaram sete profissionais que atuam nos Serviços de Atenção Domiciliar. Os dados foram analisados pela estatística descritiva com distribuição de frequência e percentual. Resultados: protocolo foi validado com Índice de Validade de Conteúdo de 0,87 (considerado adequado); Alfa de Cronbach 0,91 (concordância muito alta) e Kappa: 0.0281 (próximo de zero indica concordância ao acaso). As sugestões dos juízes foram em relação à estrutura gráfica. Assim, o protocolo foi reorganizado visando acatar as sugestões e facilitar a interpretação visual. Conclusão: o protocolo validado poderá ser utilizado para organizar o processo de trabalho e padronizar os cuidados às Crianças com Necessidades Especiais de Saúde na Atenção Domiciliar.

Descritores: Estudo de Validação; Guia; Saúde da Criança; Serviços de Assistência Domiciliar; Enfermagem

 

 

Resumen

Objetivo: validar un protocolo de flujo para el cuidado y seguimiento de Niños con Necesidades Especiales de Salud en la Atención Domiciliaria. Método: investigación metodológica de validación. La recolección de datos fue online, en 2021, vía Google Forms. Participaron siete profesionales que actúan en los Servicios de Atención Domiciliar. Los datos fueron analizados por la estadística descriptiva con distribución de frecuencia y porcentaje. Resultados: protocolo fue validado con Índice de Validez de Contenido de 0,87 (considerado adecuado); Alfa de Cronbach 0,91 (concordancia muy alta) y Kappa: 0.0281 (cerca de cero indica concordancia al azar). Las sugerencias de los jueces fueron en relación con la estructura gráfica. Así, el protocolo fue reorganizado para acatar las sugerencias y facilitar la interpretación visual. Conclusión: el protocolo validado podrá ser utilizado para organizar el proceso de trabajo y estandarizar los cuidados a los Niños con Necesidades Especiales de Salud en la Atención Domiciliaria.

Descriptores: Estudio de Validación; Guía; Salud Infantil; Servicios de Atención de Salud a Domicilio; Enfermería

 

 

Introduction

Due to technological and scientific advances, especially in health, the infant mortality rate had a significant decrease in Brazil, leading the country to an epidemiological transition. In the period from 2011 to 2020, there was a 29.5% decline in the infant mortality rate and, consequently, increase in survival rates, emerging a group that demands special care from health services, called Children with Special Health Needs (CSHN), belonging to the vast and heterogeneous group of diseases classified as chronic conditions.1

CSHN are classified, according to their needs, into six groups: the first includes those with developmental delay, who need psychomotor and social rehabilitation; in the second, children who need technological care, that is, those who use devices to survive (gastrostomy, tracheostomy, semi-implanted catheter, colostomy, among others); in the third, those who make continuous use of drugs; in the fourth, children who need adaptations in routine activities, by means of adaptive technologies to move, feed and get dressed; in the fifth, children who have one or more of the previous demands, excluding the technological; and the sixth group summarizes the demands of clinically complex care, encompassing all the previous ones, including the management of technologies for life support.2-3 

CSHN require continuous and long-term assistance due to physical, developmental, behavioral and emotional weaknesses. Many make use of inputs and technological equipment that help maintain life, a condition that requires constant support from the Health Care Network (HCN).4

Considering the emerging demands of complex and continuous care of the population living with chronic diseases, Home Care (HC) was redefined within the Unified Health System (UHS), establishing rules for the registration of Home Care Services (HCS) in the municipalities, which began to assume responsibility, management and operation of the HC Multiprofessional Teams.5

Thus, HC has become a modality of health care integrated to HCN that aims at prevention, treatment and rehabilitation of diseases, palliation and health promotion, provided in a home environment. HC is classified into three modalities: HC1, HC2 and HC3, organized according to the user’s profile, the complexity of the care required and the need for special devices or procedures.6

The HC1 modality (low complexity) include users with clinical stability, but physically unable to attend a health service, requiring care of less complexity and frequency. Assistance to them can be provided by Primary Health Care (PHC) professionals.6

Users eligible for HCS are those belonging to the modalities HC2 (medium complexity) and HC3 (high complexity), those who need more complex care and home visits, at least weekly, in order to stabilize the clinical picture, reduce or avoid hospitalizations. In HC3 mode, users make use of equipment or require special procedures.6  

In this sense, the multiprofessional teams have potential in the care of CSHN offering integral, continuous and humanized care, in addition to participating in the process of dehospitalization, which implies organizing the household to receive the child, provide necessary materials and equipment and prepare parents and caregivers for home care, especially in the first days after discharge, helping them to adapt to the new reality.7-8

The search in the literature revealed a lack of studies about these children and their demands, especially at home. A similar result was identified in the United States, in a study that showed that information about pediatric users using the HC service was incipient.9

Although the HC is organized and regulated by Ordinances, adjustments are still necessary, since there are no flow protocols that help teams in the care of CSHN, especially in the process of dehospitalization.10 Thus, considering the complexity of the care that involves CSHN, for their chronic condition, and the absence of specific protocols for their care, in the state of Paraná (PR), an organizational flowchart for the care and monitoring of CSHN belonging to the HC2 modality was elaborated and validated, because it is the largest quantitative of the population receiving home care.7

The objective of this study was to validate a flow protocol for the care and monitoring of Children with Special Health Needs in Home Care.

 

Method

This study is part of the multicenter research "Production of care and validation of flow protocol for Home Care services to CSHN", developed in the states of Rio Grande do Sul (RS), Santa Catarina (SC), Paraná (PR), São Paulo (SP), Mato Grosso do Sul (MS), Paraíba (PB) and Maranhão (MA). This manuscript will present and discuss the data of the validation of the flow protocol of the state of SC.

Methodological research, carried out in two stages: 1) development, production and construction of tools; 2) Validation of tools by judges.11 Step 1: the flow protocol of HC to CSHN in PR,7 Brazil was constructed and validated. After the adjustments, resulting from the validation, the protocol was made available to researchers from RS, SC, SP, MS, PB, MA to be validated in each of these states.

Step 2 - validation of the Protocol of Home Care Flow to CSHN occurred in each of the states. In SC, it was validated by seven professionals who work in the HCSs implemented in this state. For this study, according to the adopted literature, the minimum number of professionals (judges) for validation should be five.11

The 11 HCSs of SC with active registration in the Ministry of Health and in full operation were invited to participate. These are located in the following regions: West (2), Coast (1), Northeast (1), North (1), Itajaí Valley (3), Highlands (1) and South (2). All HCSs that participated in the research have a Multiprofessional Home Care Team (EMHC), and five services have Multiprofessional Support Teams (MST) for the home care and monitoring of users.

The first contact was by telephone, with the coordinator of each one, to explain the research, objectives, implications for the care practice and to make the invitation for their participation in the validation. For the coordinators who expressed impossibility to participate, another professional of the team was requested and, in this case, contact was made by telephone to talk about the research and invite him/her to participate. For inclusion, the HCS should be in full operation, perform home care for children and the professional be an active member of the service. Seven services participated, four were excluded, two for not assisting children and two for lack of response, after three contact attempts. After acceptance, a questionnaire was sent, built in Google Forms, containing the Informed Consent Form and 31 questions with dichotomous answers (YES or NO). For NO answers, the judge was asked to explain the reasons and make suggestions. Data collection occurred between September and October 2021.

The agreement of the judges was verified by the Content Validity Index (CVI),12 by Cronbach’s alpha and Kappa coefficient. For the CVI, agreement >0.8011 was established; for Cronbach’s alpha, values above 60%; and for the Kappa coefficient, values closest to 1, to have good agreement.

Research approved by the Research Ethics Committee opinion 3.477.776 of 07/31/2019. It was conducted in accordance with the ethical standards required (Resolutions 466/2012 - 510/2016 - 580/2018, of the Ministry of Health).

 

Results

Of the seven participating professionals, six were women. Of these, five nurses, a social worker and a physical educator. The judges were identified with the following caption: J1, J2, J3, J4, J5, J6 and J7. Regarding the degree, two were MSc; one, PhD; and four were specialists in different areas, Family Health, Management of UHS Health Units, Intensive Care and Emergency, Public Health and Primary Care, Public Policies, Planning in Health Projects and Health Management.

As for the time of professional activity, 6 (85%) had been working for more than 10 years, 4 (57.1%) had a health care function and 3 (42.9%) coordinated the HCS in their municipalities. Regarding the time of operation in the HCS, 2 (28.5%) worked for less than one year, 1 (14.28%) between one and two years, 3 (42.8%) three to four years and 1 (14.28%) between five and six years.

The CVI was 0.87 (considered adequate); Cronbach’s alpha was 0.91 (above 0.9 is very high), demonstrating high approval index and reliability; and the Kappa coefficient was 0.0281 (near zero indicates random agreement).

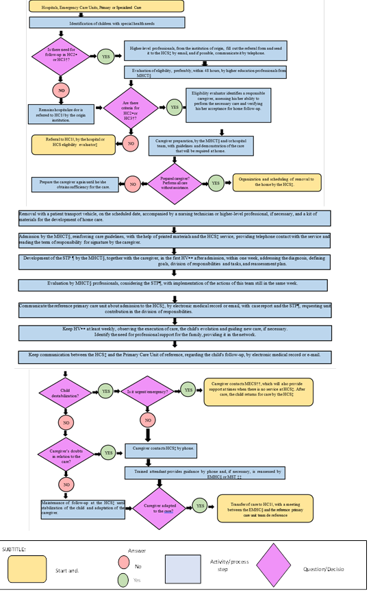
Figure 1 shows the flowchart built in PR7 and sent to the judges for validation in the state of SC.

 

HC2 = Home Care 2, †HCS = Home Care Service, ‡MHCT = Multidisciplinary Home Care Team, §HC1 = Home Care 1, HC3 = Home Care 3, STP = Singular Therapeutic Plan, ⁕⁕HV = Home Visit, †† MST = Multidisciplinary Support Team, ‡‡MECS = Mobile Emergency Care Service

Figure 1 – Care flow chart. Cascavel, PR, Brazil, 2020.

The validation of the Flow Protocol occurred in a single round (Table 1).

 

Table 1 – Content Validity Index among judges. Chapecó, SC, Brazil, 2022 (n=7)

Flowchart Items

n (%)

n (%)

Yes

No

1. Hospitals (public and private) - entry into the flowchart will be based on one of these two options

5 (71.4)

2 (28.5)

2. Identification of Children with Special Health Needs

7 (100)

-

3. Need for follow-up at HC2?

7 (100)

-

4. No: Remains hospitalized or referred to HC1 or HC3

5 (71.4)

2 (28.5)

5. Yes: Nurses, doctors, physiotherapists and social workers at the hospital send the referral form by e-mail to the HCS

5 (71.4)

2 (28.5)

6. Carry out an eligibility assessment, between one and seven days, by MHCT's higher-level professionals

6 (85.7)

1 (14.3)

7. Are there criteria for HC2?

7 (100)

-

8. No: Referral by hospital to HC1 (primary care unit)

6 (85.7)

1 (14.3)

9. YES: Eligibility evaluator identifies a responsible caregiver, assessing his/her ability to perform the necessary care and verifying his/her acceptance for home follow-up

6 (85.7)

1 (14.3)

10. Preparation of the caregiver, by higher-level professionals from the MHCT and the hospital, for the care that will be needed at home. Guidance and demonstration of care

7 (100)

-

11. Prepared caregiver? Performs all care without assistance?

7 (100)

-

12. No: Prepare the caregiver again until sufficiency for care

6 (85.7)

1 (14.3)

13. Yes: Organization and scheduling, by HCS, of transfer to home

6 (85.7)

1 (14.3)

14. Removal with a patient transport vehicle, from the HCS or from the municipality, on the scheduled date, accompanied by a nursing technician from the HCS and with a kit of materials for the development of home care

5 (71.4)

2 (28.5)

15. Admission by the MHCT, reinforcing care guidelines, with the help of printed materials and the HCS service, providing telephone contact with the service and reading the Responsibility Form for signature by the caregiver

7 (100)

-

16. Development of the STP by the MHCT, together with the caregiver, in the first HV after admission, within one week, addressing diagnosis, goal setting, division of responsibilities and tasks, and reassessment plan

6 (85.7)

1 (14.3)

17. Assessment by MST professionals, considering the STP, with the implementation of this team's actions in the same week

6 (85.7)

1 (14.3)

18. Inform the reference primary care unit about the admission to the HCS, by electronic medical record or e-mail, with the case report and the STP, requesting the unit's contribution in the division of responsibilities

7 (100)

-

19. Keep HV at least weekly, observing the execution of care, the child's evolution and guiding new care, if necessary. Identify the need for professional support for the family, providing it in the network

7 (100)

-

20. Monthly communication with the reference primary care unit about the child's follow-up, by electronic medical record or e-mail

7 (100)

-

21. Child destabilization?

7 (100)

-

22. Yes: Is it urgency/emergency?

6 (85.7)

1 (14.3)

23. Yes: Caregiver contacts MECS, which will also provide support for times when there is no service at HCS. After urgent/emergency care at home or hospital, the child returns for care at the HCS

6 (85.7)

1 (14.3)

24. No: Caregiver contacts HCS by telephone (related to item 21 “Is it urgency/emergency?”)

7 (100)

-

25. Trained attendant provides guidance by the phone and, if necessary, is reassessed by the MHCT or MST

7 (100)

-

26. No: Caregiver’s doubts regarding care (in relation to item 20 "child destabilization").

6 (85.7)

1 (14.3)

27. Yes: Has doubts (in relation to item 25 "caregiver’s doubts regarding care")

7 (100)

-

28. No: Caregiver has no doubts regarding care

7 (100)

-

29. Caregiver adapted to care?

7 (100)

-

30. Yes: Transfer of care to HC1, with a meeting between the MHCT and the reference primary care unit team

6 (85.7)

1 (14.3)

31. No: Maintenance of follow-up at HC2 until the child stabilizes and the caregiver adapts

6 (85.7)

1 (14.3)

HC: Home Care; HCS: Home Care Service; MHCT: Multidisciplinary Home Care Team; STP: Singular Therapeutic Project; HV: Home Visit; MECS: Mobile Emergency Care Service; MST: Multidisciplinary Support Team

As for the organization of the flowchart (item 1), five judges agreed that entry should occur through public and private hospitals, two did not agree and one suggested the inclusion of PHC, stating that:

PHC also refers HC2 children to HCS. (J1)

Another participant corroborated the addition of PHC as a gateway:

HC2 – also allows entry through health units [Basic and/or secondary care]. (J2)

Item 4:  - NO: remains hospitalized or is referred to HC1 or HC3 - five judges agreed and two disagreed, and of these, one suggested the inclusion of HC3 along with HC2 in the flow follow-up, justifying that:

HC3 is also HCS work, could be in the HC2 flow? (J5)

Moreover, J1 suggested placing the word “NO” outside the graphic circle. 

Item 5 - it questioned whether professionals, nurses, doctors, physiotherapists and social workers carry out referrals by e-mail to the HCS. Of the seven, two said no. J1 requested placing the word "YES" outside the rectangle in the flowchart formatting, while J2 suggested that this referral could also be done by National Regulatory System (SISREG) platform.

Item 6 - perform eligibility evaluation, between one and seven days, by professionals of higher level of the Multidisciplinary Team of HC - J2 said that the evaluation for eligibility should be made within 48 hours after request.

In the flowchart (item 8 of the questionnaire), there is the option "NO: referral by the hospital to HC1 (primary care unit)", in case the patient does not have criteria for indication of HC2. On this issue, participants agreed, but J1 suggested placing the word "NO" outside the circle. In item 9 - YES: eligibility evaluator identifies a responsible caregiver, assessing his/her ability to perform the necessary care and checking his/her acceptance for home follow-up -, only J1 suggested placing the word "YES" outside the rectangle.

Item 12 - No: prepare the caregiver again until sufficiency for care - six judges agreed and J1 suggested placing the word NO outside the rectangle. Item 13 - YES: organization and scheduling, by HCS, of transfer to home - six judges agreed, one disagreed saying:

Hospitals are responsible for patient’s transfer. HCS takes on at home. (J2)

In item 14, regarding the transport of patients, the flowchart indicates "removal with a patient transport vehicle, from the HCS or from the municipality, on the scheduled date, accompanied by a nursing technician and with a kit of materials for the development of home care", five judges agreed and two disagreed: 

As the child is clinically stable to be discharged from the hospital, transport can be carried out by the family in their own car. If the family does not have a car, transport with a city car. (J1)

The hospital is responsible for removing the hospitalized child. (J2)

Item 16 - Development of the Singular Therapeutic Plan (STP) by the Multidisciplinary Home Care Team, together with the caregiver, in the first HV after admission, in up to one week, addressing diagnoses, definitions of goals, division of responsibilities and tasks and reassessment plan - six judges agreed and one disagreed suggesting:

Development of the STP after evaluation by the Multidisciplinary Home Care Team. (J2)

That placement was reaffirmed by another judge, who agreed, but added that:

 The STP is built together with the HC Multidisciplinary Team, the caregiver and the reference Basic Health Unit. (J7)

Item 17 - evaluation by professionals of the Multidisciplinary Home Care Team, considering the STP with implementation of the actions of this team in the same week - six agreed with this statement, J2 suggested:

The Multidisciplinary Home Care Team builds the STP together. (J2).

Item 22 - YES: is it urgency/emergency? - J1 suggested placing the word YES outside the rhombus or removing it.  In item 23 - YES: caregiver contacts the Mobile Emergency Care Service (MECS), which will also provide support at times when there is no care in the HCS -, after urgency/emergency care at home or hospital, the child returns for care by HCS. Only J1 disagreed with this statement and again suggested placing the word YES outside the circle in the graphic presentation of the flowchart.

In item 26, the question about destabilization of the child, described in item 21, was resumed. In case of a negative answer, there is the option "NO: caregiver’s doubts regarding care", for which only J1 suggested placing the word NO outside the rhombus or removing it. In item 30 - YES: transfer of care to HC1, with meeting between the Multidisciplinary Home Care Team and reference PHC team -, two judges suggested changes, J1 recommended placing the word YES outside the circle and J2 highlighted that:

Depending on the situation, the transfer is also made by telephone and e-mail with a discharge summary. (J2)

If the answer to "Caregiver adapted to care?" (Item 31) was negative, the sequence would be: NO: maintenance of follow-up in HC2 until stabilization of the child and adaptation of the caregiver. For this, six judges agreed, with the exception of J1, who suggested placing the word NO outside the circle.

From the suggestions of the judges, referring to the content and the graphic presentation, including colors suggested by the judges, the flowchart was reorganized in order to accept them (Figure 2). 

 

 

 

 

 

 

HC2 = Home Care 2, † HC3 = Home Care 3, ‡ HCS = Home Care Service, § MHCT = Multidisciplinary Home Care Team, ‖ HC1 = Home Care 1, STP = Single Therapeutic Plan, ⁕⁕HV = Home Visit, ††MECS = Mobile Emergency Care Service, ‡‡ MST = Multidisciplinary Support Team

Figure 2 – Care flow chart. Chapecó, SC, Brazil, 2022

 

Discussion

Regarding the entrance door to the HCS, the judges suggested that the referral of children who fit the criteria for eligibility of HC2 could occur also by PHC, suggestion corroborated by Ordinance n. 2,436,13 which establishes that PHC should be the gateway and the communicator agent of HCN, performing the coordination of care, planning actions and forwarding to services available in the network, ordering flows and counter-flows of people, products and information, in all points of the HCN.14 In addition, the flowchart admits the entry of the service through Hospitals, Emergency Units, PHC or Specialized Assistance.

Concerning the direction of the child, after performing the evaluation of the eligibility criteria and classification within the modalities of care, there was the suggestion of including HC3 with the same flow of HC2, suggestion consolidated in the reorganization of the flowchart that allows both modalities, allowing a convergent flow, if the answer is affirmative, although HC3 requires a more specialized assistance.

At hospital discharge, referral to the HCS is done by e-mail. The judges suggested its execution through SISREG, a system available on the web, created with the objective of performing the management and regulation of the flow of PHC to hospitalization. It has two modules: outpatient and hospital, in which the insertion of the offer by the services must be admitted, in addition to the request as the need of the patient and, by the same system, there is the return, confirming the service to the user. SISREG aims at an effective and optimized organization, control of the flow of access to different points of the HCN, enabling the provision of services faster and regulated by clinical criteria.15

Considering the admission of children in HC, a comparative analysis can be performed between the use of SISREG and e-mail. In SISREG, to perform the service request, it is necessary to launch in the system several clinical criteria and user data, bringing greater reliability and practicality to the process, providing the team with more information to classify the user and draw an effective care plan.15 Despite the favorable advantage of this system, communication by electronic mail is more direct and instantaneous and, thus showing that the core of the issue is not the means of communication, but rather the quality of the information and data made available to the team examining the eligibility criteria.

Based on these considerations, when access is made possible, in a comprehensive way, there are advances in health outcomes, especially when it comes to vulnerable populations, such as CSHN. However, access to PHC is still a challenge.16 Consequently, there is a reduction in health promotion and prevention of diseases, leading to negative results, such as increased mortality, inadequate management of chronic diseases and delays in care delivery.16

As for the hospital-home transportation, suggestions point that it could be done by the family itself, and, given the stability of the child to receive hospital discharge, the hospital is responsible for that transportation in this case. However, Ordinance n. 825 determines that the responsibility for transportation and removal of the user is of the HCS, in urgent, emerging or elective situations indicated by the hospital.6

To ensure the safety of the patient in the transport, removal and admission by the HC team, a health professional’s follow-up is necessary, in addition to vehicle equipped with electrical point for adaptation of suction equipment, mechanical ventilator, oxygen source and minimum equipment for assistance of intercurrences.17

Ensuring adequate and safe transportation is essential, considering the increasing demand of children in chronic conditions who depend on mechanical ventilation at home.17 Moreover, to ensure the safety and quality of life of a CSHN, dependent on technological devices, care should begin in the hospital, with the preparation of the family for home care, and should extend in the transfer to home safely and keep with the support of a qualified HC team.18

Regarding the flow protocol, reorganized from the validation, the graphic representation with geometric figures and standardized colors qualifies the visual presentation and facilitates the understanding by professionals. Flowcharts are used in order to organize and establish flows for practice, coordinating actions. Geometric figures represent instructions that can be executed in a specific period and with a finite amount of effort. They indicate steps that may or may not be repeated and ordered decisions until the process ends.19

The original flowchart used the following presentation: the beginning was represented by an oval figure, characterized by a population with defined characteristics, symptoms and complaints, the oval design can also be defined as clinical picture. The rhombus represented clinical decisions, followed by two choices: yes or no (dichotomous points). They are mandatory and decide the next steps, are the decision points. The oval figure is used as an exit, that is, closure, since there are no arrows that depart from it. Rectangles represent specific stages of the care process in which diagnostic or therapeutic interventions should be performed. The geometric figures are connected by arrows, and a single arrow leaves an oval or enters a hexagon or rectangle and two arrows leave a hexagon, because it is a decision point that admits two possibilities of response: when to the right, indicate the answer YES, and down, indicate the answer NO.7,20

The suggestions for reformulation of content were few, and there was disagreement, basically, in relation to the graphic structure of the flowchart and, in order to facilitate the interpretation and adapt it to the professionals’ needs, references to adapt it were sought in the literature. Thus, the words YES or NO were removed from the geometric shapes, since they are questions of flow direction, which are not part of the process itself,19  which meets the suggestions of the judges.

In the HC notebooks of the Ministry of Health, there are organizational protocols related to transportation, biosafety, waste disposal, usual procedures, special situations such as violence, among others. However, studies2,20 concluded that there is no flow chart for CSHN care in Brazil, even if the service to this public is the majority reality of the services and requires complex care.

This protocol is believed to assist in the organization of the monitoring of these children, enabling professionals in making managerial and care decisions20 and, consequently, bring benefits to family members, parents, caregivers,21 thus minimizing problems evidenced in a study that portrays the difficulties of families of CSHN in following treatment after hospital discharge, since they travel seeking "access and problem-solving of health services, due to numerous organizational and structural failures". 22:15

When developing and validating this protocol, a study23 is corroborated, which indicates beneficial implications for both children and health professionals when using this technology, including: qualification of professionals, more assertive decision-making, care security, reduction of the variability of care actions, ease of incorporating new technologies and innovating care, rational use of available resources and control of expenses. In addition, the organization of care actions between health professionals and families is essential to maintain the health of CSHN and avoid fragmented and/or duplicate actions.24

The limitations of this study concern the fact that the validation of the protocol was performed only by professionals working in seven HCSs of SC and that there was no evaluation of the perspective of users and caregivers through the applicability of the protocol of flow of care proposed. Therefore, there should be more studies to evaluate its applicability after implementation in the routine of the health service and families living with CSHN.

As contributions to the nursing area, the validated flow protocol for the care and monitoring of CSHN may subsidize decision-making and guide the conduct of professionals who work in HC, hospital and PHC and, at the same time, to qualify their follow-up, because it standardizes conducts based on health policies, seeking to approach increasingly an integral and efficient care. The flowchart will also assist the teams in the referral of CSHN to the HCS, with the assessment of eligibility according to the admission criteria, providing a safer and directed dehospitalization for the care that the child needs, and ensure the training of caregivers who will be responsible for performing home care.

 

Conclusion

The flow protocol for the care and monitoring of CSHN in home care was validated with professionals who work in this area of health care and with knowledge in the care of children. From the validation of its content and adjustments based on the recommendations of the judges, the protocol can be used to standardize the practices of the health team to the CSHN in home care.

Flow protocols organize the work process of health professionals and ensure greater care effectiveness to users, and the validation process allows its greater reliability for its use.

 

References

1 Neves ET, Okido ACC, Buboltz FL, Santos RP, Lima RAG. Accessibility of children with special health needs to the health care network. Rev Bras Enferm. 2019; 72(Suppl 3):65-71. doi: http://dx.doi.org/10.1590/0034-7167-2017-0899

2 Bezerra AM, Akra KMAE, Oliveira RMB, Marques FRB, Neves ET, Toso BRG, et al. Children and adolescents with special health needs: care in home care services. Esc Anna Nery. 2023;27:e20220160. doi: https://doi.org/10.1590/2177-9465-EAN-2022-0160en

3 Silveira A, Neves ET. Daily care of adolescents with special health care needs. Acta Paul Enferm. 2019;22(3):327-33. http://dx.doi.org/10.1590/1982-0194201900045.

4 Rajão FL, Martins M. Home Care in Brazil: an exploratory study on the construction process and service use in the Brazilian Health System. Ciênc Saúde Coletiva. 2020;25(5):1863-77. doi: https://doi.org/10.1590/1413-81232020255.34692019

5 Brasil. Ministério da saúde (BR). Portaria nº 2.527 de 27 de outubro de 2011. Redefine a Atenção Domiciliar no âmbito do Sistema Único de Saúde (SUS). Brasília, DF: Ministério da Saúde; 2011. [acesso em 2023 mar. 10]. Disponível em:  https://bvsms.saude.gov.br/bvs/saudelegis/gm/2013/prt0963_27_05_2013.html.

6 Brasil. Ministério da Saúde (BR). Gabinete do Ministro. Portaria nº 825, de 25 de abril de 2016. Redefine a Atenção Domiciliar no âmbito do Sistema Único de Saúde (SUS) e atualiza as equipes habilitadas. Brasília, DF: Ministério da Saúde. 2016. [acesso em 2023 mar. 10].  Disponível em:   https://bvsms.saude.gov.br/bvs/saudelegis/gm/2016/prt0825_25_04_2016.html.

7 Rossetto V, Toso BRGO, Rodrigues RM, Viera CS, Neves ET. Development care for children with special health needs in home care at Paraná – Brazil. Esc Anna Nery. 2019;23(1):e20180067. doi: https://doi.org/10.1590/2177-9465-EAN-2018-0067

8 Tres DA, Martini RG, Toso BRGO, Zanatta EA. Characterization of home care services and care for children with special healthcare needs. Rev Esc Enferm USP. 2022;56:e20220032. doi: https://doi.org/10.1590/1980-220X-REEUSP-2022-0032en

9 Sobotka SA, Hall DE, Thurm C, Gay J, Berry JG. Home health care utilization in children with Medicaid. Pediatrics. 2022;149(2):e2021050534. doi: https://doi.org/10.1542/peds.2021-050534

10 Oliveira RMB, Marcheti MA, Toso BRGO, Neves ET, Barbosa APD, Marques FRB, et al. Home Care Service: for children with special health needs and their families. Res Soc Des. 2022; 11(15):e424111537423. doi: https://doi.org/10.33448/rsd-v11i15.37423

11 Polit DF, Beck CT. Fundamentos de pesquisa em enfermagem: avaliação de evidências para a prática da enfermagem. Porto Alegre: Artmed; 2018.

12 Alexandre NMC, Coluci MZO. Validade de conteúdo nos processos de construção e adaptação de instrumentos de medidas. Ciênc Saúde Coletiva. [Internet]. 2011;16(7):3061-8. doi: https://doi.org/10.1590/S1413-81232011000800006

13 Brasil. Ministério da Saúde (BR). Gabinete do Ministro. Portaria nº 2.436, de 21 de setembro de 2017. Aprova a Política Nacional de Atenção Básica, estabelecendo a revisão de diretrizes para a organização da Atenção Básica, no âmbito do Sistema Único de Saúde (SUS). Brasília, DF: Ministério da Saúde. 2017. [acesso em 2023 ago. 15].  Disponível em:  https://bvsms.saude.gov.br/bvs/saudelegis/gm/2017/prt2436_22_09_2017.html

14 Nascimento LC, Viegas, SMVF, Menezes C, Roquini GR, Santos TR. O SUS na vida dos brasileiros: assistência, acessibilidade e equidade no cotidiano de usuários da Atenção Primária à Saúde. Physis. 2020;30(3):e300330. doi: https://doi.org/10.1590/s0103-73312020300330

15 Silva MFM, Nunes MC. Dilemas na regulação do acesso à atenção especializada de crianças com condições crônicas complexas de saúde. Ciênc Saúde Coletiva. 2021;26(6). doi: https://doi.org/10.1590/1413-81232021266.11992019

16 Breton M, Lamoureux-Lamarche C, Deslauriers V, Laberge M, Arsenault J, Gaboury I, et al. Evaluation of the implementation of single points of access for unattached patients in primary care and their effects: a study protocol. BMJ Open. 2023;13:e070956. doi:http://dx.doi.org/10.1136/bmjopen-2022-070956

17 Ulisses LO, Bispo TA, Caldas AB, Camargo CL, Oliveira MM, Silva EA, et al. Nursing actions for the dehospitalization of children under mechanical ventilation. Acta Paul Enferm. 2021;34:eAPE000785. doi: http://dx.doi.org/10.37689/acta-ape/2021AO000785

 18 Estrem B, Wall J, Paitich L, Maynard R. The ventilator-dependent child: what every home care nurse needs to know. Home Healthc Now. 2020;38(2):p 66-74.doi: http://10.1097/NHH.0000000000000853

19 Aquino MST, Souza PH, Dutra FCS, Vasconcelos PF. Implementation of a Health care Workflow in a Psychosocial Care Center. Rer Bras Prom Saúde. 2017; 30 (2): 288-293. doi: https://doi.org/10.5020/18061230.2017.p288

20 Rossetto V, Toso BRGO, Rodrigues RM. Organizational flow chart of home care for children with special health care needs. Rev Bras Enferm. 2020;73(Suppl 4):e20190310. doi: http://dx.doi.org/10.1590/0034-7167-2019-0310

 21 Lima PMVM, Fernandes LTB, Santos MM, Collet N, Toso BRGO, Vaz EMC. Professional care in home for children and teenagers with special health needs: an integrative review. Aquichan.  2022;22(1):e2215. doi: https://doi.org/10.5294/aqui.2022.22.1.5

22 Lima H, Oliveira D, Bertoldo C, Neves ET. (De)constitution of the healthcare network of children/adolescents with special health care needs. Rev Enferm UFSM. 2021;11:e40. doi: https://doi.org/10.5902/2179769248104

 23 Abi AXCF, Cruz EDA, Pontes L, Santos T, Felix JVC. The Healthcare Failure Mode and Effect Analysis as a tool to evaluate care protocols. Rev Bras Enferm. 2022;75(3):e20210153. doi: https://doi.org/10.1590/0034-7167-2021-0153

 24 Ufer LG, Moore JA, Hawkins K, Gembel G, Entwistle DN, Hoffman D. Care Coordination: Empowering Families, a Promising Practice to Facilitate Medical Home Use Among Children and Youth with Special Health Care Needs. Maternal and Child Health Journal. 2018; 22:648–659. doi: https://doi.org/10.1007/s10995-018-2477-2

 

Funding / Acknowledgement: To the Research and Innovation Support Foundation of Santa Catarina (FAPESC), public call notice FAPESC N. 027/2020 infrastructure support for UDESC research groups

 

Authorship contributions

 

1 – Camila Uberti

Nursing Student - camilauberti0@gmail.com

Conception and/or development of the research and/or writing of the manuscript, review and approval of the final version

 

2 – Eduarda Da Silveira Castro

Nursing Student - eduarda.castro@edu.udesc.br

Conception and/or development of the research and/or writing of the manuscript, review and approval of the final version

 

3 – Diana Augusta Tres

Nurse. Maters in Nursing - dianaa.tres@gmail.com

Conception and/or development of the research and/or writing of the manuscript, review and approval of the final version

 

 4 – Edlamar Kátia Adamy

Nurse. PhD in Nursing - edlamar.adamy@udesc.br

Review and approval of the final version

 

5 – Beatriz Rosana Gonçalves de Oliveira Toso

Nurse. PhD in Sciences - lb.toso@gmail.com

Conception and/or development of the research and/or writing of the manuscript, review and approval of the final version

 

6 – Elisangela Argenta Zanatta

Corresponding Author

Nurse. PhD in Nursing - elisangela.zanatta@udesc.br

Conception and/or development of the research and/or writing of the manuscript, review and approval of the final version

 

 

Scientific Editor-in-Chief: Cristiane Cardoso de Paula

Associate Editor: Rosane Cordeiro Burla de Aguiar

 

 

How to cite this article

Uberti C, Castro ES, Tres DA, Adamy EK, Toso BRGO, Zanatta EA. Validation of flow protocol for the care of children with special health needs. Rev. Enferm. UFSM. 2023 [Access at: Year Month Day]; vol.13, e30:1-19. DOI: https://doi.org/10.5902/2179769284126