Análise de um processo tradutório de Libras nas aulas de matemática à luz da teoria de Vygotsky

Analysis of a Libras translation process in math classes in the light of Vygotsky's theory

Análisis de un proceso de traducción Libras en las clases de matemáticas a la luz de la teoría de Vygotsky

 

Sabrina Cosendey Dutra da Silva

Universidade Federal de Goiás, Goiânia – GO, Brasil.

sabrinacosendey@gmail.com

 

Karly Barbosa Alvarenga

Universidade Federal de Goiás, Goiânia – GO, Brasil.

karly@ufg.br

 

Débora Danielle Alves Moraes Priebe

Universidade Federal de Goiás, Goiânia – GO, Brasil.

deboradanielle@ufg.br

 

Recebido em 13 de setembro de 2024

Aprovado em 20 de outubro de 2025

Publicado em 08 de dezembro de 2025

 

RESUMO

Este artigo apresenta os resultados de um estudo com uma intérprete de Libras em aulas de matemática para uma pessoa surda. O objetivo principal é detectar e compreender os desafios que a mediadora tem enfrentado e como eles podem afetar a interpretação do conteúdo. A investigação é qualitativa, do tipo estudo de caso, sendo utilizada a Análise Textual Discursiva à luz da teoria de Vygotsky sobre mediação, funções mentais superiores e internalização para examinar os dados obtidos de uma entrevista e das gravações das aulas interpretadas. As análises apontaram para três categorias e aqui se destaca, em particular, a análise da mais abrangente: Trabalho do Intérprete. Os resultados indicaram que a interpretação em Libras em ambientes educacionais é uma atividade complexa, devido à variação linguística; limitações do léxico; necessidade de colaboração educacional; entre outros fatores. Observou-se também que o processo tradutório é permeado por subjetividades e que demanda uma combinação de competências linguísticas, cognitivas e culturais.

Palavras-Chave: Intérprete de Libras; Desafios; Mediação linguística.

 

ABSTRACT

This article presents the results of a study with a Libras interpreter in math classes for a deaf person. The main objective is to detect and understand the challenges she has faced and how they can affect the interpretation of the content. The research is qualitative, of the case study type, using Textual Discourse Analysis in the light of Vygotsky's theory on mediation, higher mental functions and internalization, to examine the data obtained from an interview and the recordings of the interpreted lessons. The analysis pointed to three categories, and here we highlight in particular the analysis of the broadest: Interpreter's Work. The results indicated that interpreting into Libras in educational settings is a complex activity, due to: linguistic variation; lexicon limitations; the need for educational collaboration; among others. It was also observed that the translation process is permeated by subjectivity and requires a combination of linguistic, cognitive and cultural skills.

Keywords: Libras interpreter; Challenges; Linguistic mediation.

 

RESUMEN

Este artículo presenta los resultados de un estudio con una intérprete Libras en clases de matemáticas para una persona sorda. El objetivo principal es detectar y comprender los retos a los que se ha enfrentado y cómo pueden afectar a la interpretación de los contenidos. La investigación es cualitativa, del tipo estudio de caso, utilizando el Análisis Textual Discursivo a la luz de la teoría de Vygotsky sobre la mediación, las funciones mentales superiores y la internalización, para examinar los datos obtenidos de una entrevista y de las grabaciones de las clases interpretadas. Los análisis apuntaron a tres categorías, y aquí destacamos en particular el análisis de la más amplia: Trabajo del intérprete. Los resultados indicaron que la interpretación en Libras en contextos educativos es una actividad compleja, debido a: la variación lingüística; las limitaciones del léxico; la necesidad de colaboración educativa; entre otros. También se observó que el proceso de traducción está impregnado de subjetividades y requiere una combinación de competencias lingüísticas, cognitivas y culturales.

Palabras clave: Intérprete Libras; Retos; Mediación lingüística.

 

Introdução

 

        O intérprete de Libras é o principal meio de acesso educacional do estudante surdo, garantido pela Lei n° 10.436/2002, que reconhece a Libras como língua oficial no Brasil (Brasil, 2002), e regulamentado pelo Decreto nº 5.626/2005(Brasil, 2005). Ao analisarmos uma comunidade multifacetada situada na cultura da identidade surda, é pertinente posicionar essa discussão em uma perspectiva histórico-cultural, como proposto na teoria sociocultural de Vygotsky.

Assim, cria-se a necessidade de entender, na prática, a atuação desses profissionais em um contexto cultural no qual ele atua como mediador na comunicação entre a linguagem oral e a Libras (Giamlourenço; Lacerda, 2021), realizando processos tradutórios complexos, como a produção de uma nova versão da intenção comunicativa em outra modalidade (Giamlourenço, 2018).

No ambiente escolar, o conteúdo transmitido pelo professor (objeto primário) é inicialmente compreendido pelo tradutor e, em seguida, repassado ao estudante surdo (objeto secundário) (Giamlourenço, 2018). Dessa maneira, o tradutor formula a mensagem do conteúdo e o converte em uma forma que permita ao estudante surdo internalizar (cf. Quadro 1), refletindo a ideia de que a linguagem atua como mediadora no processo de aprendizagem (Vygotsky, 1997).

Diante desse contexto, formulamos a pergunta investigativa: "quais são os desafios enfrentados por uma intérprete de Libras nas aulas de matemática e como eles podem afetar a interpretação do conteúdo?". Segundo Silva, Alvarenga e Priebe (2024), os principais desafios incluem lacunas na formação dos intérpretes em conteúdos matemáticos, limitação do léxico em Libras e desempenho de várias funções escolares.

No entanto, o sistema matemático de signos em Libras não abrange toda a complexidade envolvida no ensino da matemática. Essa limitação estrutural contribui com a variação linguística dos sinais utilizados nessa área do conhecimento e aumenta o risco de equívocos nas interpretações (Santos; Farias, 2021).

Tinoco, Martinho e Santos (2013) refletem sobre a atuação da tríade – professor, intérprete e estudante – diante da ausência de termos específicos em Libras. Nessas situações, o intérprete tenta se aproximar dos termos científicos por meio de gestos combinados, o que pode comprometer o rigor da matemática. Por isso, ele desempenha um papel essencial nesse processo, e o diálogo prévio com o docente torna-se fundamental para enfrentar os desafios linguísticos e cognitivos envolvidos (Ferrari, 2014).

A presente pesquisa analisa tais desafios a partir de um estudo de caso (Ponte, 2006) com uma entrevista semiestruturada (Oliveira; Guimarães; Ferreira, 2023) realizada com uma intérprete de um colégio estadual de Goiás. Utiliza-se a Análise Textual Discursiva proposta por Moraes (2003) nos dados produzidos, a fim de detectar e compreender os desafios da mediadora na atuação em aulas de matemática.

No processo de análise, focou-se nas palavras-chave relacionadas ao âmbito do trabalho desse profissional, tais como, “contexto”, “conceito”, “conhecimento”, “intérprete” e “recurso”, analisando o significado desses termos dentro de suas respectivas frases e categorizando-os conforme a teoria de Vygotsky.

       

Referencial teórico

 

        Adotamos a teoria de desenvolvimento cognitivo de Lev Vygotsky, que aborda o ensino e a aprendizagem, tanto em crianças, quanto em adultos, ao enfatizar que os processos mentais evoluem e se integram na vida adulta (Vygotski, 1991; Vygotsky, 1997; Vigotski, 2001). Essa teoria se fundamenta em três pilares principais: o contexto social, histórico e cultural do indivíduo. Em síntese, os processos mentais superiores originam-se em processos sociais, mediados por instrumentos e signos (cf. Quadro 1),estudados por meio de seu método genético experimental (Vigotski, 2001).

 

Quadro 1 – Termos aqui utilizados

TERMOS

DESCRIÇÃO

Classificadores

“Funcionam como marcadores de concordância de gênero [pessoa, objeto ou coisa]” (Sousa; Ribeiro; Souza, 2020, p. 6).São representações manuais por meio das configurações de mãos que expressam características visuais, como as formas, os tamanhos ou o desenho de um objeto.

Datilologia

“Soletrar em língua de sinais” (Machado; Oliveira, 2023, p. 21).Usada quando não há sinal correspondente.

Instrumento

“A função do instrumento [...] constitui um meio pelo qual a atividade humana externa é dirigida para o controle e domínio da natureza” (Vygotski, 1991, p. 33).

Funcionam como uma ponte – um mediador –para perceber o ambiente utilizado para atingir propósitos. Isso inclui resolver problemas cotidianos, como pegar um objeto ou brincar.

Signo

“O signo age como um instrumento da atividade psicológica” (Vygotski, 1991, p. 38).

Os signos funcionam de maneira análoga aos instrumentos, mas são empregados na mediação da atividade interna, como lembrar, comparar e escolher. São exemplos a linguagem, a escrita, o sistema de números e a Libras.

Mediação

Atua como ponte entre o indivíduo e o ambiente, pois essa relação não é direta. Assim, o intérprete atua como mediador da interação entre o indivíduo e o ambiente escolar, utilizando instrumentos e signos para possibilitar que o estudante surdo participe das práticas sociais escolares.

Internalização

“A internalização de formas culturais de comportamento envolve a reconstrução da atividade psicológica tendo como base as operações com signos” (Vygotski, 1991, p. 41). Esse processo ocorre por meio da mediação simbólica; a cada novo signo externo transformado em signo interno, as estruturas cognitivas são reestruturadas, produzindo novas formas de comportamento. Essa transformação cria os chamados instrumentos psicológicos, ou seja, quando foi internalizado, passa a integrar as funções mentais superiores.

No trabalho do intérprete, isso ocorre quando ele compreende o conteúdo e o reconstrói em Libras.

Funções Mentais Superiores

As funções mentais superiores resultam das interações sociais que desenvolvem habilidades como memória e imaginação, permitindo que o indivíduo controle suas próprias ações (Vygotski, 1991). Capacidades como atenção, memória, imaginação, pensamento e linguagem ajudam a regular o comportamento de forma consciente. Por exemplo, uma criança aprende a lembrar, planejar e resolver problemas com o apoio de adultos, por meio de ferramentas culturais, como a linguagem e os gestos. Esses estímulos externos — palavras, símbolos, sinais — são gradualmente internalizados e passam a orientar seu comportamento. Ao agir com base em significados construídos socialmente, ela demonstra o desenvolvimento de uma função mental superior.

Significado

“O significado medeia o pensamento em sua caminhada rumo à expressão verbal, isto é, o caminho entre o pensamento e a palavra é um caminho indireto, internamente mediatizado” (Vigotski, 2001, p.479).

Isso quer dizer que, quando aprendemos a linguagem, não aprendemos só as palavras, mas como usá-las com sentido, em situações reais. Esse aprendizado acontece nas interações sociais: os adultos ensinam às crianças os signos (como palavras e gestos), e, a partir dessas experiências, a criança constrói os significados, formando os conceitos que usa para pensar e se comunicar.

Fonte: Elaborado pela autora.

 

Um ponto-chave da nossa discussão são as escolhas: lexicais, estruturais, semânticas e pragmáticas (Brasil, 2004) durante as traduções, para preservar a fidelidade da mensagem transmitida. Portanto, o intérprete utiliza suas funções mentais superiores para negociar o modo cultural de expressão da língua fonte e formular a mensagem para a língua alvo, utilizando os instrumentos e signos compartilhados pela comunidade surda (Lacerda, 2008; Vygotsky, 1997).

O desenvolvimento psicológico é o resultado do domínio dos processos externos de transmissão do desenvolvimento cultural, da linguagem e do pensamento, através de símbolos (Vygotski,1991). Nesse sentido, a definição de "língua" dada pelo Ministério da Educação e Cultura (MEC) coaduna-se com o conceito de instrumento e de signo, da teoria de Vygotsky, ao defini-la como:

[...] um sistema de signos compartilhado por uma comunidade linguística comum. A fala ou os sinais são expressões de diferentes línguas. A língua é um fato social, ou seja, um sistema coletivo de uma determinada comunidade linguística. A língua é a expressão linguística que é tecida em meio a trocas sociais, culturais e políticas (Brasil, 2004, p. 7).

 

Os adultos ensinam a linguagem, os símbolos e os signos como ferramentas psicológicas e medeiam os processos psicológicos das crianças por meio da internalização (cf. Quadro 1). Os significados dos conceitos evoluem conforme as crianças interagem com o mundo, aplicando suas compreensões das interações sociais para construir significados baseados nas experiências vividas nesse contexto (Vygotsky,1997). Isso consiste no processo de mediação que envolve a transformação das interações sociais em funções mentais superiores (Vygotski,1991).

Aqui exploramos a possibilidade de que o intérprete adquire a linguagem matemática mediada pelo professor de matemática por meio das transformações e interiorizações, um processo que apresenta desafios. A literatura indica que as dificuldades são acentuadas quando não há contato prévio com o conteúdo e com o docente (Santos; Farias, 2021; Silva; Pinto, 2017; Ferrari, 2014; Correa; Goés; Goés, 2018).

Estudos adicionais destacam outras dificuldades enfrentadas pelos intérpretes: a complexidade do léxico matemático; a limitação de vocábulos na Libras (Borges, 2013; Smolski et al.,2020; Menezes; Santos, 2018); as variações regionais (Leal; Silva; Silva, 2022); e necessidade de execução de funções distintas pelos intérpretes, indo além da interpretação (Borges, 2013; Kelman, 2005). No contexto escolar, Lacerda (2006) constatou que

[...] é impossível desempenhar um papel estritamente de intérprete. O intérprete participa das atividades, procurando dar acesso aos conhecimentos [...], com sugestões, exemplos e muitas outras formas de interação inerentes ao contato cotidiano com o aluno surdo em sala de aula (p.174).

 

O estudo de Machado e Oliveira (2023) revela que a qualidade da interpretação depende de uma boa construção discursiva por parte do docente, além do máximo envolvimento com o sujeito surdo (Perlin, 2006) e da utilização de metodologias de ensino que favoreçam a mediação entre a linguagem matemática e a língua portuguesa na resolução de problemas (Lorensatti, 2009). De forma análoga, é preciso considerar igualmente a estrutura linguística da Libras.

Ademais, a formação insuficiente em Libras, tanto dos estudantes surdos, quanto dos docentes, emerge como barreira para a aprendizagem. No contexto escolar, a complexidade do papel dos intérpretes é ampliada, pois frequentemente precisam alfabetizar os discentes em Libras e, ao mesmo tempo, transmitir os conteúdos da sala de aula (Lacerda, 2008).

       

Metodologia de coleta e análise de dados

 

Este estudo é uma investigação qualitativa que observa participantes e mensura a qualidade de seus comportamentos à luz de uma teoria. Para compreender como essa análise qualitativa é construída, adotamos o entendimento de Bicudo (2012), que problematiza a ideia de uma dissociação entre quem observa e o que é observado na prática investigativa: “O par objeto/observado indica uma postura de separação entre sujeito que efetua a observação e o objeto observado. A busca é pela qualidade, tomada como já dada e pertinente ao objeto”(p. 17).

Optamos pela análise textual discursiva de Moraes (2003), considerada uma ferramenta analítica aberta que “[...] é um constante ir e vir, agrupar e desagrupar, construir e desconstruir” das realidades investigadas que serão descritas e interpretadas (Moraes; Galiazzi, 2006, p. 122).

O corpus consiste em transcrições de entrevistas com uma intérprete de Libras do 2º ano do ensino médio na Educação de Jovens e Adultos (EJA).O projeto foi aprovado pelo Comitê de Ética em Pesquisa da UFG, sob parecer consubstanciado nº 6.843.456, e os participantes assinaram o Termo de Consentimento Livre e Esclarecido (TCLE).Esse processo inicia-se pela fragmentação do texto em Unidades de Significado (US), elementos essenciais à unitarização (cf. Quadro 2).Em seguida, interpretamos as Unidades de Contexto (UC), que carregam as US, e as agrupamos em categorias, definidas a priori em nossa pesquisa, alinhadas aos objetivos.

 

Quadro 2 – Exemplo deunitarização do corpus

ENTREVISTA

UNIDADE DE SIGNIFICADO (US)

UNIDADE DE CONTEXTO (UC)

CONTEXTUALIZAÇÃO

In: [...] quando você direciona o aluno, o olhar para o aluno, ele aprende melhor. Ele te aceita. Ele vê que você é uma professora que está preocupada com o AprendizadoU.1 dele, mesmo que ele não esteja entendendo, ele vai se esforçar. Agora, quando você nem olha para ele e acha que ele é aluno da intérpreteU.27, ele não vai.

AprendizadoU.1

Ele vê que você é uma professora que está preocupada com o aprendizadoU.1 dele

Processo de mediação, o professor ou intérprete atua como mediador no ensino

intérpreteU.27

Agora, quando você nem olha para ele e acha que ele é aluno da intérpreteU.27, ele não vai. 

O intérprete fica responsável em ensinar para o surdo

Fonte: Elaborado pela autora.

A unitarização baseia-se na leitura e produção de significados, no movimento entre o empírico e a abstração teórica (Moraes; Galiazzi, 2006),apoiada por textos do referencial. As unidades de análise foram definidas com base em sua funcionalidade dentro do contexto da educação matemática para surdos e, a cada uma delas, atribuímos uma letra e um número (cf. Quadro 3). Algumas unidades, como U3, U4, U16, U19, U22, U33 e U42, foram excluídas por não apresentarem relevância no recorte final da análise.

 

Quadro 3 – As Unidades de Significado (US) do corpus juntamente com os códigos

Código

US

Código

US

Código

US

U.1

aprendizado

U.17

explicação

U.32

memória

U.2

aprender

U.18

explicando

U.34

planejamento

U.5

contexto

U.20

ensino

U.35

recurso

U.6

compreender

U.21

explico

U.36

repetir

U.7

compreensão

U.23

formação

U.37

significado

U.8

conceito

U.24

formar

U.38

sinais

U.9

conhecimento

U.25

história

U.39

socializava

U.10

concreto

U.26

informação

U.40

sequência

U.11

corpo

U.27

intérprete

U.41

transferência

U.12

domínio

U.28

Interpretar

U.43

visuais

U.13

desenvolvimento

U.29

interpretação

U.44

matéria

U.14

disciplina

U.30

material

U.45

depende

U.15

domina

U.31

movimento

 

 

Fonte: Elaborado pela autora.

 

A segunda etapa é a categorização, que consiste em agrupar e classificar as unidades de análise por meio do método indutivo. As categorias, definidas a priori, derivam diretamente do referencial teórico e são consideradas mais adequadas para análises objetivas e verificáveis (Moraes; Galiazzi, 2006).

Escolhemos a teoria de Vygotsky como base para a análise, devido às convergências entre seus conceitos e a atuação do intérprete em sala de aula. Utilizamos para categorizar os conceitos de: Funções Mentais Superiores, Instrumento e Signo, Internalização, Mediação, Significado e a Zona de Desenvolvimento Proximal (ZDP).

Durante a análise, algumas US não se encaixaram nas categorias inicialmente estabelecidas. Esses trechos estavam associados a aspectos do trabalho do intérprete, incluindo suas experiências e a formação de professores e intérpretes.

         

 

Análise e resultados

 

Os dados foram agrupados em três categorias. A primeira, Trabalho do intérprete, foi subdivida em quatro subcategorias (cf. Quadro 4).

 

Quadro 4 – Categorias e subcategorias da análise

Categorias

Subcategorias

Trabalho do Intérprete

Experiências

Mediação

Função mental superior

Internalização

Zona de desenvolvimento proximal

-

Formação de professores e intérpretes

-

Fonte: Elaborado pela autora.

 

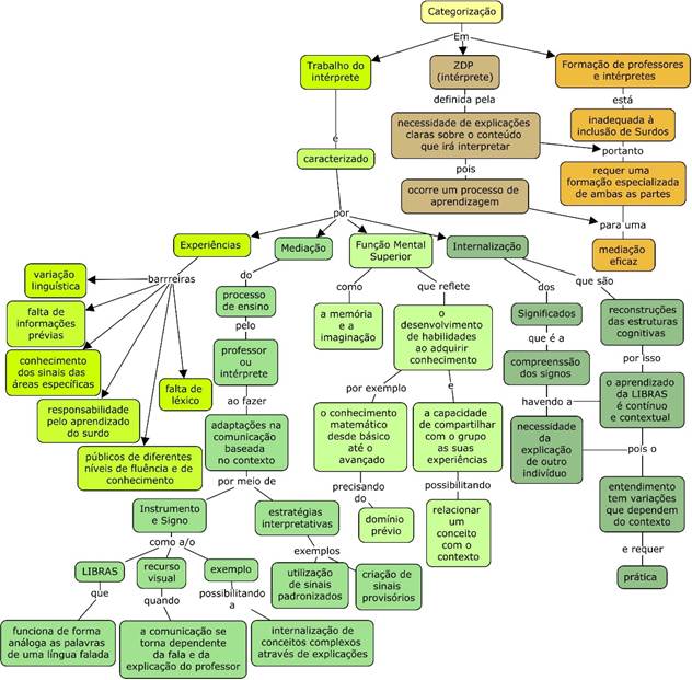
Após algumas análises, percebemos que os conceitos de mediação, função mental superior e internalização, da teoria de Vygotsky, estão relacionados à atuação profissional da entrevistada. No entanto, também emergiram falas que não apresentavam relação direta com esses conceitos. Para integrá-las à análise, criamos a subcategoria Experiências. Dada a abrangência do tema, aqui discutimos sobre o Trabalho do Intérprete. A Figura 1 exibe um mapa geral das análises, baseado em algumas ideias de Novak (1990).

 

 

Figura 1 – Mapa da categorização da análise da entrevista com a intérprete

Fonte: Elaborado pelas autoras.

 

Trabalho do intérprete

 

Nesta categoria, abordamos os aspectos que caracterizam o trabalho do intérprete: experiência, mediação, função mental superior e internalização. Relacionamos essas subcategorias com as seis competências definidas no documento oficial para tradutores, sendo elas: linguística; para transferência; metodológica; na área; bicultural; técnica (Brasil, 2004).

Consideramos que a profissional desenvolve habilidades necessárias para compartilhar seu conhecimento por meio da língua portuguesa e da Libras utilizando suas funções mentais superiores. Ou seja, ela as mobiliza para internalizar a mensagem na língua fonte e transmiti-la na língua alvo, além de relacionar o significado dos signos com o contexto mais adequado.

Cabe ressaltar que, em seu trabalho, ela lida com situações diversas dentro da sala de aula. Nossa entrevistada nos conta como ela desenvolveu estratégias interpretativas para mediar esse processo dinâmico da interpretação em sala de aula, explicado no próximo tópico.

 


 

Experiência

 

A experiência da entrevistada inclui múltiplos aspectos: variação linguística; falta de informações prévias; falta de léxico na Libras; conhecimento dos sinais das áreas específicas; públicos de diferentes níveis de fluência e conhecimento; e responsabilidade pelo aprendizado do surdo. Alguns aspectos que influenciam essa experiência incluem elementos linguísticos e culturais da Libras, conforme descrito por Quadros, Silva e Royer (2020):aspectos sócio-históricos, nível fonológico, lexical, morfológico, sintático e textual, como o léxico nativo, classificadores, estrutura frasal e coesão textual.

Nos aspectos sócio-históricos, a variação linguística na Libras pode ser compreendida como variação na "pronúncia" dos sinais. Isso implica que, embora a forma do sinal possa diferir entre os usuários de Libras, o significado central permanece inalterado (Xavier; Barbosa, 2014). Por isso, a entrevistada enfatizou a importância de conhecer os sinais locais da região ou cidade: “A nossa língua é regional [...], com a Libras também é do mesmo jeito. [...] Então, [...] na alfabetização, é importante que se use o daqui” (Intérprete, 2024).

Esses sinais são influenciados pelos elementos lexicais, fonológicos, fonemas, configurações de mãos, gêneros, geografia e dialetologia (Leal; Silva; Silva, 2021). Essa pluralidade linguística reflete a natureza cultural e social dos sinais, por isso sua formação requer competência linguística: “[...] um excelente conhecimento de ambas as línguas envolvidas na interpretação” (Brasil, 2004, p. 73).

Além disso, demanda-se do tradutor a competência na área do conhecimento e a competência metodológica de ensino, para trabalhar com termos específicos e ritmos distintos de comunicação (Borges, 2013). Porém, esperar que um único profissional domine todos os conteúdos e vocabulários é utópico (Correa; Goés; Goés, 2018), como afirma a intérprete: “[...] a gente não domina todos os conceitos e todas as disciplinas, [...] porque tem pessoas que subentendem que nós intérpretes [...] temos que entender de tudo e nós não temos” (Intérprete, 2024).

É comum que esse profissional enfrente dificuldades com a complexidade do léxico matemático e as limitações do que é disponível na Libras para termos específicos da área (Borges, 2013; Smolski et al., 2020). Isso poderia ser mitigado com a oferta de certificação em áreas específicas de interpretação ou o acesso prévio ao planejamento do professor (Correa; Goés; Goés,2018). No trecho a seguir, a tradutora responde à pergunta acerca da dificuldade ao acesso ao material do docente: “Era para ser, mas não consegue. [...] não tenho como eu exigir que você tem que mostrar seu plano de aula, porque o professor atende vários alunos” (Intérprete, 2024).

 Portanto, a maneira como o professor conduz a sala de aula afeta diretamente o desempenho do intérprete. Como apontam Correa, Goés e Goés (2018), alguns docentes se acomodam e transferem responsabilidades para o tradutor, não se envolvendo com a educação do surdo nem integrando recursos visuais. O docente, como principal dinamizador, é responsável pela comunicação com o estudante surdo e pelas suas metodologias de ensino, para garantir que a interpretação do conteúdo esteja adequada (Correa; Goés; Goés, 2018).

Porém, é comum em sala de aula que o professor considere o estudante surdo como responsabilidade exclusiva do intérprete, visto que a formação deste contempla a competência bicultural. Com isso, o intérprete é o profissional mais próximo do surdo que tem “[...] conhecimento das crenças, valores, experiências e comportamentos dos utentes da língua fonte e da língua alvo e apreciação das diferenças entre a cultura da língua fonte e a cultura da língua alvo” (Brasil, 2004, p. 74). E, por isso, percebemos que esse profissional ultrapassa a barreira da sua atuação, assumindo a responsabilidade pelo aprendizado do surdo por meio de atitudes típicas do docente responsável pela ministração do conteúdo, como exemplificado por Lacerda (2008):

Os ILS [Intérpretes de língua brasileira de sinais] precisam interromper a aula, [...] para dirimir dúvidas, explicar conteúdos e conceitos individualmente, conquistar a atenção das crianças, buscar sinais e formas adequadas de passar os conteúdos na tentativa de construir com elas os conceitos almejados a partir das possibilidades que apresentam (p.40).

 

A seguir, podemos observar o trecho da entrevista que evidencia isso: “Mas quando eu consigo, uma coisa mais complexa que eu consigo. Eu penso, pode deixar que eu explico” (Intérprete, 2024, grifo nosso).

De fato, a legislação das atribuições do tradutor está distante da prática inclusiva do surdo. Em sala, é comum que o intérprete atue com estudantes de diferentes níveis de conhecimento, o que exige mais do que a lei prevê. No entanto, essa ampliação de funções mostra uma sobrecarga: o intérprete faz mais do que foi capacitado para fazer. Por isso, é essencial que o professor domine a Libras e realize as intervenções necessárias.

A participante descreveu sua adaptação para dois estudantes: um com habilidades matemáticas avançadas e outro com habilidades básicas, ambos fluentes em Libras. Em outro caso, atuou com estudantes com o léxico limitado em Libras, mas com bom raciocínio matemático. Os exemplos revelam a dificuldade do intérprete em equilibrar diferentes níveis de compreensão em uma mesma situação. Essa adaptação constante evidencia a flexibilidade exigida no exercício da profissão e torna necessária a discussão do processo de mediação presente em sua prática.

 

Mediação

 

A mediação é definida como um processo pelo qual interações sociais são transformadas em funções mentais superiores, facilitando o aprendizado do estudante, a partir das instruções do professor (Vygotski, 1991). A função do tradutor é dar acesso ao conteúdo ao estudante surdo, o que requer atuação “[...] na fronteira entre os sentidos da língua de origem e da língua alvo, com os processos de interpretação relacionando-se com o contexto no qual o signo é formado” (Lacerda, 2008, p.4).

Esse profissional está inserido em uma tríade – professor, intérprete e estudante surdo–, caracterizada por relações intersubjetivas; logo, ele é um mediador das subjetividades da sala de aula e precisa atentar-se às diferenças das pessoas envolvidas (Santos; Farias, 2021). Dentro dessa relação, há indícios de que ele assume tarefas além de suas atribuições, consequência do tipo de intermediação necessária no ambiente escolar (Santos; Farias, 2021).

Outro ponto relevante, é o fato de que o intérprete, que não domina a matemática, faz o diálogo entre a linguagem matemática e a língua portuguesa (Santos; Farias, 2021). Essas questões ultrapassam a interpretação e a competência metodológica de tradução (Brasil, 2004), pois ele internaliza e reorganiza a mensagem, enfrentando desafios transpositivos do saber (Menezes; Santos, 2018). Contudo, o intérprete não tem formação adequada para discutir com o docente sobre as estratégias pedagógicas. Isso, aliado ao desconhecimento docente sobre a cultura surda, gera metodologias centradas no público ouvinte e gera incoerência nos papéis de cada sujeito na sala de aula (Borges; Nogueira, 2016). Isso pôde ser observado na fala da intérprete durante a entrevista, em que é citada tal responsabilidade: “A gente é responsável. Como eu explico uma coisa que eu não estou entendendo? Eu chego no professor: –Me explica aqui. Porque se eu não entender, eu vou [...] repetir a sua fala [...]” (Intérprete, 2024).

Diante de múltiplas dificuldades, esses profissionais desenvolvem estratégias que transcendem a formação (Lacerda, 2008). Um exemplo citado pela entrevistada foi a ausência de sinal para “poliedro”. Ela recorreu à datilologia ou usou o sinal ‘P’, criando um sinal provisório. Esse ajuste revela a adaptação feita em sala, vinculada à “competência para transferência”:

[...] não é qualquer um que conhece duas línguas que tem capacidade para transferir a linguagem de uma língua para a outra; essa competência envolve habilidade para compreender a articulação do significado no discurso da língua fonte, habilidade para interpretar o significado da língua fonte para a língua alvo (sem distorções, adições ou omissões), habilidade para transferir uma mensagem na língua fonte para língua alvo sem influência da língua fonte e habilidade para transferir da língua fonte para língua alvo de forma apropriada do ponto de vista do estilo (Brasil, 2004, p. 74).

 

A participante da nossa pesquisa observa que a clareza metodológica do professor facilita a interpretação, ao contrário das aulas expositivas sem apoio visual: “Agora, quando já passa o ensino médio, que geralmente não tem recurso visual [...], fica mais complicado” (Intérprete, 2024).

Nesses casos, o intérprete decide entre seguir rigidamente os códigos de ética, interpretando todo o discurso, ou focar em uma interpretação mais detalhada de partes essenciais, facilitando a compreensão da comunidade surda (Lacerda, 2008).

Em decorrência disso, a entrevistada relatou como lida com essa falta de léxico: “vamos dar um sinal para esse poliedro, mas é só aqui dentro [...] toda vez que o professor falar [...] vamos substituir pelo sinal” –combina com o estudante um sinal provisório; “eu já aviso pro surdo, olha, espera um pouquinho, espera o professor explicar, porque não tem sinal. Ele precisa explicar para você entender o significado dessa palavra” – presta atenção na explicação do professor para criar a ideia do termo sem sinal (Intérprete, 2024). Adicionalmente, os tradutores recorrem aos classificadores e à datilologia para transmitir conceitos específicos (Smolski et al., 2020).

Essa atividade tradutória demanda o conhecimento de métodos expressivos que abrangem aspectos visuais e motores, ultrapassando o nível textual e gramatical daquela informação (Lacerda, 2008). A entrevistada destacou três instrumentos facilitadores: a Libras, os recursos visuais e os exemplos. Esses recursos fazem parte da cultura surda e dialogam com a Pedagogia Surda, que valoriza a exploração de imagens e signos visuais (Campello, 2008), que contribuem com os estudantes, sendo surdos ou não (Borges; Rossi, 2019), além de funcionar como suporte de registro para organização do discurso (Campello, 2008).

Silva (2010, p. 223) destaca que “[...] a fluência em Libras e o contato com seus pares, também fluentes nesta língua, bem como condições educacionais favoráveis às construções conceituais, são elementos decisivos para a aprendizagem dos surdos”. A profissional entrevistada aponta que o domínio da Libras e a padronização de sinais facilitam a interpretação, pois ela, muitas vezes, atua com estudantes que ainda não dominam plenamente a língua, citando um caso:

In: Ela [estudante] não tinha essa base, não dominava a Libras. Porque a Libras dela ainda estava em formação. [...] Ela veio com a Libras lá do Pará. E ainda não veio fluente de lá. [...] Tem uns 3 anos que ela tá morando aqui. Então agora que ela está adquirindo fluência (Intérprete, 2024).

 

Para facilitar esse trabalho, os profissionais utilizam ferramentas visuais e materiais concretos como suportes didáticos. Na matemática, o uso de material concreto é comentado pela entrevistada como um ponto positivo, citando o exemplo do uso de materiais de acrílico pelo professor na aula de geometria, para representar as figuras tridimensionais. A intérprete comentou sobre a eficácia desses recursos: “Bom, a geometria em si, você faz [...] os desenhos dela no espaço, né? Você faz o desenho e quando tem aquele material, que é excelente, que o professor trouxe, fica muito mais fácil” (Intérprete, 2024).

Apesar das políticas de inclusão, muitos professores ainda conduzem aulas com recursos visuais limitados. Os recursos visuais estão presentes no estabelecimento das relações do surdo com o mundo, facilitando a aquisição de conhecimento (Borges; Nogueira, 2016). A entrevistada acrescenta que: “E na matemática também [tem o] material concreto. Quando é criança, tudo quanto é concreto, quando é visual, facilita. Aí depois que já adquiriu esse conhecimento é mais tranquilo” (Intérprete, 2024).

Outra estratégia destacada por ela, que facilita a compreensão do conhecimento, é o uso de “exemplos”: “[...] a gente fica buscando vários exemplos até chegar naquele conceito”. Para os estudantes, “[...] estabelecer conexões a partir de jogos de linguagem que já lhes são familiares, tende a facilitar o trânsito por novos jogos de linguagem” (Machado; Oliveira, 2023, p. 22).

Apesar da importância dos recursos visuais e dos exemplos, eles não são condições necessárias e nem suficientes para garantir a aprendizagem dos estudantes. Mas são estratégias metodológicas para uma boa construção discursiva, pois “[...] na mediação da comunicação é fundamental que o intérprete tenha entendimento do contexto para que possa escolher sinais adequados na construção do discurso” (Machado; Oliveira, 2023, p. 22). Podemos observar que a participante também faz essa relação:

In: Quando não traz exemplo do dia a dia fica parecendo aqueles exemplos do livro, que é mais difícil, fica bem difícil para compreender, não está dentro do contexto (Intérprete, 2024).

In: A história do que aconteceu, aqui em Goiânia e mostrar. Isso aqui é o que aconteceu com o césio, aí faz aquele resgate. Então quando tem alguma coisa que faz a ligação da nomenclatura que está na química... fica bem mais claro, fica bem mais fácil para mostrar o perigo que é aquele produto químico [...]. Engraçado isso que está falando, que é difícil, mas ao mesmo tempo se o professor mostrar não fica tão difícil (Intérprete, 2024).

 

A seguir, exploraremos como as funções mentais superiores operam na atuação desse profissional em aulas de matemática.

 

Função mental superior

 

As funções mentais superiores correspondem à capacidade do indivíduo de compartilhar suas experiências com o grupo, sendo socialmente formadas e culturalmente adquiridas por meio do uso de signos (Vygotski, 1991). Uma vez que esses processos são internalizados, fazem parte da aquisição do desenvolvimento do indivíduo, permitindo que o conhecimento seja mediado linguisticamente.

A percepção, a atenção e a memória são exemplos dessas funções na estrutura psicológica. Por exemplo, a função da memória é tornar disponível fragmentos do passado. O uso de instrumentos e signos a afeta, proporcionando seu desenvolvimento, característica da capacidade do ser humano de unir elementos da experiência passada com o presente (Vygotski, 1991).

O intérprete utiliza suas funções mentais superiores, como a memória e a imaginação, para compartilhar as experiências e conhecimentos dentro de seu grupo social, como destacado no trecho a seguir: “A gente escuta uma palavra nova... É nova, mas aí você escuta [e depois entende pelo contexto] Ah, peguei, né? Então é isso, e com sinais, é do mesmo jeito, o surdo também é do mesmo jeito (Intérprete, 2024).

Essa função reforça a ideia de que o intérprete não apenas traduz, mas internaliza o conhecimento, mobilizando suas experiências para empregar corretamente os sentidos dos signos. Esse processo pode ser identificado no relato da intérprete, que mobiliza sua experiência prévia e sua capacidade de internalizar:

In: [...] Você trabalha um conteúdo hoje, amanhã você volta nele, nesse voltar, nesse intervalo, eu sempre pergunto o que eu não entendi. Porque tem coisas que são tranquilas, a gente consegue. Porque com o tempo que estamos em sala de aula, já vencemos várias dificuldades. Mas aí, aquilo que ainda aparece um pouco novo... eu chego [no professor]: Isso aqui você pode esclarecer mais um pouquinho, porque essa parte aqui eu fiquei em dúvida e não consegui avançar (Intérprete, 2024).

 

Esse trabalho tem uma série de atividades complexas, que vão além da comunicação. Entre elas, estão o ensino da Língua de Sinais e do Português como segunda língua, duas das onze funções exercidas por intérpretes em contextos escolares identificados por Kelman (2005), que também evidenciou processos educativos. Ou seja, é necessário que o intérprete tenha competência linguística (Brasil, 2004) e o máximo de compreensão e envolvimento com o sujeito surdo, para haver fidelidade na interpretação (Perlin, 2006). Porém, o tradutor não tem formação para todas as pluralidades de temas em que irá atuar, além de ter tempo limitado para realizar essas interpretações simultâneas (Borges; Nogueira, 2016).

Nesse contexto, esse profissional encontra-se em um processo contínuo de desenvolvimento individual, no qual novos sistemas de signos são constantemente internalizados e postos em prática (Vygotski, 1991). Portanto, é essencial que o docente tenha, ao menos, um conhecimento básico de Libras, a fim de acompanhar a adaptação da mensagem e verificar se os sinais utilizados pelo intérprete representam com precisão os conceitos matemáticos trabalhados em sala.

Cabe ressaltar que, demanda-se do intérprete competência na área (Brasil, 2004), ou seja, para internalizar a mensagem, ele precisa ter o conhecimento prévio do assunto que interpretará. Como resultado, os tradutores “[...] reconhecem suas limitações nessa área de conhecimento e que há a necessidade de conhecer previamente o contexto em que estão sendo realizadas as traduções” (Correa; Goés; Goés, 2018, p. 293).

A ausência de conhecimentos anteriores pode gerar dificuldades na construção da ideia matemática. Essa barreira pode ser minimizada pelo contato antecipado com o conteúdo e pelo trabalho em conjunto com o professor, para auxiliar na construção do saber (Silva; Pinto, 2017; Santos; Farias, 2021).

Portanto, quando uma palavra não tem correspondente direto em Libras, o intérprete deve ter a habilidade de relacioná-la ao contexto. No caso do conhecimento matemático, é importante que essa tradução seja aplicada às necessidades práticas dos estudantes, o tornando mais concreto (Roque, 2012). Por isso, conhecer os “[...] jogos de linguagem da matemática escolar e uma maior compreensão de seus conceitos, favorece melhores condições para a construção do discurso matemático em Libras” (Machado; Oliveira, 2023, p. 17).

Cabe ressaltar que a compreensão do conhecimento matemático, por parte do professor, ou o domínio das competências necessárias, por parte do intérprete, não garante que a interpretação seja fluida. Para além disso, é necessário que o estudante tenha o conhecimento básico da área, que é o ponto-chave para a incorporação de novos signos. Para reconstruir as estruturas cognitivas e aprender, é necessário combinar elementos do presente e passado em um único campo de atenção (Vygotski, 1991), conforme também observado pela entrevistada:

In: Quando ele [estudante] chega lá no ensino médio, toda aquela complexidade que é da sua matéria [...] Ele já não fica tão complexo porque já vem com esse conhecimento. De soma, de diminuir, de subtração, de divisão, então tudo isso tem que ser bem trabalhado lá no início (Intérprete, 2024).

 

Diante disso, usar a linguagem matemática significa adquirir independência em relação ao ambiente concreto imediato, para ir além das experiências prévias. Essa característica é possível de ser alcançada pelo estudante, visto que ele pode fazer o relacionamento real, ou seja, “[...] reconhecer o objeto por meio de um signo com significado relacionado a ele” (Vygotski, 1991, p. 25), como comentado pela intérprete:

In: Então ele [estudante] só busca [o conhecimento], igual como a gente também [...], que busca aquele conhecimento que [...] já tem e faz ligação com [...] aquele novo conhecimento. O surdo também é da mesma forma. Então ele só busca, igual como a gente também (Intérprete, 2024).

 

A essência desse processo psicológico complexo, composto por motivação e intenção, está no estímulo que os signos são capazes de causar no desenvolvimento. Para isso, o estudante recorre ao processo de lembrar, um processo que estabelece relações lógicas (Vygotski, 1991). A intérprete reconhece isso quando fala: “[...] depende se ele já tem esse conhecimento, se ele já domina a Libras, aí é mais tranquilo, porque você fala e ele lembra daquilo que ele já tem no seu conhecimento” (Intérprete, 2024). Entendemos que ela se refere ao que os estímulos dos signos linguísticos causam na memória dele, permitindo que relembre o conhecimento já adquirido.

Discutimos essa reconstrução da atividade psicológica tendo como base as operações com signos no próximo tópico, como característica da internalização.

 

Internalização

 

Aqui, buscamos fazer uma relação com a demanda da competência para transferência (Brasil, 2004) com a internalização dos conteúdos por parte do intérprete em sua atuação nas aulas de matemática.

Demanda-se do intérprete que tenha competência para transferir o significado do discurso, mantendo a semântica da mensagem ao traduzi-la para outra língua. Nesse processo, é essencial se apropriar do novo estilo da língua alvo sem que haja influências da língua fonte (Brasil,2004).

Para ser capaz de internalizar, é preciso compreender o significado da mensagem, estabelecendo conexões com os signos e seus contextos, um comportamento gerado pelas funções superiores, como comentado pela participante: “A gente precisa da explicação do professor. Porque, como eu vou explicar para o aluno se eu também não sei, não é da minha disciplina. [...] Para eu ensinar, eu tenho que aprender. E eu aprendo” (Intérprete, 2024, grifo nosso).

Nesse trecho, podemos observar a internalização das interações sociais que causam o desenvolvimento das representações internas da intérprete. Ela incorpora os estímulos artificiais– signos–, formando um novo comportamento, ou seja, os signos externos transformam-se em signos internos, criando a condição do desenvolvimento dos processos mentais superiores (Vygotski, 1991).

Porém, o sistema didático criado para chegar até o estudante, agora chega no intérprete, que assume seu lugar (Menezes; Santos, 2018). Isso significa que ele está recebendo e internalizando as informações, conforme podemos observar nos trechos seguintes a fala da entrevistada:

In: Então, nesta explicação a gente faz essa transferência da fala do professor para o surdo. Porque nós somos intérpretes de Libras (Intérprete, 2024).

In: Tenho que aprender mesmo, porque quando o professor está explicando, eu fico lá igualzinho a aluna, morrendo para entender, [...] quanto mais eu entendo, mais eu consigo explicar. Quando eu tenho a dúvida, eu chego no professor: [...] me explica isso aqui. Por que isso não ficou claro para mim não (Intérprete, 2024).

 

Conforme verificamos na subcategoria Mediação, é fundamental uma boa construção discursiva, pois o tradutor faz uso de classificadores. Esses são compostos por significado (se refere ao conceito) e significante (imagem acústica) (Santos; Farias, 2021). Isso sugere a necessidade de que o docente contribua com uma estrutura e organização do seu discurso, a partir de redes de relações internas de sentido necessário para a significação de um conceito (Machado; Oliveira, 2023).

Essa construção, além de auxiliar no discurso desse profissional, é de extrema importância aos estudantes que precisam adicionar novo significado para um signo já conhecido e, de acordo com Lorensatti (2009), os estudantes apresentam dificuldade nesse processo. O processo de aprendizado de novos sinais em Libras é análogo ao aprendizado de palavras em uma língua oral. Para que os conceitos complexos sejam internalizados, é necessária uma explicação detalhada do docente, porém a interpretação pode enfrentar obstáculos devido às limitações do léxico em Libras (Menezes; Santos, 2018). Complementando essa análise, a entrevistada explica:

In: Depende se ele já tem esse conhecimento, se ele já domina a Libras, aí é mais tranquilo, porque você fala e ele lembra daquilo que ele já tem no seu conhecimento (Intérprete, 2024).

In: [...] até os nomes... igual CL. O Que é CL? Cloro. Aquilo já é o próprio sinal do que a gente usa em Libras, só que tem que mostrar na tabela, não é? Aí mostra a tabela periódica [...] quando tem esses recursos visuais, fica tudo mais tranquilo (Intérprete, 2024).

In: [...] Quando tem o sinal [...]o certo é eu usar o próprio sinal, aí depois quando a gente usa o sinal [...] substitutivo, [...] que é similar, por exemplo, [...] às vezes a gente tem até uma falha de memória. A gente diz assim: Vamos usar isso aqui, na hora que eu me lembrar, a gente troca e usa o certo. [...] Não tem problema nenhum (Intérprete, 2024).

 

Na ausência de sinais específicos, o intérprete utiliza estratégias para transmitir a ideia do termo matemático. De acordo com Orlandi (2015), os signos carregam sentidos inconscientes, podendo gerar múltiplas interpretações. O contato com o professor contribui para reduzir essa dificuldade. No entanto, isso depende da didática do docente e de “[...] uma escolha por estratégias de linguagem (ou, instrumentos metodológicos de linguagem), e que tal escolha deve buscar potencializar sua capacidade expressiva e de significação” (Machado; Oliveira, 2023, p.20).

Portanto, o entendimento tem variações que dependem do contexto, pois o processo de interpretação é interpretativo-compreensivo, não sendo inequívoco, pois ele utiliza de seu próprio entendimento e sua subjetividade nesse processo (Santos; Farias, 2021). Correa, Goés e Goés (2018) corroboram esse argumento, ao concluir, em sua pesquisa, que a falta de formação específica influencia no processo de ensino e de aprendizagem, ao perceber que algumas traduções foram realizadas fora do contexto matemático. Ao pedir para os intérpretes para interpretarem sentenças matemáticas com destaque em razão, constante e corda, alguns profissionais não se aproximaram do significado real desses conceitos.

Ao assistir à cinco aulas gravadas de geometria, identificamos a entrevistada usando variados sinais para um mesmo conceito matemático para fazer essa aproximação do significado real, como: três dimensões, tridimensional, comprimento, largura e profundidade. Nesse caso, o tradutor não é uma máquina de decodificar, ele tem subjetividades e experiências que podem influenciar sua interpretação do significado. Portanto, é importante que o professor regente mantenha um diálogo com ele para ajustar os sinais às interpretações, garantindo que sejam realizadas de maneira coerente e adequada (Santos; Farias, 2021). Por isso, destaca-se a importância da aproximação do docente à língua de sinais, pois o intérprete não tem formação para discutir a melhor metodologia para o surdo.

 

Considerações finais

 

Analisamos, à luz da teoria de Vygotsky, os principais aspectos do processo tradutório observados na entrevista com a tradutora e nas gravações das aulas de geometria, com o objetivo de detectar e compreender seus desafios na atuação em aulas de matemática, por meio da tríade professor, intérprete e estudante.

Nesse sentido, percebemos a mediação no processo de ensino realizada tanto pelo professor, quanto pelo intérprete. Cabe ao tradutor mediar a comunicação e a transmissão do conhecimento, ajustando a linguagem. Isso inclui reconfigurar os conceitos matemáticos com base nas vivências e referências que fazem sentido para ele.

No entanto, para isso é necessário que o intérprete tenha conhecimento das áreas específicas, pois, além de interpretar, ele cria estratégias interpretativas que vão além das ensinadas nos cursos de formação. Por exemplo, criar sinais provisórios, usar a datilologia e classificadores. Essas estratégias merecem atenção, visto que o signo é uma importante ferramenta na mediação das funções mentais superiores do indivíduo, como memória e imaginação.

Porém, tivemos como resultado o fato de que esse profissional está simultaneamente criando a ideia matemática e internalizando o conteúdo com base na explicação do professor. Ou seja, ele mobiliza, ao mesmo tempo, processos mentais superiores, como a atenção e memória, escuta, tradução, raciocínio matemática e mediação, desenvolvendo e adquirindo o conhecimento, descrevendo o que caracteriza a internalização.

Observamos que os signos carregam significantes e significados dinâmicos. Portanto, não existe a possibilidade de que as interpretações sejam inequívocas. Nesse sentido, quando o intérprete precisa criar classificadores para representar conceitos matemáticos, pode haver variações. Isso significa que as interpretações são influenciadas pelo contexto, pelas experiências de quem as realiza e pelo uso de sinais padronizados. Com isso, demanda-se desse intérprete a prática, o conhecimento básico matemático e o domínio prévio para compreender de forma adequada os signos, além de relacionar de forma efetiva um conceito com o contexto.

Complementarmente, encontramos convergências entre as sugestões da entrevistada e dos autores, ao citarem a necessidade de materiais escolares adaptados para a contextualização e cultura do surdo. Podemos citar como exemplos a produção em vídeo dos conteúdos escolares ou livros digitais com gifs dos sinais locais. Isso se tornaria um material de apoio para os profissionais que lidam com a falta de léxico para áreas específicas ou com estudantes que estão em níveis diferentes de fluência em Libras.

Além disso, o fato de o professor ter o conhecimento científico do significado dos signos matemáticos não é suficiente para uma boa construção discursiva do conteúdo. Mas, é a partir do domínio do conteúdo pelo docente e com o contato prévio com o tradutor que o docente irá colaborar com a construção discursiva na Língua de Sinais. Em complemento, sugerimos a utilização de metodologias de ensino voltadas às especificidades da comunidade surda, tal como a contextualização do saber. Também é necessário que o docente e o corpo estudantil tenham contato com a Libras, para que o intérprete não seja o único a acompanhar e conhecer as especificidades daquele estudante.

Para nossa futura pesquisa, queremos justificar a necessidade de formação especializada dos intérpretes pelo conceito da Zona de Desenvolvimento Proximal (ZDP). Por meio da ZDP, defenderemos a importância de capacitação específica nos cursos de interpretação para diferentes áreas e de uma formação adequada em Libras para professores de licenciatura. Por isso, é essencial reconhecer que a formação acadêmica é complexa; caso contrário, não seria necessária a especialização em áreas distintas, como português e matemática, entre outras disciplinas.

Uma melhor definição dos papéis entre intérpretes de Libras e professores poderia ser alcançada por meio de um diálogo estreito entre eles, planejamentos conjuntos e reflexões direcionadas ao processo de real inclusão. Essa interação facilita uma compreensão mais profunda sobre surdez, oferecendo vantagens no ensino e aprendizagem de alunos surdos. Além disso, é imperativo reorganizar os currículos escolares para incluir de forma efetiva os alunos com necessidades educativas especiais, garantindo que os surdos sejam reconhecidos não apenas como responsabilidade dos intérpretes, mas de toda a comunidade escolar.

 

Referências

 

BICUDO, Maria Aparecida Viggiani. A pesquisa em educação matemática: a prevalência da abordagem qualitativa. Revista Brasileira de Ensino de Ciência e Tecnologia, Curitiba, PR, n. 2, v. 5, ago. 2012. Disponível em: http://dx.doi.org/10.3895/S1982-873X2012000200002. Acesso em: 6 abr. 2025.

 

BORGES, Fábio Alexandre. A educação inclusiva para surdos: uma análise do saber matemático intermediado pelo Intérprete de Libras. Tese (Doutorado em Educação para a Ciência e a Matemática). Maringá: Universidade Estadual de Maringá, 2013. Disponível em: http://repositorio.uem.br:8080/jspui/handle/1/4553. Acesso em: 6 abr. 2025.

 

BORGES, Fábio Alexandre; NOGUEIRA, Célia Maria Ignatius. Das palavras aos sinais: o dito e o interpretado nas aulas de Matemática para alunos surdos inclusos. Perspectivas da Educação Matemática, Campo Grande, v. 9, n. 20, p. 479-500, 2016.

 

BORGES, Fábio Alexandre; ROSSI, Eduardo Mateus Guimarães. O ensino de matemática para surdos e pesquisas brasileiras: uma revisão bibliográfica categorizada a partir de periódicos científicos. EM TEIA – Revista de Educação Matemática e Tecnológica Iberoamericana. Recife, PE, vol. 10, n. 2, set. 2019. Disponível: https://doi.org/10.36397/emteia.v10i2.240508. Acesso em: 6 abr. 2025.

 

BRASIL. Lei nº 10.436, de 24 de abril de 2002. Dispõe sobre a Língua Brasileira de Sinais - Libras e dá outras providências. Diário Oficial [da] República Federativa do Brasil, Brasília, DF, 25 abr. 2002. Seção 1, p. 23.

 

BRASIL. Ministério da Educação. Secretaria de Educação Especial. Programa Nacional de Apoio à Educação de Surdos. O tradutor e intérprete de língua brasileira de sinais e língua portuguesa. Brasília, DF: MEC; SEESP, 2004. p. 94.

 

BRASIL. Decreto nº 5.626, de 22 de dezembro de 2005. Regulamenta a Lei no 10.436, de 24 de abril de 2002, que dispõe sobre a Língua Brasileira de Sinais - Libras, e o art. 18 da Lei no 10.098, de 19 de dezembro de 2000. Diário Oficial [da] República Federativa do Brasil, Brasília, DF, 23 dez. 2005. Seção 1, p. 28.

 

CAMPELLO, Ana Regina e Souza. Aspectos da visualidade na educação de surdos. Tese (Doutorado em Educação) Florianópolis: Universidade Federal de Santa Catarina, 2008. Disponível em: http://repositorio.ufsc.br/xmlui/handle/123456789/91182. Acesso em: 6 abr. 2025.

 

CORREA, Vanessa de Paula; GÓES, Anderson Roges Teixeira; GÓES, Heliza Colaço. Desafios enfrentados por Tradutores e Intérpretes de Libras nas aulas de Matemática. Revista Educação Especial, Santa Maria, RS, v. 31, n. 61, p. 285-298, abr./jun. 2018. Disponível em: https://doi.org/10.5902/1984686X26527. Acesso em: 06 abr. 2025.

 

FERRARI, Ana Carolina Machado. Atuação do tradutor intérprete de Libras na aprendizagem matemática de surdos no ensino fundamental. Dissertação (Mestrado em Educação: Conhecimento e Inclusão Social). Belo Horizonte: Faculdade de Educação, Universidade Federal de Minas Gerais, 2014. Disponível em: http://hdl.handle.net/1843/BUOS-9JGFY7. Acesso em: 06 abr. 2025.

 

GIAMLOURENÇO, Priscila Regina Gonçalves de Melo. Tradutor e Intérprete de Libras: construção da formação profissional. Dissertação (Mestrado em Educação Especial) – Centro de Educação e Ciências Humanas. São Carlos: Universidade Federal de São Carlos, 2018. Disponível em: https://repositorio.ufsc.br/handle/123456789/190931. Acesso em: 06 abr. 2025.

 

GIAMLOURENÇO, Priscila Regina Gonçalves de Melo; LACERDA, Cristina Broglia Feitosa de. A díade formação-atuação do tradutor-intérprete de Libras para o contexto educacional. Estudos Linguísticos, São Paulo, v. 50, n. 2, p. 653-668, jul. 2021. Disponível em: http://dx.doi.org/10.21165/el.v50i2.3135. Acesso em: 06 abr. 2025.

 

KELMAN, Celeste Azulay. Os diferentes papéis do professor intérprete. Revista Espaço, INES, Rio de Janeiro, v.24, p. 25-30, dez. 2005. Disponível em: https://seer.ines.gov.br/index.php/revista-espaco/article/view/680. Acesso em: 06 abr. 2025.

 

LACERDA, Cristina Broglia Feitosa de. A inclusão escolar de alunos surdos: o que dizem alunos, professores e intérpretes sobre esta experiência. Cadernos Cedes (Educação, Surdez e Inclusão Social). Campinas, v.26, n.69, p.163-184, maio/ago. 2006. Disponível em: https://doi.org/10.1590/S0101-32622006000200004. Acesso em: 06 abr. 2025.

 

LACERDA, Cristina Brogila Feitosa de. O intérprete de língua brasileira de sinais: investigando aspectos de sua atuação na educação infantil e no ensino fundamental. Relatório Final. FAPESP. Proc. 00443-3/05.2007. 2008. Disponível em: https://bv.fapesp.br/pt/auxilios/38663/o-interprete-de-lingua-brasileira-de-sinais-investigando-aspectos-de-sua-atuacao-na-educacao-infanti/. Acesso em: 06 abr. 2025.

 

LEAL, Melissa Maynara dos Passos; SILVA, Jéssica Bruna Menezes; SILVA, Greize Alves da. Estudo dialetológico da língua brasileira de sinais: análise cartográfica da variação fonológica-lexical-diatópica nos municípios de Belém e Parauapebas, PA. HUMANIDADES & INOVAÇÃO, v. 9, p. 53, set. 2022. Disponível em: https://revista.unitins.br/index.php/humanidadeseinovacao/article/view/5472. Acesso em: 06 abr. 2025.

 

LORENSATTI, Edi Jussara Candido. Linguagem matemática e língua portuguesa: diálogo necessário na resolução de problemas matemáticos. Conjectura, Caxias do Sul, v. 14, n. 2, p. 89-99, maio-ago., 2009. Disponível em: https://sou.ucs.br/etc/revistas/index.php/conjectura/article/view/17. Acesso em: 06 abr. 2025.

 

MACHADO, Rosilene Beatriz; OLIVEIRA, Janine Soares de. A importância da construção discursiva por parte do professor [de matemática] para a atuação do intérprete de Libras em salas de aula inclusivas. Revista Eletrônica de Educação Matemática - REVEMAT, Florianópolis, SC, v. 18, p. 01-28, 2023. Disponível em: https://doi.org/10.5007/1981-1322.2023.e93517. Acesso em: 06 abr. 2025.

 

MENEZES, Marcus Bessa; SANTOS, Wuallison Firmino dos. As Modificações do Saber Efetivamente Ensinado em uma Sala de Aula Inclusiva para Alunos Surdos: o caso do conjunto dos números naturais. Perspectivas da Educação Matemática, Campo Grande, MS, v. 11, n. 27, 2018. Disponível em: https://periodicos.ufms.br/index.php/pedmat/article/view/7217. Acesso em: 06 abr. 2025.

 

MORAES, Roque. Uma tempestade de luz: a compreensão possibilitada pela análise textual discursiva. Ciência & Educação: Bauru, SP, v. 9, n. 2, p. 191-210, 2003.Disponível em: https://doi.org/10.1590/S1516-73132003000200004. Acesso em: 06 abr. 2025.

 

MORAES, Roque; GALIAZZI, Maria do Carmo. Análise textual discursiva: processo reconstrutivo de múltiplas faces. Ciência & Educação: Bauru, SP, vol.12, n.01, p.117-128, abr. 2006.Disponível em: https://doi.org/10.1590/S1516-73132003000200004. Acessoem: 06 abr. 2025.

 

NOVAK, Joseph Donald. Concept maps and Vee diagrams: two metacognitive tools to facilitate meaningful learning. Instructional Science 19, 29–52,1990. Disponível em: https://doi.org/10.1007/BF00377984. Acesso em: 06 abr. 2025.

 

OLIVEIRA, Silvaney de; GUIMARÃES, Orliney Maciel; FERREIRA, Jacques de Lima. As entrevistas semiestruturadas na pesquisa qualitativa em educação. Revista Linhas, v. 24 n. 55, p. 210–236, 2023.Disponível em: https://doi.org/10.5965/1984723824552023210. Acesso em: 06 abr. 2025.

 

ORLANDI, Enide Lourdes Puccinelli. Análise de Discurso: princípios e procedimentos. 5. ed. Campinas: Pontes, 2015

 

PERLIN, Gladis. A cultura surda e os intérpretes de sinais. Educação Temática Digital, Campinas, v. 7, n. 2, p. 135-146, jun. 2006.Disponível em: https://www.ssoar.info/ssoar/handle/document/10165. Acesso em: 06 abr. 2025.

 

PONTE, João Pedro da. Estudos de Caso em Educação Matemática. Boletim de Educação Matemática, Universidade Estadual Paulista Júlio de Mesquita Filho, Rio Claro, vol. 19, n. 25, pp. 1-23, 2006.Disponível em: https://www.periodicos.rc.biblioteca.unesp.br/index.php/bolema/article/view/1880. Acesso em: 06 abr. 2025.

 

QUADROS, Ronice Müller de; SILVA, Jair Barbosa da; ROYER, Miriam. Gramática de Libras: questões metodológicas. ForumLinguistic, Florianópolis, v. 17, n. 4, p. 5526-5542, out./dez. 2020. Disponível em: https://doi.org/10.5007/1984-8412.2020.e77418. Acesso em: 06 abr. 2025.

 

ROQUE, Tatiana. História da Matemática: Uma visão crítica, desfazendo mitos e lendas. 1. ed. Rio de Janeiro: Zahar, 2012.

 

SANTOS, Rayssa Feitoza Felix dos; FARIAS, Daniella Rodrigues de. O intérprete de Libras educacional como mediador de subjetividades nas aulas de matemática. Revista Educação Especial, Santa Maria, RS, v. 34, 2021. Disponível em: https://doi.org/10.5902/1984686X63937. Acesso em: 06 abr. 2025.

 

SILVA, Lídia da. Investigando a categoria aspectual na aquisição da língua brasileira de sinais. Dissertação (Mestrado em Linguística) – Programa de Pós-Graduação em Linguística. Florianópolis: Universidade Federal de Santa Catarina, 2010. Disponível em: http://repositorio.ufsc.br/xmlui/handle/123456789/94106. Acesso em: 06 abr. 2025.

 

SILVA, Joseli Alves da; PINTO, Gisela Maria da Fonseca. As ações do professor de matemática e do intérprete educacional de Libras junto ao aluno surdo. Revista Educação Pubública, Rio de Janeiro, v. 17, n. 8, 2017. Disponível em: http://educacaopublica.cederj.edu.br/revista/artigos/as-acoes-doprofessor-de-matematica-e-do-interprete-educacional-de-Libras-junto-ao-aluno-surdoincluido-na-sala-de-aula-regular. Acesso em: 06 abr. 2025.

 

SILVA, Sabrina Cosendey Dutra da; ALVARENGA, Karly Barbosa; PRIEBE, Débora Danielle Alves Moraes. (submetido) Revista Linguagens, Educação e Sociedade. Universidade Federal do Piau.

 

SMOLSKI, Luciana Carlize Juliani; FRANZIN, Rozelaine de Fatima; SANTOS, Antonio Vanderlei dos; STRACKE, Marcelo Paulo. Terminologias matemáticas em Libras: a geometria plana e espacial. Revista Brasileira de Educação Especial, Rio de Janeiro, RJ , v. 3, n. 5, p. 249-269, set./dez. 2020. Disponível em: https://doi.org/10.36661/2595-4520.2020v3i5.11909. Acesso em: 06 abr. 2025.

 

SOUSA, Marcia Pereira de; RIBEIRO, Daniel Lima; SOUZA, Poliana da Silva. Estratégias interpretativas em Libras para surdos utilizadas em ambiente educacional. Revista Cocar, v. 14, n.30, dez. 2020. Disponível em: https://periodicos.uepa.br/index.php/cocar/article/view/2902. Acesso em: 06 abr. 2025.

 

TINOCO, Joana Margarida; MARTINHO, Maria Helena; SANTOS, Anabela Cruz dos. As aulas de matemática com alunos com deficiência auditiva: perspectivas de uma professora e uma intérprete. In: XXIV SEMINÁRIO DE INVESTIGAÇÃO EM EDUCAÇÃO MATEMÁTICA (SIEM), 2013, Braga. Anais... Associação de Professores de Matemática (APM), 2013. p. 427-438, nov.2013. Disponível em: https://hdl.handle.net/1822/27093. Acesso em: 06 abr. 2025.

 

VYGOTSKI, Lev Semionovitch. A formação social da mente: o desenvolvimento dos processos psicológicos superiores. Tradução de José Cipolla Neto. 4. ed. São Paulo: Martins Fontes, 1991.

 

VIGOTSKI, Lev Semionovitch. A construção do pensamento e da linguagem. Tradução de Paulo Bezerra 1. ed. São Paulo: Martins Fontes, 2001.

 

VYGOTSKY, Lev Semionovitch. Pensamento e Linguagem. Tradução de Ridendo Castigat Mores 6. ed. São Paulo: Martins Fontes, 1997.

 

XAVIER, André Nogueira; BARBOSA, Plínio Almeida. Diferentes pronúncias em uma língua não sonora? Um estudo da variação na produção de sinais na Língua Brasileira de Sinais. D.E.L.T.A. v.30, n.1, p. 371-413, 2014.Disponível em: https://doi.org/10.1590/0102-445069770367936329. Acesso em: 06 abr. 2025.

 

This work is licensed under a Creative Commons Attribution-Non Commercial 4.0 International (CC BY-NC 4.0)