A Física Além do Olhar: Desenvolvimento de um material tátil-sensorial para o ensino de Óptica Geométrica à pessoas com deficiência visual

Physics Beyond Sight: Development of a tactile-sensory teaching material for teaching Geometric Optics to visually impaired people

Física más allá de la vista: Desarrollo de un material táctil-sensorial para la enseñanza de Óptica Geométrica a personas con discapacidad visual.

 

Thayane Lopes Vilela

Universidade Federal de Lavras, Lavras – MG, Brasil.

thayane.vilela@educacao.mg.gov.br

 

Ana Paula Alves

Universidade Federal dos Vales Jequitinhonha e Mucuri, Janaúba– MG, Brasil.

anafisic@gmail.com

 

Recebido em 22 de agosto de 2025

Aprovado em 03 de fevereiro de 2026

Publicado em 12 de fevereiro de 2026

RESUMO

O aumento de estudantes com deficiência visual (DV) no ensino regular, impulsionado por

novas diretrizes educacionais, tem desafiado professores de física a desenvolverem prática inclusivas, especialmente em áreas tradicionalmente visuais, como por exemplo, a óptica geométrica. Este trabalho apresenta o desenvolvimento de protótipos tátil-sensoriais construídos em MDF, proveniente de retalhos de móveis planejados, como ferramenta pedagógica para o ensino de fenômenos ópticos a estudantes cegos ou com baixa visão. Fundamentada na teoria de Vygotsky e nos trabalhos de Éder Pires Camargo, a metodologia constituiu em uma revisão bibliográfica e na criação de modelos físicos que representam fenômenos como a reflexão, refração, difração e formação de imagens em lentes e espelhos esféricos. Os resultados demonstram que a utilização de materiais tátil-sensoriais resistentes permitem que o estudante com DV construa modelos mentais dos conceitos físicos por meio do toque, superando barreiras de aprendizagem sem a necessidade obrigatória do Braille, o qual muitas vezes é desconhecido por estudantes e docentes. Conclui-se que a comunicação tátil-sensorial é uma estratégia eficaz para promover a aprendizagem equitativa e a inclusão escolar, humanizando o processo educativo e proporcionando equidade em sala de aula.

Palavras-chave: Ensino; Física Óptica; Deficiência Visual.

 

ABSTRACT

The increase in visually impaired (VI) students in mainstream education, driven by new educational guidelines, has challenged physics teachers to develop inclusive practices, especially in traditionally visual areas, such as geometric optics. This work presents the development of tactile-sensory prototypes constructed from MDF, derived from scraps of planned furniture, as a pedagogical tool for teaching optical phenomena to blind or low-vision students. Based on Vygotsky’s theory and the work of Éder Pires Camargo, the methodology consisted of a literature review and the creation of physical models representing phenomena such as reflection, refraction, diffraction, and image formation in lenses and spherical mirrors. The results demonstrate that the use of tactile-sensory  resistant materials allows students with VI to construct mental models of physical concepts through touch, overcoming learning barriers without the mandatory need for Braille, which is often unknown to students and teachers. It is concluded that tactile-sensory communication is an effective strategy to promote equitable learning and school inclusion, humanizing the educational process and providing equity in the classroom.

Keywords: Teaching; Optical Physics; Visual Impairment.

 

RESUMEN

El aumento de estudiantes con discapacidad visual (DV) en la educación general, impulsado por las nuevas directrices educativas, ha desafiado al profesorado de física a desarrollar prácticas inclusivas, especialmente en áreas tradicionalmente visuales, como la óptica geométrica. Este trabajo presenta el desarrollo de prototipos táctiles-sensoriales construidos con MDF, derivado de retazos de mobiliario planificado, como herramienta pedagógica para la enseñanza de fenómenos ópticos a estudiantes ciegos o con baja visión. Basada en la teoría de Vygotsky y el trabajo de Éder Pires Camargo, la metodología consistió en una revisión bibliográfica y la creación de modelos físicos que representan fenómenos como la reflexión, la refracción, la difracción y la formación de imágenes en lentes y espejos esféricos. Los resultados demuestran que el uso de materiales táctiles-sensoriales  resistentes permitem al alumnado con DV construir modelos mentales de conceptos físicos a través del tacto, superando barreras de aprendizaje sin la necesidad obligatoria del braille, a menudo desconocido para estudiantes y docentes. Se concluye que la comunicación táctil-sensorial es una estrategia eficaz para promover el aprendizaje equitativo y la inclusión escolar, humanizando el proceso educativo y proporcionando equidad en el aula.

Palabras clave: Enseñanza; Física Óptica; Discapacidad visual.

 

Introdução

 

Analisando o cenário atual, observa-se a partir dos anos 2000, uma expansão no diagnóstico e na matrícula de estudantes com deficiência ou transtornos globais do desenvolvimento em escolas regulares brasileiras. Tal fenômeno vincula-se à implementação de marcos legais e diretrizes educacionais (Brasil, 1996, 2003 e 2008), bem como aos avanços nas áreas médica e científica. Em nosso país, há um conjunto de diretrizes que asseguram o acesso, a permanência e a progressão desses estudantes em todos os níveis de ensino. Sob a perspectiva da educação inclusiva, essas políticas preconizam a oferta do Atendimento Educacional Especializado (AEE) da Educação Infantil ao Ensino Superior (Brasil, 2008).

Embora os cursos de licenciatura incluam, atualmente, a disciplina de Educação Inclusiva, observa-se que parte dos graduandos ainda encontram dificuldades em se adaptar a essa realidade. Isso se traduz em uma carência de especialização em abordagens pedagógicas capazes de atender às diversas singularidades da Educação Inclusiva. Conforme Camargo (2011), as adequações no ambiente escolar, sejam arquitetônicas, metodológicas e comportamentais, devem contemplar a totalidade dos estudantes de forma equânime. Nesse sentido, é imperativo que os docentes possuam uma formação inicial e continuada que os preparem para a atuação em ambientes inclusivos.

Por analogia, Moreira (2003), enfatiza a necessidade de práticas docentes pautadas em metodologias inovadoras. O autor defende que professores devem superar modelos tradicionais de ensino, desenvolvendo sequências didáticas críticas, compreendendo que a deficiência ou o transtorno global do desenvolvimento não constituem um fator limitador ou impeditivo para a aprendizagem. Analogamente, Ferreira (2024), conclui que o investimento no desenvolvimento profissional dos docentes é essencial para garantir que todos os estudantes, independentemente de suas singularidades, tenham acesso a uma educação de qualidade e a oportunidades de aprendizagem equitativas.

A motivação para este estudo decorre das dificuldades observadas no processo de ensino e aprendizagem de óptica geométrica por estudantes com deficiência visual no ensino médio. Os dados estatísticos do censo do Instituto Brasileiro de Geografia e Estatística (IBGE), nele foi constatado que 3,5% da população brasileira são deficientes visuais (Brasil, 2010). Estimativas mais recentes (IBGE, 2023) apontam que o Brasil abriga mais de 6,5 milhões de pessoas com essa condição, sendo aproximadamente 500 mil indivíduos com cegueira e os demais com baixa visão.

No âmbito da educação inclusiva, é imperativo distinguir os conceitos de cegueira e baixa-visão. Conforme a Organização Mundial da Saúde (OMS), a Deficiência Visual (DV), não se apresenta de forma homogênea. A cegueira caracteriza-se por um comprometimento severo, que abrange desde a ausência total de percepção luminosa até a distinção rudimentar de vultos. Em contrapartida, a baixa-visão, constitui uma condição intermediária entre a cegueira e a acuidade visual plena, manifestando-se de forma heterogênea, na qual a intensidade e a percepção visual variam significativamente entre os indivíduos.

A visão é um sentido que permite sintetizar as informações de forma rápida e ampla, possibilitando ao aluno vidente uma identificação quase instantânea do que está sendo observado. O mesmo não ocorre com o aluno cego, que precisa sintetizar essas informações gradativamente, de cada parte ao todo, por meio do tato e de outros sentidos analíticos. Uma possível saída seriam os materiais adaptados, que são idealizados e desenvolvidos para facilitar o acesso das pessoas com deficiência visual à informação, influenciados pelos valores sociais, conhecimentos científicos e limitações tecnológicas de cada época. (Cruz; Rosa, 2024 p. 5).

De maneira similar, Skinner (1957), descreve que a percepção é compreendida por meio de processos observacionais, caracterizando um comportamento moldado pela interação com os demais sentidos. Para ele, o ato de perceber não é um evento meramente passivo, mas uma forma de síntese e interpretação decorrente do contato direto do indivíduo com o ambiente. Essa interação com o mundo exterior resulta em respostas sensoriais que permitem ao sujeito processar os acontecimentos e organizar sua experiência com a realidade ao seu redor.

Nesse sentido, Ayres (1989), caracterizou o sensorial como sendo uma entrada de informações para o uso social, que advém por meio de uma percepção corporal e do mundo, isto é, uma adaptação processual de aprendizagem ou desenvolvimento do processo neural. A fim de haver integração sensorial e dos distintos processos do sistema nervoso, havendo interação entre o meio e o discente, tornando-se uma assimilação acerca da aprendizagem significativa.

Sob a perspectiva do professor de física, a defasagem do processo cognitivo em estudantes com deficiência visual requer a reestruturação das metodologias e a adaptação dos recursos didáticos. Nesse contexto, a deficiência não deve ser interpretada como um impedimento ao desenvolvimento de uma aprendizagem significativa, mas como um elemento que demanda estratégias pedagógicas diferenciadas e inclusivas.

Dessa maneira, evidencia que o ser humano se comunica por meio do processo cognitivo, mediante elaboração do sentido da mente, com o seu desenvolvimento constituído de etapas distintas, seja por percepção (campo sensorial), seleção (campo da memória) ou atribuição de significados (campo de raciocínio), o que leva a memorização do que lhe foi ensinado (Del Rio,1990).

Para Piaget (1978), todo processo cognitivo e todo material disponibilizado, são representados pela percepção mental. Por conseguinte, a construção de materiais tátil-sensoriais, são ferramentas que auxiliam a memorização, orientação e agregação ao seu desempenho educacional.

Na literatura, Camargo (2012), ressalta que o emprego de maquetes táteis no ensino de pessoas com deficiência visual ou baixa visão ressignifica o letramento científico e a contextualização do conteúdo. Além disso, tais mecanismos potencializam a comunicação mediada entre docente e discente, tornando-se instrumentos primordiais quando a acessibilidade pedagógica se faz necessária no ambiente escolar.

Ademais, Tardif e Lessard (2005), destacam que o professor trabalha com e sobre seres humanos, os quais apresentam singularidades que delimitam o trabalho docente. Tais características psicobiológicas, capazes de definirem a necessidade de métodos educacionais que, respeitem a subjetividade dos discentes e exijam as adaptações conjuntas das competências e atitudes pedagógicas.

Bem como, Baumel e Castro (2003), falam especificamente sobre os recursos materiais para a escolarização adequada para os estudantes com DV, e que a atuação competente de um professor a selecionar, utilizar ou elaborar materiais condicional às experiências e práticas que estimulam a consecução de uma educação equânime. Os materiais e recursos determinam a relação pedagógica de qualidade, de resposta à inclusão das pessoas com deficiência visual e de todos os estudantes que estão em processo educacional.

Fundamentando-se no conceito de Defectologia de Vygotsky (1943), os processos de letramento e desenvolvimento educacional, se originam na interação entre os processos intencionais de ensino. Estes ocorrem tanto na educação formal, por meio de conceitos científicos mediados por professores, quanto na educação informal, através de conceitos do cotidiano. Sob essa perspectiva, não se deve aguardar a maturação biológica de estruturas cognitivas específicas para iniciar a aprendizagem, ao contrário, é o aprendizado que impulsiona o desenvolvimento. Portanto, a mediação pedagógica e o aprendizado prévio são os elementos que possibilitam a formação de funções psicológicas superiores necessárias para a absorção de novos conhecimentos.

Veraszto (2019), analisa pesquisas sobre o ensino de óptica geométrica para estudantes com deficiência visual, destacando questões como a formação de professores, comunicação no ensino e o uso de recursos de apoio. O autor identifica os obstáculos consideráveis na inclusão e aponta a escassez de materiais didáticos específicos. Tal carência compromete o desenvolvimento de metodologias diversificadas, evidenciando a importância de novos recursos que qualifiquem o ensino de física para esse público.

Este trabalho tem como objetivo discutir, possibilitar e criar um material que auxilie o professor de física a promover um ensino inclusivo especificamente nas aulas de óptica geométrica, voltado aos alunos com deficiência visual ou baixa visão, especialmente, no ensino da área de Óptica Geométrica. Camargo (2008), aborda a necessidade de trabalhar com maquetes táteis-sensoriais para ensinar os conceitos de óptica geométrica, uma vez que esses conceitos são visuais e isso dificulta o ensino para pessoas com DV.

Somada a essa necessidade, Moreira (2003), menciona na literatura que para uma eficácia educacional, se faz necessário utilizar e/ou criar novos métodos e procedimentos didáticos que possam refletir criticamente suas ações e que superam o seu preconceito em lecionar para estudantes atípicos. Diante desse cenário, desenvolveu-se um material tátil-sensorial em MDF com o intuito de subsidiar a prática docente e viabilizar a mediação de conceitos de forma acessível.

 

Metodologia e Materiais

 

O presente trabalho caracteriza-se como uma pesquisa qualitativa, pautada na compreensão do mundo por meio das relações sociais (Denzin e Lincoln, 2006). Sob a perspectiva literária de Bauman (2006), o pesquisador é compreendido como um sujeito ativo na sociedade, cuja atuação visa à reflexão crítica sobre suas práticas e métodos educacionais.

Inicialmente, realizou-se um levantamento bibliográfico de caráter exploratório com o intuito de revisar a história da educação inclusiva no cenário brasileiro, do século XIX até os dias atuais. Essa etapa permitiu contextualizar a evolução histórica nos âmbitos da pesquisa, da legislação e do campo educacional, conforme sintetizado na figura 1. Para a fundamentação teórica e o desenvolvimento do material didático, a seleção partiu de produções científicas na língua portuguesa, inglesa, francesa e espanhola. O recorte temporal priorizou publicações a partir dos anos 2000, visando abranger o ensino de óptica geométrica que subsidiaram a criação dos protótipos tátil-sensoriais apresentados na figura 2.

Fig.1 - Revisão da história da Educação Inclusiva no Brasil

 

 

 

 

 

 

 

 

 

 

 

 

 

 

 

 

 

 

Descrição da imagem: Infográfico colorido horizontal apresentando uma linha do tempo sobre

marcos legais da Educação Especial no Brasil. Uma linha azul contínua atravessa o centro da

imagem, com nove pontos azuis (nós) distribuídos ao longo dela. De cada ponto, partem linhas

pontilhadas que conectam os balões de textos informativos posicionados acima e abaixo da linha

central. Os balões azuis contêm o nome da lei ou decreto, e os balões brancos, com bordas finas,

resumem o conteúdo.

Cronologia detalhada:

1854: Decreto nº 1.428, sobre a criação do Instituto de Meninos Cegos no Rio de Janeiro.

1988: Constituição Federal Brasileira, garantindo o Atendimento Educacional Especializado (AEE).

1994: Política de Educação Especial, incentivando escolas regulares a criarem planos para o ensino

inclusivo.

1996: Lei de Diretrizes e Bases (LDB) nº 9.394 (indicada no gráfico como 1999), endossando o

preparo das escolas para o ensino inclusivo.

2001: Diretrizes Nacionais para a Educação Especial (CNE) e Plano Nacional de Educação (PNE). O

primeiro garante a matrícula de todos os alunos; o segundo reforça a integração e inclusão no

sistema regular.

2009: Resolução CNE/CEB nº 04, estabelecendo que instituições devem disponibilizar recursos de

acessibilidade e estratégias pedagógicas.

2014-2024: Plano Nacional de Educação (PNE), com destaque para a Competência 04, voltada ao

AEE e à visibilidade de fatores raciais, culturais e socioeconômicos.

 

Fonte: Autoras, 2025.

 

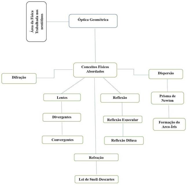
Fig. 2 - ilustra um fluxograma de alguns conceitos de óptica que serão trabalhados nas maquetes tátil-sensoriais.


Descrição da imagem: Mapa conceitual em formato de organograma, com caixas de texto coloridas

conectadas por linhas cinzas sobre um fundo branco. No topo, à esquerda, uma caixa vertical diz

 “Área da Física Trabalhada nos Protótipos”, conectada à caixa central superior azul com o título;”Óptica Geométrica”.

Abaixo de “Óptica Geométrica” uma linha central leva ao núcleo do mapa: “Conceitos Físicos

Abordados”; Deste núcleo, partem quatro ramificações principais:

1. À esquerda;”Difração”

2. À esquerda inferior: “Lentes” que se subdivide verticalmente em “Divergentes” e “Convergentes”

3. Ao centro inferior: “Refração” que leva à “Lei de Snell-Descartes”;.

4. À direita inferior: “Reflexão” que se subdivide em “Reflexão Especular” e, abaixo desta, “Reflexão Difusa”

5. À direita”Dispersão” que se conecta verticalmente a “Prisma de Newton” e, por fim “Formação do Arco-Íris”

Fonte: Autoras, 2025.

 

Ademais, o desenvolvimento do material didático fundamenta-se nos referenciais teóricos e metodológicos proposto pelo pesquisador e professor doutor Éder Pires Camargo, referência na inclusão no ensino de ciências. A adoção deste referencial justifica-se pela trajetória sólida do pesquisador ao desenvolver estratégias pedagógicas voltadas à acessibilidade e ao desenho universal para o ensino de física. Outrossim, a comunicação tátil segundo Moreira é “[...] um conjunto de recursos que oferecem informações por meio tato” (Moreira, 2021, p. 311). Nesse sentido, Ochaita e Rosa (1995), distinguem os dois tipos de percepção tátil: a passiva e a ativa. O tato passivo caracteriza-se pela recepção assistemática de informações por meio da pele e tecidos subjacentes, exemplificado pela sensação térmica proporcionada pelas roupas. Em contrapartida, o tato ativo, ou sistema háptico, configura-se pela intencionalidade, em que o indivíduo busca ativamente a informação por meio da exploração e do contato direto.

Nesse ínterim, Lindstrom evidência que:

 

Os elementos da comunicação sensorial estão desenhados para facilitar o deslocamento das pessoas com deficiência visual e auditiva, não obstante se tenha comprovado que a colocação em prática da mesma é de grande utilidade para todas as pessoas. O objeto principal desta é complementar a deficiência sensorial mediante a estimulação do resto dos sentidos e está dirigida especialmente a orientar, localizar e alertar, com ouvido, tato e olho (Lindstrom, p. 13, 2007).

 

Desse modo, a comunicação tátil é efetivada por meio de representações gráficas que utilizam texturas diversificadas, relevos e estímulos vibratórios captados pela percepção sensorial. Tal comunicação revela-se promissora quando aliada à tridimensionalidade espacial e a uma fundamentação metodológica que oriente as práticas pedagógicas. A elaboração desse material visa não apenas à transmissão de conteúdo, mas à promoção da acessibilidade, autonomia e segurança do estudante com deficiência visual nos âmbitos escolar, cultural e social.

O desenvolvimento dos protótipos pautou-se na busca por materiais de baixo custo, acessibilidade e sustentabilidade. Após a análise, selecionou-se o MDF (Medium-density fiberboard) como matéria principal. Utilizaram-se, especificamente, retalhos provenientes da indústria de móveis planejados, conferindo um caráter sustentável ao projeto por meio do reaproveitamento de resíduos sólidos. A escolha do MDF justifica-se por sua durabilidade, resistência mecânica e facilidade de manuseio.

A concepção dos modelos fundamentou-se em uma análise comparativa de recursos didáticos já existentes, tendo como referencial teórico e prático as proposições de Camargo (2011) na obra intitulada “Ensino de óptica para alunos cegos: Possibilidades”. A partir dessas diretrizes, foram confeccionados dispositivos representativos dos seguintes fenômenos físicos: Reflexão; Refração; Difração; Espelhos e Lentes Esféricas.

As montagens finais, executadas a partir do corte e adaptação dos retalhos de MDF, estão apresentados nas figuras 3 a 13. As imagens ilustram os protótipos em sua configuração definitiva, posicionados adjacentes à representação esquemática do fenômeno correspondente. Esta disposição visa subsidiar uma proposta pedagógica em que o docente apresente a montagem ao estudante com deficiência visual ou baixa visão, mediando a exploração tátil junto à explicação dos conceitos físicos envolvidos.

 

Difração

 

As Fig. 3(a) e 3(b) ilustram o fenômeno da Difração, ou Princípio de Huygens. O principal objetivo deste protótipo é mostrar por meio da montagem tátil-sensorial que ondas planas, frente de onda primárias, ao atravessarem um orifício elas contornam esse orifício gerando frentes de ondas esféricas, frente de ondas secundárias. De acordo com o princípio de Huygens, cada ponto de uma frente de onda primária funciona como uma fonte para a frente de onda secundária. Para construir o protótipo da Difração ilustrado na fig. 3(b) foi utilizado:

      Quatro peças retangulares de 30 cm x 10 cm;

 

      Dois quadrados cujo tamanho é 15 cm x 10 cm; Seguido por oito peças em C, onde:

 

      1º 2,5 cm (a largura foi proporcional ao tamanho da peça);

 

      2º 5,0 cm (a largura foi proporcional ao tamanho da peça);

 

      3º 10 cm (a largura foi proporcional ao tamanho da peça);

 

      4º 12 cm (a largura foi proporcional ao tamanho da peça);

 

      5º 15 cm (a largura foi proporcional ao tamanho da peça);

 

      6º 17 cm (a largura foi proporcional ao tamanho da peça);

      7º 20 cm (a largura foi proporcional ao tamanho da peça);

      8º 23 cm (a largura foi proporcional ao tamanho da peça).

 

Fig. 3(a) Fenômeno da Difração                                Fig. 3(b)Representação da difração através do protótipo


Descrição da imagem: Fig. 3(a) Ilustração técnica bidimensional em tons de azul e branco sobre fundo branco, representando o fenômeno físico da difração de ondas. À esquerda, uma sequência de cinco barras verticais azuis e paralelas representam frentes de onda planas se deslocando para a direita. Ao centro, há um anteparo vertical com uma pequena abertura central (fenda). Após ultrapassarem essa fenda, as ondas mudam de formato, sendo representadas à direita por quatro arcos semicirculares concêntricos que se expandem, demonstrando o espalhamento da onda ao passar pelo obstáculo. Fig. 3(b) Fotografia colorida de um modelo didático tátil sobre um fundo de tecido escuro e rugoso. O modelo é composto por peças de madeira clara recortadas. À esquerda, cinco retângulos verticais idênticos estão dispostos em paralelo. Ao centro, duas peças retangulares maiores formam um anteparo com uma fenda central. À direita da fenda, sete arcos de tamanhos crescentes estão organizados de forma concêntrica, representando a propagação da onda difratada.

 

                     Fonte: Autoras, 2025.                                                 Fonte: Autoras, 2025.

 

 

 

Refração da luz em dois meios

 

As Fig. 4(a) e 4(b) ilustram o fenômeno da reflexão da luz. Por meio do protótipo tátil-sensorial, foi ilustrado que um feixe de luz incidente o qual faz um determinado ângulo Ɵi com a normal, linha pontilhada, ao incidir em um determinado meio, nesse caso um meio especular, sofre uma reflexão especular, ou seja, uma reflexão total do raio incidente, fazendo um ângulo Ɵr com a normal. Para construir esse protótipo foram utilizados:

      Três peças retangulares de 40 cm x 10 cm

 

      9 peças retangulares de 3 cm x 3 cm.

 

 

 

 

Fig. 4(a) Fenômeno da Reflexão                            Fig. 4(b)Representação da Reflexão através do protótipo


 

 

 

Descrição da imagem: Fig. 4(a) Diagrama esquemático bidimensional em um plano branco que ilustra o fenômeno da reflexão da luz. Na base, há uma linha horizontal preta contínua representando uma superfície refletora plana. Uma linha vertical pontilhada, denominada reta normal, parte perpendicularmente do centro da base para o topo. À esquerda, uma seta diagonal vermelha aponta para o ponto de encontro entre a base e a reta normal, representando o raio incidente. À direita, uma segunda seta vermelha parte desse mesmo ponto central em direção ao topo, representando o raio refletido. Entre o raio incidente e a reta normal, há um pequeno arco azul identificado com a letra i ; minúscula e um circunflexo, indicando o ângulo de incidência. Entre a reta normal e o raio refletido, um arco azul correspondente é identificado com a letra r; minúscula e um circunflexo, indicando o ângulo de reflexão.

Fig. 4(b) Fotografia colorida de um recurso didático tátil para o ensino de Física, montado sobre um tecido preto rugoso. O modelo é feito de madeira clara recortada. Na base, um retângulo horizontal representa a

superfície refletora. No centro, uma linha vertical formada por pequenos retângulos descontínuos representa a reta normal. À esquerda, uma peça em formato de seta larga aponta para a base (incidência). À direita, uma peça similar em formato de seta aponta para fora da base (reflexão). As peças são dispostas de forma simétrica em relação à linha central pontilhada.

 

Fonte: Autoras, 2025.                                                 Fonte: Autoras, 2025.

 

 

 

Refração da luz em dois meios

 

As Fig. 5(a), 5(b), 6(a) e 6(b) ilustram o fenômeno da refração da luz entre dois meios ópticos, por meio da comunicação tátil-sensorial, um raio incidente na interface entre dois meios, fazendo um determinado ângulo Ɵi com a normal, ilustrada na Fig.

5.b foi representado pelos pontilhados. Após atravessar a interface entre os meios o raio refratado irá fazer um ângulo Ɵr com a normal. Para montar o protótipo da refração em dois meios ilustrado na fig. 5(b) e 6(b), foram utilizados:

      Duas setas de 15 cm x 5 cm;

 

      Uma peça retangular de 40 cm x 10 cm;

 

      Doze peças retangulares de 3 cm x 3 cm.

 

Fig. 5(a) Refração da Luz em dois meios, sendo que nesse caso a luz passa de um meio menos refringente para um meio mais refringente, sendo assim, o ângulo refratado é menor que o ângulo incidente

 


 

Descrição da Imagem: Ilustração técnica em fundo branco representando o fenômeno da refração. Uma linha horizontal preta divide o plano em dois meios. Uma linha vertical pontilhada (reta normal) cruza o centro da horizontal. No quadrante superior esquerdo, uma seta diagonal vermelha (raio incidente) aponta para o centro. Ao cruzar a linha horizontal para o quadrante inferior direito, a seta continua seu trajeto, mas com um desvio angular, aproximando-se da reta normal (raio refratado). Dois pequenos arcos azuis indicam os ângulos: o ângulo de incidência, entre o raio superior e a normal, e o ângulo de refração, entre o raio inferior e a normal.

 

Fonte: Autoras, 2025.

Fig. 5(b) Representação da Refração através dos protótipos. Aqui uma seta índice entra na interface e a outra sai do outro lado da interface.

 


Descrição da Imagem: Fotografia tirada de cima para baixo de uma montagem didática. Peças planas de cor bege (MDF) estão dispostas sobre um fundo de tecido preto amassado, formando um gráfico geométrico que representa a luz mudando de direção ao atravessar dois meios. O modelo é composto por peças de madeira clara recortadas. Na base, um retângulo horizontal representa a superfície refletora. No centro, uma linha vertical pontilhada, formada por pequenos blocos retangulares, representa a reta normal. À esquerda, uma peça em formato de seta larga aponta para o centro da base (raio incidente). À direita, uma peça idêntica aponta para fora da base (raio refletido), mantendo a simetria em relação à normal, com ângulo refratado menor que o ângulo incidente

 

Fonte: Autoras, 2025.


Fig. 6(a) Refração da Luz em dois meios, sendo que nesse caso a luz passa de um meio mais refringente para um meio menos refringente, formando o ângulo refratado maior que o ângulo incidente.


Descrição da Imagem: Ilustração técnica bidimensional em fundo branco representando o fenômeno da refração da luz. Uma linha horizontal preta contínua divide o plano em dois meios distintos. Uma linha vertical pontilhada, a reta normal, cruza o centro da linha horizontal. No quadrante superior esquerdo, uma seta diagonal vermelha (raio incidente) aponta para o ponto de intersecção central. Após cruzar a linha horizontal para o quadrante inferior direito, o raio continua seu trajeto com um desvio angular, aproximando-se da reta normal (raio refratado). Dois arcos azuis indicam os ângulos formados com a normal: o ângulo de incidência no meio superior e o ângulo de refração no meio inferior.

 

Fonte: Autoras, 2025

 

Fig. 6(b) Representação da Refração através dos protótipos. Aqui uma seta entra no índice e a outra sai do outro lado da interface.


 

Descrição da Imagem: Fotografia colorida de um recurso didático tátil para o ensino de física, montado sobre um tecido preto rugoso.O modelo é composto por peças de madeira clara recortadas. Na base, um retângulo horizontal representa a superfície refletora. No centro, uma linha vertical pontilhada, formada por pequenos blocos retangulares, representa a reta normal. À esquerda, uma peça em formato de seta larga aponta para o centro da base (raio incidente). À direita, uma peça idêntica aponta para fora da base (raio refletido), mantendo a simetria em relação à normal, com ângulo refratado maior que o ângulo incidente.

 

Fonte: Autoras, 2025.

 

 

Lentes Delgadas

 

O protótipo das fig.7(a) e 7(b) ilustra a diferença entre a forma das lentes divergentes e convergentes. A lente divergente possui as bordas grossas e o meio mais fino, já a lente convergente possui a borda fina e o meio mais grosso, como pode ser detectado pela montagem tátil-sensorial da fig.7(b). Esse protótipo em específico apresenta as lentes Bicôncava e Biconvexa. Cada protótipo tem o tamanho de 30 cm x 5,0 cm.

Fig. 7(a) Lentes Delgadas                     Fig. 7(b) Protótipos das Lentes Delgadas.


 

 

 

Descrição da imagem: Fig. 7(a) Ilustração técnica em fundo branco apresentando o contorno de dois tipos de lentes ópticas. À esquerda, uma lente divergente, caracterizada por bordas largas e centro estreito, com superfícies côncavas. À direita, uma lente convergente, apresentando bordas finas e centro largo, com superfícies convexas. Ambas são representadas por linhas finas na cor preta.

 

Fig. 7(b) Fotografia colorida de um material didático tátil-sensorial para o ensino de óptica, posicionado sobre um tecido preto rugoso. À esquerda, uma lente divergente, caracterizada por bordas largas e centro estreito, com superfícies côncavas. À direita, uma lente convergente, apresentando bordas finas e centro largo, com superfícies convexas. Ambas são representadas por superfície de MDF na cor bege.

 

Fonte: Autor, 2025.                                       Fonte: Autor, 2025.

 

No intuito de apresentar o comportamento do feixe de luz ao incidir em lentes convergentes e divergentes, construiu-se os protótipos ilustrados nas fig. 8(b) e 9(b). Um feixe de luz paralelo ao eixo central da lente ao atravessar uma lente divergente diverge, o prolongamento do raio refratado tende a passar pela distância focal da lente, como ilustra fig. 8 (a). Para ilustrar o comportamento de feixes luminosos em lentes convergentes e divergentes, os materiais utilizados foram duas peças 45cm x 5,0 cm.

Fig. 8(a) Refração da em Lentes Divergentes.      Fig. 8(b) Protótipo da refração em Lente Divergente.


Descrição da imagem: Fig. 8(a) Ilustração técnica bidimensional a lente divergente está representada em linhas finas azuis sobre fundo branco a esquerda, o eixo central da lente está representado por uma linha preta e os raios estão representados por linhas vermelhas. Os raios que incidem paralelamente ao eixo central saem da lente divergente e o prolongamento desses raios passa pelo foco da lente à esquerda. .

Fig. 8(b) Fotografia colorida de um recurso didático tátil para o ensino de óptica, montado sobre um tecido preto rugoso. O modelo é composto por peças de madeira clara recortadas, a lente divergente e duas peças de madeiras representando os raios que incidem paralelamente ao eixo da lente e saem da lente divergente com o prolongamento dos raios passando pelo foco da lente..

 

Fonte: Autoras, 2025.                                    Fonte: Autoras, 2025.

 

 

O feixe de luz paralelo ao eixo central da lente ao atravessar uma lente convergente o raio refratado converge passando pelo foco da lente convergente, como ilustra fig. 9 (b).

Fig. 9(a) Refração em Lentes Convergentes. Fig.9(b) Protótipo da refração em Lente Convergente.


 

Descrição da imagem: Fig. 9(a) Ilustração técnica em fundo branco representando a refração em uma lente convergente. Uma linha horizontal preta cruza o centro da lente. À esquerda, dois raios de luz paralelos, representados por setas vermelhas, incidem horizontalmente. Ao atravessarem a lente, que possui bordas finas e centro largo, os raios sofrem desvio e se cruzam no ponto focal  à direita do eixo central

Fig. 9(b) Ilustração técnica em fundo preto rugoso representando a refração em uma lente convergente.. Duas estruturas de madeira representam os raios paralelos ao eixo central que ao passarem pela lente, que possui bordas finas e centro largo (perfil biconvexo), os raios sofrem desvio em direção ao eixo central. Eles se cruzam em um único ponto à direita da lente (ponto focal) e continuam sua trajetória diagonal de forma cruzada.

 

Fonte: Autoras, 2025.                                    Fonte: Autoras, 2025.

 

 

Formação de Imagens em Espelhos

 

Com o objetivo de traduzir o processo de formação das imagens em espelhos esféricos para os alunos não videntes construímos protótipos ilustrando o processo de formação de imagens para diferentes posições do objeto no eixo óptico do espelho, como ilustra as Fig. 10 a Fig. 14. Para estes fenômenos, tivemos cortes de peças iguais, porém usadas de formas diferentes, para isso, utilizamos essa medida:

      Oito peças em formato de seta com 30 cm x 10 cm;

 

      Três peças em formato de seta com 15 cm x 10 cm;

 

      Duas peças em formato de seta com 10 cm x 5 cm;

 

      Cinco peças em formato de “C” com 45 cm (a largura foi proporcional ao seu comprimento).

As Fig. 10(a) e 10(b) ilustram o protótipo da formação de imagem no espelho côncavo, neste protótipo a seta representa o objeto, o raio de luz que sai do objeto paralelo ao eixo óptico do espelho, raio de madeira, é refletido passando pelo foco do espelho, traços pontilhados de madeira. O raio de luz que sai do objeto passando pelo foco, raio de madeira cheio, é refletido paralelo ao eixo óptico do espelho, traços pontilhados de madeira. A imagem é formada pela interseção dos raios refletidos, a seta invertida representa a imagem, como ilustra as Fig.10(a) e 10(b). Nesse caso temos a representação da formação de imagem quando o objeto está uma distância maior que a distância radial do espelho. A imagem formada é real, formada pelos raios refletidos, menor e invertida.

Fig. 10(a) Objeto antes do centro de curvatura.              Fig. 10(a) – Protótipo do objeto antes do


 

Descrição da imagem: Fig. 10(a) Ilustração técnica em fundo branco representando a formação de imagem em um espelho côncavo, indicado por um arco preto à direita. Uma linha horizontal preta (eixo principal) atravessa o centro. À esquerda, acima do eixo, uma seta azul vertical aponta para cima, representando o objeto real. Dois raios de luz vermelhos partem do topo do objeto: um segue horizontalmente até o espelho e reflete passando pelo foco, enquanto o outro atravessa o centro óptico. Abaixo do eixo principal, surge uma seta azul menor apontando para baixo, representando a imagem real, invertida e menor que o objeto.

Fig.10(b): Fotografia colorida de um recurso didático tátil-sensorial para o ensino de óptica, composto por peças de madeira clara recortadas e dispostas sobre um tecido preto rugoso. À direita, uma peça em formato de grande arco representa um espelho côncavo. Uma linha horizontal central é formada por peças retangulares. No lado esquerdo, acima da linha central, uma peça em formato de seta aponta para cima (objeto). Abaixo da linha central, uma seta menor aponta para baixo (imagem). Peças retangulares representam os raios refletidos diagonais simulando a trajetória dos raios de luz em um sistema de reflexão e a imagem é formada no cruzamento dos raios refletidos.

.

 

Fonte: Autoras, 2025.                                    Fonte: Autoras, 2025.

 

 

As Fig. 11 (a) e 11 (b) ilustram o protótipo da formação de imagem no espelho côncavo, neste protótipo a seta representa o objeto, o raio de luz que sai do objeto paralelo ao eixo óptico do espelho, raio de madeira cheio, é refletido passando pelo foco do espelho, traços pontilhados de madeira. O raio de luz que sai do objeto passando pelo foco, raio de madeira cheio, é refletido paralelo ao eixo óptico do espelho, traços pontilhados de madeira. A imagem é formada pela interseção dos raios refletidos, a seta invertida representa a imagem, como ilustra a Fig. 11 (a) e 11 (b). Nesse caso temos a representação da formação de imagem quando o objeto é colocado no centro de curvatura. A imagem formada é real, invertida e do mesmo tamanho do objeto.

 

Fig. 11(a) - Objeto no centro de curvatura.           Fig. 11(a) – Protótipo do objeto no

 

 

Descrição da imagem: Fig.11(a) Ilustração técnica bidimensional em fundo branco representando a formação de imagem por um espelho côncavo. À direita, um arco preto posicionado verticalmente representa a superfície refletora do espelho. Uma linha horizontal preta atravessa o centro do diagrama, servindo como o eixo principal. À esquerda acima do eixo, uma seta azul vertical com a ponta voltada para cima representa o objeto real. Dois raios de luz são representados por linhas vermelhas que partem do topo do objeto: o primeiro segue paralelamente ao eixo principal até o espelho e reflete passando pelo foco; o segundo atravessa o centro óptico do sistema. No ponto de intersecção desses raios, abaixo do eixo principal, surge uma segunda seta azul, menor e com a ponta voltada para baixo, representando uma imagem real, invertida e reduzida. Linhas pontilhadas vermelhas abaixo do eixo indicam a continuação das projeções dos raios refletidos.

Fig.11 (b) Fotografia colorida de um recurso didático tátil-sensorial para o ensino de óptica, composto por peças de madeira clara recortadas e dispostas sobre um tecido preto rugoso. À direita, uma peça em formato de grande arco representa um espelho côncavo. Uma linha horizontal central é formada por peças retangulares. No lado esquerdo, acima da linha central, uma peça em formato de seta aponta para cima (objeto). Abaixo da linha central, uma seta de mesmo tamanho apontada para baixo (imagem). Peças retangulares representam os raios refletidos diagonais simulando a trajetória dos raios de luz em um sistema de reflexão e a imagem é formada no cruzamento dos raios refletidos.

 

Fonte: Autoras, 2025.       Fonte: Autoras, 2025.

 

Nas Fig. 12(a) e 12(b) temos representado a formação de imagem quando o objeto está sobre o foco. Quando o objeto é posicionado exatamente em cima do ponto focal, não temos a formação de imagem no espelho, visto que nem os raios refletidos e nem os seus prolongamentos irão se cruzar. Quando este fenômeno

acontece, nomeamos de imagem imprópria ou que se forma no infinito.

 

Fig. 12(a) - Objeto sobre o foco.                                Fig. 12(a) – Protótipo do objeto sobre o foco.

.


Descrição da imagem: Fig. 12(a) Ilustração técnica bidimensional sobre fundo branco representando a construção de imagem em um espelho côncavo. À direita, um arco preto vertical indica a superfície refletora. Uma linha horizontal preta (eixo principal) atravessa o centro. À esquerda, acima do eixo, uma seta azul vertical aponta para cima, representando o objeto real. Duas linhas vermelhas partem do topo do objeto: uma segue paralela ao eixo até o espelho e reflete passando pelo foco; a outra atravessa o centro óptico.

Fig. 12(b) Fotografia colorida de um recurso didático tátil-sensorial para o ensino de física, composto por peças de madeira clara (MDF) recortadas e organizadas sobre um tecido preto rugoso. À direita, uma peça em formato de grande arco representa o espelho côncavo. Uma linha horizontal central, formada por peças retangulares alinhadas, representa o eixo principal. Acima desta linha, à esquerda, uma peça em formato de seta larga representa o objeto.. Tiras de madeira diagonais e horizontais conectam os elementos, simulando fisicamente a trajetória dos raios de luz, as peças de madeira cheia representam os raios incidentes e as peças retangulares menores pontilhadas representam os raios refletidos e nesse caso os raios refletidos não se cruzam e portanto não há formação de imagem.

 

Fonte: Autoras, 2025.                                                            Fonte: Autoras, 2025.

 

Nas Fig. 13(a) e 13(b) ilustram o protótipo da formação de imagem no espelho convexo, neste protótipo a seta maior representa o objeto, o raio de luz que sai do objeto paralelo ao eixo óptico do espelho, raio de madeira cheio, é refletido passando pelo foco do espelho, traços de madeira pontilhado. O raio de luz que sai do objeto incidindo no vértice fazendo um determinado ângulo θ, no raio de madeira cheio, é refletido do vértice do espelho fazendo o mesmo ângulo θ, representado pelos traços de madeira pontilhados. A imagem é formada pela interseção dos raios refletidos. A Fig. 13(b) ilustra o protótipo da formação de imagem no espelho esférico côncavo, neste protótipo a seta maior representa o objeto. A imagem, representada pela seta menor, é formada pelo encontro dos raios refletidos, a seta menor representa o objeto, como ilustra a Fig. 13(b). Neste caso, a imagem é virtual, isto é,

formada no prolongamento dos raios refletidos, e menor que o objeto.

 

Fig. 13(a) Formação de Imagem no espelho esférico. Fig. 13(b) Protótipo da formação de imagem

 

 

 

Descrição da imagem: Fig.13(a) Ilustração técnica bidimensional em fundo branco representando a formação de imagem em um espelho convexo. À direita do centro, um arco preto com a curvatura voltada para a esquerda representa a face refletora do espelho. Uma linha horizontal preta (eixo principal) atravessa o sistema. À direita do espelho, acima do eixo, uma seta azul vertical aponta para cima, representando o objeto real. Duas linhas vermelhas contínuas partem do topo do objeto em direção ao espelho. Após tocarem a superfície curva, essas linhas divergem. Seus prolongamentos, representados por linhas tracejadas vermelhas, cruzam-se atrás do espelho (lado esquerdo). No ponto de intersecção dessas projeções, surge uma seta azul menor, também apontando para cima, que representa uma imagem virtual, direita e reduzida.

FIg.13(b) Fotografia colorida de um recurso didático tátil-sensorial feito de madeira clara (MDF), disposto sobre um tecido escuro. À direita, uma peça em formato de arco com a curvatura voltada para o centro representa o espelho convexo. Uma linha horizontal cheia retangular atravessa o centro, representando o eixo principal. À direita do arco, uma peça em formato de seta larga aponta para cima, representando o objeto. À esquerda do arco (atrás da superfície refletora), uma seta menor aponta para cima, representando a imagem virtual e reduzida. Linhas de madeira tracejadas representam os raios de luz refletidos e a imagem é formada no cruzamentos deles.

Fonte: Autoras, 2025.                             Fonte: Autoras, 2025


Discussão

 

         Os protótipos destinados à representação tátil-sensorial de fenômenos físicos para as pessoas com DV foram confeccionados a partir de retalhos de MDF, provenientes do descarte da indústria moveleira. A escolha desse material fundamentou-se em sua elevada durabilidade e na ergonomia que oferece ao manuseio tátil.

Embora os materiais como papelão, plástico e acrílico constituam alternativas de baixo custo, a análise comparativa revelou limitações significativas, o papelão, por exemplo, apresenta baixa resistência mecânica e desgaste precoce sob uso contínuo, demandando manutenções frequentes ou substituições integrais. Em contrapartida, o MDF demonstrou robustez frente à manipulação constante, permitindo a reutilização das peças em diversas configurações experimentais sem comprometer a integridade das informações táteis. Os protótipos tátil-sensoriais desenvolvidos nesse trabalho traduzem os fenômenos ópticos para os estudantes não videntes tendo como principal objetivo promover a inclusão desses estudantes no Ensino de Física.

Como desdobramento desta pesquisa, propõe-se a elaboração de uma sequência didática que integrem esses recursos em salas de aula do ensino regular, abrangendo tanto estudantes com DV quanto estudantes videntes. A utilização desses materiais pode potencializar a mediação docente, permitindo que o estudante, assimile conceitos abstratos por meio da exploração tátil multissensorial, superando as limitações das aulas puramente expositivas. Sugere-se, adicionalmente, uma estratégia pedagógica ativa, após a compreensão dos fenômenos, os estudantes podem ser instigados a reconstruir as montagens e diagramas ópticos de forma autônoma consolidando a percepção da formação de imagens e do comprimento da luz.

Outra possibilidade reside na transposição desses protótipos para o formato de jogos táteis, estimulando o desenvolvimento cognitivo e a memória espacial. Considerando que as lacunas na formação docente representem uma barreira significativa na educação inclusiva, a introdução desses recursos lúdicos e acessíveis atua como um facilitador metodológico. Em última análise, o uso dos protótipos em dinâmicas como jogos de memória tátil permite que o estudante com DV mobilize sua percepção sensorial e autonomia, sendo capaz de reconstruir o conhecimento físico sem a dependência contínua do professor regente ou do profissional de atendimento educacional especializado.

Dickman (2014), corrobora essa perspectiva ao desenvolver e aplicar simbologias em Braille destinadas à compreensão de conceitos da óptica geométrica. Os resultados da autora indicam que tais recursos foram classificados pelos discentes como intuitivos e de fácil manipulação, facilitando substancialmente a diferenciação de elementos complexos, como as propriedades de espelhos e a trajetória de raios luminosos. Além disso, as evidências coletadas por meio de entrevistas da referida pesquisa reiteram um cenário crítico, a carência de suporte técnico, a escassez de materiais didáticos adaptados e a insuficiente preparação docente para a educação inclusiva. Nesse contexto, a implementação de símbolos e protótipos táteis consolida-se como uma estratégia imprescindível para viabilizar a autonomia e a inclusão efetiva de estudantes com deficiência visual no ensino de física. Ressalta-se que a utilização do Sistema Braille como ferramenta de aprendizagem não foi o foco central da pesquisa, decisão pautada em dois fatores determinantes. Primeiramente, observa-se a carência de formação específica tanto por parte das pesquisadoras quanto dos docentes que atuam na educação básica, o que poderia configurar em um obstáculo adicional à implementação do recurso em sala de aula.

Em segundo lugar, é fundamental desmistificar a premissa de que a alfabetização em Braille é universal entre pessoas com deficiência visual. Tal grupo apresenta uma pluralidade de perfis, influenciados por condições socioeconômicas e pelo momento da aquisição da deficiência, isto é, no caso de pessoas que perderam a visão na idade adulta e ainda não dominam os códigos.

A escolha metodológica encontra respaldo em Silva e Camargo (2017), que discutem o desconforto e o despreparo docente em relação ao código Braille no ensino de Física. Segundo os autores, a imposição desse sistema sem a devida mediação pode comprometer o letramento científico do estudante, tornando os recursos táteis, como os protótipos em MDF aqui proposto, alternativas mais democráticas e imediatas para a inclusão pedagógica. Analogamente, a escassez de materiais didáticos adaptados constituem um entrave severo ao processo de aprendizagem. Diante desse cenário, a pesquisa privilegiou o processo cognitivo, a comunicação e a percepção tátil como os eixos centrais para o ensino de física voltados aos estudantes com DV.

Em um levantamento recente, da Silva (2022), analisou as tendências no ensino de física inclusivo, com ênfase na óptica geométrica.  Embora a sua pesquisa tenha identificado um crescimento nas publicações entre os anos de 2015 a 2020, o estudo sublinha que a produção acadêmica voltado especificamente para esse público ainda é incipiente. Ao diagnosticar lacunas na área, o autor sugere o desenvolvimento de recursos lúdicos e jogos didáticos como potenciais estratégias para a inclusão. Tais conclusões ratificam a pertinência deste trabalho, que propõe protótipos tátil-sensoriais capazes de preencher essas lacunas pedagógicas e promover o letramento científico em física.

 

Conclusão

 

Em síntese, embora novas metodologias e práticas pedagógicas busquem a inclusão de pessoas com deficiência visual no ensino de física, a literatura ainda apresenta lacunas substanciais. Durante o levantamento realizado, constatou-se uma predominância de revisões bibliográficas em detrimento de propostas práticas e adaptações aplicáveis ao cotidiano da sala de aula para estudantes cegos ou com baixa visão.

Essa escassez de estudos reflete e, simultaneamente, agrava o despreparo docente, evidenciando falhas tanto na formação inicial quanto na continuada. Somam-se a esse cenário a limitação de recursos financeiros e a ausência de incentivos institucionais, fatores que criam obstáculos referentes a efetiva inclusão escolar. Diante desse panorama, o presente trabalho justifica-se ao propor recursos didáticos de baixo custo e fácil reprodutibilidade, oferecendo alternativas viáveis para mitigar a carência de materiais acessíveis no ensino de óptica. Para que um futuro docente identifique os desafios inerentes ao ensino de estudantes com DV, é imperativo que sua formação comtemple as singularidades do público, respeitando-os enquanto pessoas. Reconhecer a heterogeneidade dentro de uma mesma deficiência, que considere os diferentes graus de acuidade visual e as características singulares de cada estudante, é premissa básica para a construção de práticas pedagógicas que atendam às necessidades psicobiológicas dos estudantes.

Portanto, diferenciar a pluralidade dentro da deficiência, é um dos primeiros passos para um ensino aprendizagem de qualidade. Ao alinhar a metodologia de ensino às demandas específicas dos estudantes, o professor deixa de aplicar uma pedagogia genérica e passa a operar sob a lógica da equidade, assegurando que os objetivos educacionais sejam efetivamente alcançados por todos os sujeitos.

Na licenciatura, a premissa fundamental reside na democratização do saber científico, especialmente nas Ciências da Natureza, cujas leis regem o cotidiano. Embora novas estratégias de acessibilidade sejam implementadas no Ensino Médio, observa-se que muitos estudantes com DV concluem a educação básica com defasagens conceituais. Frequentemente, esse descompasso decorre de uma visão limitada no docente, que foca no obstáculo em detrimento das potencialidades do discente. Garantir condições de equidade e tratar o estudante com deficiência com a mesma expectativa de êxito dedicada aos demais é o primeiro passo para uma inclusão que transcenda o ambiente escolar e alcance a esfera social. Sob o aspecto teórico-experimental, o processo de montagem evidenciou que algumas peças podem apresentar uma espessura menor para melhor representar os raios incidentes e refletidos. Verificou-se que a utilização de peças com espessuras menores para representar raios incidentes e refletidos favorece a distinção tátil e o rigor conceitual dos fenômenos. Em última análise, a introdução da comunicação tátil-sensorial em salas de aula regulares não beneficia apenas o estudante com DV, mas enriquece a experiência de aprendizagem dos estudantes videntes, estabelecendo um ambiental favorável à aprendizagem com significados e ao desenho universal.

 

Referências

 

Ayres, A. J. (1989). Sensory integration and praxis tests (SIPT). Los Angeles, CA: Western Psychological Services.

 

BAUMAN, Z. Ética pós moderna. 2. Ed. Madrid: Siglo XXI de Espana Editores, 2006.

 

Baumel, R.C.R (2003). Formação de Professores: algumas reflexões. Em: Ribeiro, M. L. S. e Baumel, R. C. R. (Org.), Educação Especial: Do querer ao fazer. (p. 27-40). São Paulo: Avercamp.

 

 

Brasil. Lei nº 9.394, de 20 de dezembro de 1996. Estabelece as diretrizes e bases da educação nacional. Diário Oficial da União, Brasília, DF, 23 dez. 1996.

 

 

Brasil. Lei nº 10.098, de 19 de dezembro de 2000. Estabelece normas gerais e critérios básicos para a promoção da acessibilidade das pessoas portadoras de deficiência ou com mobilidade reduzida, e dá outras providências. Diário Oficial da União, Brasília, DF, 20 dez. 2000.

 

Brasil. Lei nº 10.753, de 30 de outubro de 2003. Institui a Política Nacional do Livro. Diário Oficial da União, Brasília, DF, 31 out. 2003.

 

Brasil. Ministério da Educação. Secretaria de Educação Especial. Política Nacional de Educação Especial na Perspectiva da Educação Inclusiva. Brasília: MEC/SEESP, 2008.

 

 

Camargo, E.P. de Ensino de óptica para alunos cegos: possibilidades. Curitiba: Editora CRV, 2011.

 

 

Camargo, E.P. Diversidade sensorial no processo ensino/aprendizagem de física: questão apenas de inclusão de alunos com necessidades educacionais especiais? Anais: XIII EPEF, Foz Do Iguaçu, 2011.

 

 

Camargo, E.P. O Perceber e o Não Perceber: algumas reflexões acerca do que conhecemos por meio de diferentes formas de percepção. In: MASINI,

E.F.S. et. Al. Perceber, Raiz do Conhecimento. São Paulo: Vetor, 2012b.

 

 

Camargo, E. D., Nardi, R., Maciel Filho, P. R. P, & Almeida, D. D. (2008). Como ensinar óptica para alunos cegos e com baixa visão. Física na escola, 9(1), 20-25.

 

 

Cruz, v. S.; rosa, P. I. Recurso tecnológico multissensorial para construção de gráficos por alunos cegos. REVISTA EDUCAÇÃO ESPECIAL, v. 37, p. 01,2024.

 

 

Da silva, G. X., Oliveira, Uri, and Buffon, Alessandra Daniela. O ensino de óptica geométrica para pessoas cegas ou com deficiência visual: uma revisão bibliográfica. Revista Valore 7 (2022):7007.

 

Del rio, v. Introdução ao desenho urbano no processo                                     de planejamento. Um. Ed. São Paulo: PINE, 1990.

Denzin, N. K; Lincoln, I. O planejamento da pesquisa qualitativa: teorias  abordagens. Porto Alegre: Artmed, 2006.

 

Dickman, A. G.; Pertence, M. L. B.. Símbolos táteis para o ensino de óptica geométrica a estudantes com deficiência

VisuaL. Benjamin Constant 30.8 (2024):1-22.

 

 

Ferreira, Ângelo Mendes et. al. Formação continuada para professores na educação especial e inclusiva: um caminho para equidade na aprendizagem. Revista Foco, v. 17, n.7, p. e5478-e5478, 2024.

 

 

IBGE – instituto brasileiro de geografia e estatística. Censo Brasileirode 2010. Rio de Janeiro: IBGE, 2012.

 

IBGE – Instituto Brasileiro De Geografia E Estatística. Censo Brasileiro de 2023.

Rio de Janeiro: IBGE, 2025.

 

Lindstrom, M. (2007). Brandsense: A Marca Multissensorial. São Paulo: Artmed.

 

Moreira, F. D. S. Programa de comunicação alternativa tátil: comunicação por meio de conexões táteis. Revista Teias, Rio de Janeiro, v. 22, n. 66, p. 309-324, 2021. Disponível em https://www.epublicacoes.uerj.br/index.php/revistateias/article/view/52640/38769. Acesso em: 29 de dez de 2025.

 

Moreira, L. C. A universidade e o aluno com necessidades educativas especiais: reflexões e proposições. Em M. L. S. Ribeiro e R. C. R. Baumel (Org), Educação Especial - Do querer ao fazer (pp. 81-93). São Paulo. Avercamp.

 

Ochaita, E.; Rosa, A. Percepção, ação e conhecimento nas crianças cegas. In: COLL, C.; PALÁCIOS, J.; MASCHESI, A. (Org.). Desenvolvimento psicológico e educação: necessidades educativas especiais e aprendizagem escolar. Porto Alegre: Artes Médicas, 1995. p.183-197.

 

 

OMS. Organização Mundial de Saúde. Relatório Mundial de Violência e Saúde. Genebra: OMS, 2002.

 

 

Piaget, J. Para onde vai a educação, Lisboa: Livros Horizonte, 1978. SKINNER, B.

F. Verbal behavior New Jersey: Prentice-Hall, 1957.

 

Tardif, M. E C. Lessard (2005). O trabalho docente: elementos para uma teoria da docência como profissão de interações humanas (Trad. João Batista Kreuch) 2ª Ed. Petrópolis: Vozes.

 

Veraszto, E. Vi., et. Al. Inclusão escolar e formação de professores: análise de propostas de ensino de óptica geométrica para alunos deficientes visuais. Simpósio Nacional deEnsino de Física 23 (2019).

 

Vieira, M. M. F.; Zouain, D. M. Pesquisa qualitativa em administração: teoria e

prática. Rio de Janeiro: Editora FGV, 2005.

 

Vygotsky, L. S. A construção do pensamento e da linguagem. São Paulo: Martins Fontes, 2001.

 

Vygotsky, L. S. A formação social da mente. 3 ed. São Paulo: Martins Fontes, 2001.

 

 

 

              This work is licensed under a Creative Commons Attribution-Non Commercial 4.0 International (CC BY-NC 4.0)