Universidade Federal de Santa Maria

Ci. e nat., Santa Maria, V. 42, Special Edition, e14, 2020

DOI: http://dx.doi.org/10.5902/2179460X40488

Received: 10/10/2019 Accepted: 10/10/2019

 

by-nc-sa

 


Special Edition

 

 

Sistema de avaliação e determinação de vida útil de baterias

 

System of assessment and determination of battery life

 

 

Fernando Siqueira SchererI

Camila do Santos TorresII

António Manoel Santos Spencer AndradeIII

 

I Universidade Federal de Santa Maria Campus Cachoeira do Sul, Cachoeira do Sul, Brasil - Fernando.scherer96@hotmail.com

II Universidade Federal de Santa Maria Campus Cachoeira do Sul, Cachoeira do Sul, Brasil - camila.torres@ufsm.br

III Universidade Federal de Santa Maria Campus Cachoeira do Sul, Cachoeira do Sul, Brasil - antoniom.spencer@gmail.com

 

Resumo

A tecnologia se enraizou no modo de viver da sociedade e seu consumo é cada vez maior, influenciando o avanço tecnológico, um exemplo deste crescente são os aparelhos celulares que segundo os dados da ANATEL, no Brasil existem mais de 228,9 milhões em uso. É evidente os benefícios que o avanço tecnológico vem proporcionando para sociedade, entretanto vale ressaltar que os eletrônicos possuem subsncias tóxicas ao meio ambiente, como o chumbo, níquel, cádmio entre outras que se forem incorretamente descartadas podem contaminar os solos até mesmo atingir os lenções freáticos provocando assim a contaminação da água e comprometendo o abastecimento da rego, estes fatos realçam a preocupação ambiental, pois se torna necessário adotar medidas defronte aos danos ambientais. Diante dessa perspectiva o presente trabalho tem como objetivo analisar a vida útil das baterias de aparelhos descartados, frequentemente os aparelhos são inutilizados e sua bateria também é descartada, mesmo o tendo atingido completamente seu tempo de vida útil. Para encontrar a capacidade atual da bateria, é drenada a corrente da bateria e multiplicada pelo tempo de avaliação, caso o resultado da capacidade atual seja menor que 80% comparada à capacidade nominal da bateria, conclui -se que está degradada.

Palavras-chave: Baterias; Capacidade; Vida útil

 

Abstract

Technology is rooted in the way of life of society and its consumption is increasing, influencing the technological advance, an example of this growing are the mobile phones that according to ANATEL data, in Brazil there are over 228.9 million in use. It is evident the benefits that the technological advance has been providing to society, however it is noteworthy that the electronics have substances toxic to the environment, such a s lead, nickel, cadmium and others that if incorrectly discarded can contaminate the soil even reach the groundwater. thus causing water contamination and compromising the supply of the region, these facts highlight the environmental concern, because it is necessary to adopt measures in front of the environmental damages. Given this perspective, the present work aims to analyze the battery life of discarded devices, often the devices are discarded and their battery is also discarded, even if it has not completely reached its useful life. To find the current capacity of the battery, the battery current is drained and multiplied by the evaluation time. If the result of the current capacity is less than 80% compared to the nominal battery capacity, it is concluded that it is degraded.

Keywords: Renewable load; Batteries; Lifespan

 

1 Introdução

Com o acelerado progresso tecnológico é lançado diariamente no mercado um produto novo, com o objetivo de proporcionar melhores condições e conforto ao usuário. Trazendo consigo o descarte de tecnologias obsoletas ou defeituosas.

A partir dos anos 80, surgiu no mercado a necessidade de desenvolver e ser estudados as baterias e pilhas portáteis. As primeiras a serem desenvolvidas foram as baterias de níquel cádmio (NiCd) e consequentemente de níquel - hidreto metálico (NiMH) que a partir dos anos 90 começaram a perder força. A chegada das baterias modernas de Lítio - íons e lítio-íons-polímero sanou vários defeitos que as anteriores possuíam como a necessidade de manutenção e utilização de substâncias tóxicas. Além de apresentar longos ciclos de v ida e ser extremamente leves, permitindo que sejam projetadas para terem massa e tamanhos reduzidos (BUSNARDO et al. 2007).

Atualmente são utilizadas na produção de diversos equipamentos eletnicos como celulares e Notebook, em um mercado que não parou de expandir. Segundo dados da ANATEL (ANATEL, 2019) no Brasil existem mais de 228,9 milhões de aparelhos celulares em uso. A utilização de dispositivos móveis tem aumentado significativamente devido, principalmente, à proliferação no acesso à tecnologia sem fio (SCHNEIDER, et al. 2010), essa aceleração tecnológica trouxe consigo alguns graves problemas, como o aumento do lixo produzido. Segundo o relatório da (Global E-Waste Monitor,2017) “o Brasil é o maior produtor de lixo da América Latina e o segundo de todo o continente americano, produzindo 1.5 milhões de toneladas e ficando ats apenas dos Estados Unidos (6.3 milhões de toneladas). Estima -se que cada brasileiro gera 7,4kg de lixo eletnico por ano.”), vale ressaltar que a bateria é um equipamento com altos índices de substancias tóxicas em sua composição, portanto é objeto de análise neste trabalho.

Frente a estas perspectivas o presente trabalho tem como intuito apresentar uma proposta de avalião e determinação da vida útil de baterias, baseado em sua capacidade, visando a diminuição do descarte de baterias que ainda podem ser utilizadas. Para isso, o artigo está organizado da seguinte forma: Primeiramente é realizado a revisão bibliogfica sobre os fundamentos que compõem as baterias e quais estão em circulação atualmente, consequentemente no desenvolvimento se propôs o sistema de avaliação.

 

2 Baterias e suas características

De acordo com (DRESSCH, 2010) Bateria é dispositivo que transforma a energia química armazenada nos materiais ativos em energia elétrica, através de uma reação eletroquímica de oxidação -redução (redox). No caso das baterias recarregáveis a recarga ocorre pelo processo inverso.

As baterias possuem duas propriedades elétricas importantes, a tensão que é medida em Volt s (V), e a capacidade medida em (Ah), realizando o produto dessas duas grandezas obtém -se a quantidade de energia armazenada na mesma (Wh). No processo de carga e descarga das baterias monitora -se os níveis de tensão, se o mesmo não for efetuado corretamente pode comprometer a vida útil da bateria. Inicialmente no processo de carga é observada uma tensão alta denominado como estado de equalização. Neste estado são nivelados as cargas e os elementos internos do acumulador, após a tensão decresce para o estado de flutuação, que é geralmente quase constante, no estado de flutuação objetivando compensar as correntes de fuga e a autodescarga, é onde se mantém a bateria carregando por um maior tempo, tendo como intuito preservar sua vida útil. O estado descarregado da bateria contempla a menor tensão suportada, vale ressaltar que no estado descarregado monitora -se o nível mínimo de tensão, baixando deste nível a mesma pode ser inutilizada.


Em geral, as baterias dos aparelhos celulares possuem uma capacidade de 37 00 mAH teoricamente, isso significa que caso seja drenado 3.7 A, em 1 hora ocorre uma descarga completa dessa bateria. Pom essa representão só é aceita teoricamente, pois na ptica geralmente a corrente de descarga não é constante no tempo, podendo influenciar diretamente no tempo de vida da bateria. O principal fator que influencia a capacidade da bateria é o processo de autodescarga da placa positiva (SCHUCH, et al., 2012).

Para melhor compreensão, a seguir são definidos alguns parâmetros importantes no entendimento das baterias:

Célula: Consiste em três elementos: Anodo, catodo e eletlito.

 Anodo é o componente que fornece elétrons para o circuito externo e durante a reação eletroquímica é oxidado.

 O catodo aceita elétrons do circuito externo e durante a reação eletroquímica é reduzido.

 Eletlito fornece o meio de transporte para os elétrons e íons.

Bateria: mencionados como acumuladores ou monoblocos, pode ser de uma simples célula ou de várias combinações de células, podendo ser em série ou paralelo, para se obter a tensão e capacidade requerida.

Tensão nas baterias: Tensão gerada por uma bateria é diretamente proporcional à densidade do eletlito presente na reação.

Temperatura: com o aumento da temperatura a densidade do eletlito é diminuída provocando o aumento da tensão na bateria, e também pode acarretar na destruição das placas e diminuir a vida útil da mesma.

Capacidade: a energia acumulada numa bateria é especificada através da sua capacidade declarada. Esta capacidade, que é o produto da corrente de descarga vezes o tempo de descarga, quando medida experimentalmente, depende da corrente utilizada, de qual a tensão final de descarga permitida e da temperatura em que foi realizado o teste (Wilson, Marcos, 2007).

Auto Descarga: Resulta de correntes internas nas baterias, que ocasionam a perda de carga ainda não utilizadas.

 Vida Útil: A vida útil de uma bateria é definida como sendo o período durante o qual ela consegue fornecer, no mínimo, 80% de sua capacidade nominal.

 

3 Baterias no mercado de trabalho

Atualmente no mercado de trabalho encontra-se uma vasta gama de baterias, todavia para este projeto foram analisadas as mais utilizadas, sendo essas as de quel Cádmio (NiCd), Níquel Hidreto metálico (NiMH), Lítio -Íons e Lítio-Íons-Polímero.

A bateria de níquel cádmio tem o maior tempo de uso em mercado, algumas vantagens dessa bateria é sua tecnologia madura e baixo custo. Em contrapartida possui substâncias nocivas ao meio ambiente, como o níquel e cádmio. Desta maneira não pode ser descartada incorretamente, por esse motivo, e com o amadurecimento da perspectiva toxicológica, a mesma entrou em um processo de desuso.

Com a inutilização da bateria de NiCd, surgiu a bateria de NiMH tendo maior densidade de energia, pom com um ciclo de vida inferior, as principais aplicações dessas baterias eram os telefones celulares, hoje em dia não são mais utilizadas para essa finalidade devido ao fenômeno de formação de cristais nas células da bateria, que obrigava o usuário a descarregar e recarregar completamente a bateria.

Nos dias atuais a bateria de Lítio-íon é encontrada com maior frequência, estando presente em grandes empresas de aparelhos celulares, por possuir alta densidade de energia proveniente do material utilizado, lítio. Isto é, tem uma boa relão entre quantidade de energia contida em um volume, provocando assim a diminuição do tamanho das baterias, além do fato de dispor uma menor quantidade de substâncias tóxicas, contudo apesar do lítio ter provocado esse avanço, o mesmo é considerado um material altamente reativo a mesmo ao oxigênio, assim uma de suas desvantagens é a utilização de circuitos de segurança que delimitam a corrente de carga e descarga.

A bateria de Lítio-Íon-Pomero surgiu no mercado recentemente, retendo uma química semelhante à de Li-íon em termos de densidade de energia. Todavia traz alguns aperfeiçoamentos em relação à anterior, pode ser fabricada em uma geometria muito fina, isso se deve ao pomero que é uma camada fina que separa os eletrodos, geralmente é embebido em gel para que ocorra com maior facilidade a locomoção dos Íons. É bastante utilizada em aparelhos celulares.

 

Tabela 1 Características das baterias.

Características

quel cádmio

quel Metal Hidreto

Lítio-Íon

Lítio-Íon-Pomero

Densidade de

Energia (

 

45-80

 

60-120

 

110-200

 

100-160

Ciclo de vida

média

 

1500

 

1500

 

700

 

300

Tensão na

célula

 

1.2

 

1.2

 

3.6

 

3.7

Temperatura

de operação (°C)

 

-40 a 60

 

-20 a 60

 

-20 a 60

 

-20 a 60

Manutenção

30 a 60

60 a 90

Não precisa

Não precisa

Usadas

comercialmente desde:

 

1950

 

1990

 

1991

 

1999

Capacidade

média encontrada

(mAh)

 

700 a 5000

 

500 a 3000

 

2200 a 5000

 

2200 a 5000

Auto-

Descarga no primeiro mês

 

20%

 

30%

 

10%

 

10%

Corrente de

carga de pico (C)

 

20

 

5

 

2

 

2

Corrente de

carga padrão ( C)

 

1

 

0.5

 

1

 

1

 

4 Sistema proposto e resultados de simulação

Com o amadurecimento das tecnologias de pilhas e baterias portáteis, houve a necessidade de se desenvolverem métodos de verificação do estado de carga das baterias, vários desses processos online, contudo esse trabalho abordou o tema com uma proposta Off-line.

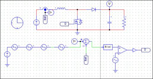
Ao longo desse trabalho ressaltou-se a imporncia da redução dos descartes inapropriados de aparelhos eletnicos, para tal finalidade é proposto o sistema presente na figura 2.

 

Figura 1 Sistema proposto

 

A corrente é drenada diretamente da bateria, entrando no conversor Boost, que foi escolhido por apresentar em sua entrada a fonte de corrente. Assim, possibilitando a partir da razão cíclica controlar a porcentagem de corrente que se drena no processo de descarga da bateria e conjuntamente medir tempo do processo. No computador tem-se a possibilidade de visualizar a relação do produto entre corrente e tempo (Ah). Além disso, é possível configurar o tipo de bateria que vai ser avaliada, a corrente desejada para ser drenada desta bateria e por fim salvar os dados obtidos.

Para as primeiras avaliações, o conversor Boost foi simulado no Software PSIM®, utilizando os pametros dados na Tabela 2

 

Tabela 2 Componentes do BOOST utilizado

Componentes Utilizados

Especificações

Tensão de entrada (volts)

7.5

Indutância (H)

5.23E-04

Capacitância (F)

6.25E-06

Resisncia (Ω)

30

Diodo Ideal

0

 

Para verificar o comportamento da planta foi simulado o conversor com variações em sua razão cíclica

 

Figura 2 Circuito do conversor Boost e planta IL(s)/d(s) simulado no Psim

 

Figura 3 Variações na corrente de referência

 

A Simulação relaciona a corrente de referência e a corrente da bateria, a corrente de referência foi obtida a partir da planta do conversor Boost. Desta forma para validar o funcionamento do conversor, variou -se a corrente da bateria, constatando que tanto o circuito simulado como a planta se mantiveram estáveis, pois a corrente de referência após cada variação acompanhou a mudança, validando o funcionamento do sistema.

Por fim, para encontrar a capacidade atual da bateria, essa corrente drenada é multiplicada pelo tempo de avaliação, caso o resultado da capacidade atual seja menor que 80% comparada à capacidade nominal da bateria, conclui-se que está degradada. E consequentemente ocorre o descarte adequado para a mesma ou a reutilização.

 

5 Conclusões

Ao decorrer do trabalho ficou evidente que nos dias atuais a sociedade convive com o dilema relacionando o avanço acelerado da tecnologia e o meio ambiente. rios aparelhos celulares são descartados proveniente de problemas nos Softwares e juntamente com o aparelho sua bateria tamm é inutilizada.

Entendendo o problema, buscou-se fazer uma revisão primeiramente dos conceitos fundamentais das baterias e quais os tipos de baterias que podia-se encontrar em circulação. Notou-se que muitos dos métodos utilizados para a obtenção da vida útil das baterias, eram medindo parâmetros e obtendo matematicamente o estado atual da bateria, em sua grande maioria online.

Desta forma, se viu a necessidade de desenvolver um sistema de fácil entendimento e off-line. O mesmo foi apresentado nas secções anteriores, e conclui-se que pode ser implementado e aplicado com sucesso.

 

Agradecimentos

Este projeto foi financiado por parte do CNPq (processo 425155/2018-8) e Bolsa de Iniciação cientifica PIBIC- ENGENHARIAS-2019.

 

Referências

ANATEL (Agência Nacional de Telecomunicações). Citação de referências e documentos eletnicos. Disponível em: http:// www.anatel.gov.br/Portal. Acesso em: abril de 2019.

BUSNARDO, N. G.; PAULINO, J. F.; AFONSO, J. C. Recuperação de Cobalto e de lítio de baterias íon-lítio usadas. Química Nova, Rio de Janeiro, v.30, n.4, 995-1000, 2007.

Catálogo cnico Baterias Tudor”, 2010.

DRESCH, RODOLFO DE FREITAS VALLE; LOUREIRO, LUIZ TIARAJÚ DOS REIS. Método de análise do estado de carga restante de baterias de celulares. Porto Alegre, 2010; 53(15-16).

Global E-waste Monitor 2017. Citação de referências e documentos eletnicos. Disponível em: https://www.itu.int/en/ITU- D/Climate-Change/Pages/Global-E-waste-Monitor-2017.aspx. Acesso em: julho de 2019.

IBGE (Instituto Brasileiro de Geografia e Estatística). Citação de referência e documentos eletnicos. Disponível em: https://ww2.ibge.gov.br/home/estatistica/populacao/condicaodevida/pnsb/lixo_coletado/lixo_coletado110.shtm. Acesso em: julho de 2019.

MAWAKDIYE, Alberto (2007) Meio Ambiente - Poluição eletnica. Revista da Instria, 129 (7), p. 50-53, jun. 2007.

Norma Brasileira Acumulador de Chumbo-Ácido Estacionário Regulado por Válvula Método de Ensaio”, ABNT NBR 14205, Segunda Edição, 2011.

PASCOE, P.E.; ANBUKY, A.H. Estimation of VRLA Battery Capacity Using the Analysis of the “Coup de Fouet” Region. Proceedings of the 21 International Telecommunications Energy Conference (INTELEC). 1999.

RICE AS, FARQUHAR-SMITH WP, BRIDGES D, BROOKS JW. Canabinoids and pain. In: Dostorovsky JO, Carr DB, Koltzenburg M, editors. Proceedings of the 10th World Congress on Pain; 2002 Aug 17-22; San Diego, CA. Seattle (WA): IASP Press; c2003. p. 437-68.