Universidade Federal de Santa Maria

Ci. e Nat., Santa Maria v.42, Special Edition: 40 anos, e48, 2020

DOI:10.5902/2179460X37562

ISSN 2179-460X

Received 01/04/19   Accepted: 06/12/18  Published: 02/10/20

 

 

40 years - anniversary

 

Estudos de padrões de clusters surgidos emu ma dinâmica de perseguição e fuga

 

Study of patterns of emerging clusters in a dynamic of chase and escape

 

Pedro Henrique Fernandes LoboI

Suzielli Martins MendonçaI

Matheus Jatkoske LazoI

Evandro ArashiroI

 

I Universidade Federal do rio Grande, Instituto de Matemática, Estatística e Física, rio Grande, RS, Brasil. E-mail: lobophf@gmail.com.

 

 

RESUMO

Foi desenvolvido um modelo estocástico baseado em agentes, com o objetivo de estudar a movimentação e a formação de clusters em sistemas composto por presas e predadores. Uma rede virtual discretizada foi montada, onde se movimentam dois tipos de agentes, sendo que um deles se locomove como presa e é programado para se afastar do segundo tipo, que se comporta como predador. Nesse modelo, como o interesse principal foi estudar os padrões formados pela dinâmica de perseguição, as proporções destes agentes são mantidas fixas em cada simulação. As regras de movimentação são baseadas em uma caminhada aleatória assimétrica, que faz com que os dois tipos de agentes, com seus respectivos comportamentos, executem um movimento browniano quando muito afastados. Porém a dinâmica de perseguição começa a ficar mais intensa quando estes dois se aproximam. Para analisar as condições nas quais os clusters emergem, foram variadas as concentrações dos dois tipos de agentes e um parâmetro σ, que atua como um mediador, amplificando ou atenuando as "forças"de atração/repulsão entre os indivíduos. Foram realizadas simulações que revelaram padrões de movimentação de agentes nicialmente posicionados de forma aleatória na rede, assim como a contagem do número médio de clusters ao longo do tempo.

Palavras-chaves: Modelo baseado em agentes, Dinâmica estocástica, Clusters emergentes

ABSTRACT

An agent-based stochastic model was developed with the objective of studying the movement and formation of clusters in systems composed of prey and predators. A discrete virtual network was created, witch two types of agents can move in, one of them moving like prey and it is programmed to move away from the second type, which behaves like a predator. In this model, as the main interest was to study the patterns formed by the dynamics of persecution, the proportions of these agents are kept fixed in each simulation. The rules of movement are based on an asymmetric random walk, which causes the two types of agents, with their respective behaviors, to perform a Brownian motion when far apart. However, the dynamics of persecution begin to get more intense as these two approaches. To analyze the conditions in which the clusters emerge, the concentrations of the two types of agents were varied and a parameter σ, acting like a mediator, amplifying or attenuating the "forces" of attraction/repulsion between the individuals. The simulations revealed patterns of randomly positioned agents in the network, as well as the counting of the average number of clusters over time.

Keywords: Model based on agents, Stochastic dynamics, Emerging clusters

 

 

 

1 INTRODUÇÃO

O modelo de Lotka-Volterra clássico (Lotka,1926; Volterra,1990), também conhecido como modelo presa-predador, foi o primeiro a descrever matematicamente como a população de presas e predadores variam com o passar do tempo. Ele consiste em duas equações diferenciais ordinárias acopladas para a densidade de presas e predadores, e trata-se de uma analogia às leis de ação das massas (Schnakenberg, 1977). No entanto, este modelo não leva em consideração, pelo menos de forma explicita, a estrutura espacial do ambiente onde as espécies coexistem (Arashiro et al., 2008). Portanto, quando é de interesse saber detalhes da movimentação e a disposição espacial das espécies, devemos abordar o tema de outra forma, e uma alternativa corriqueira, é através de modelos baseados em agentes (MBAs).

Os MBAs são uma classe de modelos computacionais utilizados para simular ações, comportamentos e interações entre indivíduos ou grupos, com o objetivo de explorar o impacto dos agentes no sistema quando visto como um todo (Clarke, 2014). Além disto, eles têm aplicações em áreas interdisciplinares que envolvem estudos de comportamento organizacional (Secchi, 2015), comportamento do consumidor (Garifullin et al., 2007), tráfego de veículos (Huynh et al., 2014), evacuação (Kirchner e Schadschneider, 2002) e epidemias (Perez e Dragicevic, 2009). Na biologia eles são empregados também para descrever distribuições espaciais de indivíduos presentes em um ecossistema (Lourenço et al. (no prelo)), com a adição inclusive de uma dinâmica populacional (Satulovsky e Tomé, 1994; Keesen et al., 2017; Ruziska et al., 2018; Argolo et al., 2016; Boccara et al., 1994).

Motivados também por aplicações na área da ecologia e inspirados por comportamentos de bando que observamos em grandes grupos de animais como os gnus, por exemplo, propomos um modelo baseado em agentes (MBA) com o objetivo principal de estudar efeitos que advém da dinâmica de perseguição e fuga que ocorrem entre predadores e presas. No entanto, salientamos que neste trabalho embora tenhamos nos inspirado no modelo de Lotka-Volterra, não se trata de um modelo presa-predador, uma vez que o objetivo aqui é estudar efeitos de bandos, e este não considera morte e nascimento de nenhum indivíduo de ambos os tipos. Além disto, por uma questão de simplificação, ao contrário do modelo clássico, que é determinístico, abordamos o problema fundamentado em princípios estocásticos. Isto é oportuno para compensar eventuais variedades internas do sistema, como diferenças entre os indivíduos ou mesmo no ambiente, típicas de sistemas complexos. Isto garante uma evolução única de uma mesma rede para cada número pseudo-aleatório fornecido como entrada.

2 INK Distribution

2.1 Modelos baseados em agentes

Seria conveniente neste momento definir agentes antes de aplicarmos ao nosso propósito, mas infelizmente, apesar do seu uso comum, não existe uma versão precisa e universalmente aceita. Liang Chen (Chen, 2012) faz algumas comparações entre diferentes definições encontradas na literatura, em seguida, argumenta que existem duas características de agentes que são acordados por pessoas de área afins: autonomia e habilidade social. Isto os tornam capazes de se comportar de forma independente e com flexibilidade para reagir ao ambiente e interagir com outros indivíduos.

Isto significa que na prática, podemos interpretar agentes como indivíduos autônomos inseridos em um ambiente, capazes de interagir com os demais e que executam um conjunto de regras para os quais foram projetados. Em ambiente de simulação computacional por exemplo, os agentes em seus respectivos ambientes podem representar veículos nas estradas, moradores em um prédio ou mesmo vírus em seus hospedeiros.

2.2 A rede

Para que possamos utilizar o computador como ferramenta de trabalho, devemos realizar algumas adaptações necessárias da realidade a ser simulada. A primeira delas é propormos uma discretização no espaço e tempo. Isto é realizado ao inserirmos os agentes em uma rede bidimensional, composta por uma quantidade finita de células iguais, por onde se locomovem "saltando" de uma célula a outra em intervalos iguais de tempo.

Existem várias maneiras de elaborar a rede, e para nosso propósito, utilizaremos uma das mais simples e comuns. Ela possui formato retangular, construída com células quadradas e admite condições periódicas de contorno nas bordas. Isto significa que a superior se comunica com a inferior, assim como as laterais esquerda e direita se conectam. Ou seja, podemos representar esta rede como a superfície de um toroide.

Além disso, o deslocamento é baseado na geometria do táxi, isto é, o agente só pode migrar de uma célula central para uma das a células vizinhas ao norte, sul, leste ou oeste. Em outras palavras, este tipo configuração admite movimentação somente sobre a vizinhança de Neumann de intervalo .

Figura 1 - Algumas células destacadas em laranja com suas respectivas vizinhanças de Neumann em diversas cores. Esta rede considera condições periódicas de contorno nas bordas

Como nosso modelo opera com uma grande quantidade de agentes, é necessário inserirmos uma origem do sistema de coordenadas global para mapearmos a rede posteriormente. Sendo assim, iremos etiquetar as células por suas posições genericamente representadas pelo par (i; j). A escolha da célula origem, assim como a sequência numérica que representam os eixos de coordenadas são arbitrários, desde que i e j sejam valores discretizados em intervalos regulares. Por conveniência trabalharemos com a representação matricial. Isto é: i aumenta de cima para baixo, enquanto j cresce da esquerda para a direita, assumindo valores inteiros  e .

2.3 Os agentes

Embora todo organismo vivo possa ser único quando o examinamos em níveis de detalhamento mais elevados (Elsasser, 1981), simplificaremos ao considerarmos que todos os indivíduos de uma mesma classe são indistinguíveis. Este procedimento é frequentemente observado em MBAs que lidam com "agentes biológicos simulados". Deste modo, é denominado então como x-agente quando a intenção é fazer referência aos membros das duas únicas classes presentes neste projeto. Entretanto, quando for conveniente fazer menção a presas e predadores de maneira específica, aqui denotados por H e P respectivamente, substituiremos estes em alguns índices representados genericamente pelo referido x.

Esta distinção é necessária porque os membros de cada uma dessas classes se comportam de maneiras diferentes ao se movimentarem. Isto porque, embora sejam semelhantes, compartilham dois dos três objetivos explicitados a seguir:

Classe predador (P):

i. Procuram se aproximar das presas.

ii. Não migram para células ocupadas.

iii. Procuram se manter em movimento.

Classe presa (H):

i. Procuram se afastar dos predadores.

ii. Não migram para células ocupadas.

iii. Procuram se manter em movimento.

 

2.4 O campo e a movimentação

O conjunto formado por cada classe de agentes produzem separadamente dois campos escalares, genericamente chamados de  e é determinado através da equação (1):

(1)

onde:

(2)

A equação (1) nada mais é do que um somatório sobre gaussianas

bidimensionais com desvio padrão σ, elaborados na geometria do táxi. O numerador no argumento da exponencial corresponde ao quadrado da distância de Manhattan, calculado entre uma célula de coordenada (i; j) e um k -ésimo x-agente situado em (). Note que  e  explicitados em (2), tratam-se de distâncias ao longo dos eixos i e j, adaptadas para rede  com periodicidade nas bordas. Além do mais, embora estes estados  sejam capazes de mapear a rede inteira, é necessário calcular apenas os valores correspondentes a vizinhança imediata, que são as quatro posições para as quais os agentes efetivamente possuem uma probabilidade de se deslocarem. Por isso é conveniente isolar tais estados de células em uma tuple

Este campo  produzido é proposto desta forma para mapear gradientes das "zonas de ameaça e de predação " associadas aos agentes, que são na prática, difíceis de determinar e são responsáveis por orientá-los durante a dinâmica de perseguição. Por isto, o termo σ é flexível, para fazermos ajustes em cada caso. Já o somatório é inserido porque os animais agrupados podem ser mais facilmente percebidos pelos seus "inimigos", tornando o campo mais intenso em locais mais concentrados

Figura 2 - Campo CH gerado por 5 presas (pontos brancos) em (a) e CP produzidos por 3 predadores (pontos pretos) em (b). Em ambos os casos eles foram obtidos através da equação (1), sendo que os locais mais escuros e mais claros representam os maiores e menores valores dos campos, respectivamente

Para promover o deslocamento dos agentes na rede, procuramos criar regras baseadas no primeiro objetivo das duas classes. Isto é, do ponto de vista dos predadores, que procuram perseguir as presas, calculamos a probabilidade  de um agente migrar para cada uma das n-células da sua vizinhança ortogonal, tomando uma relação de proporção direta a . No caso das presas, como elas tendem a se afastar dos predadores, estabelecemos a probabilidade  por uma relação de proporção inversa a .

É necessário considerar também que dois ou mais indivíduos, devido ao segundo objetivo, não podem coexistir no mesmo espaço no mesmo tempo. Além disso, como todos eles são atualizados simultaneamente, se uma célula fica vaga, nenhum outro poderá ocupá-la a menos que demais agentes, quando possível, já tenham se movimentado. Em outras palavras, no mesmo quadro, aqui considerado como atualização completa da rede, não é permitida a permanência em regiões já visitadas. Por isto, vamos considerar um estado u, no qual é , quando se a célula em questão está vazia e ui;j = 0 se está ocupada. Da mesma maneira, consideremos um estado w, no qual wi;j = 0 se algum agente esteve nela no atual quadro, e w = 1 caso contrário. Com isto determinamos os conjuntos  e

Por fim, através da combinação da equação 1 com os termos Tx, S e R, determinamos a probabilidade de um agente migrar para cada uma das quatro células de sua vizinhança ortogonal, obtida através das relações 3 e 4 apresentadas em sequência. Explicitamente, estas probabilidades são dadas pelo conjunto

, caso contrário

(3)

, caso contrário

(4)

 

Note que a probabilidade calculada através das equações anteriores, determina se os agentes poderão se mover. Desta forma, executamos a regra baseada no terceiro e último objetivo comum às duas classes. Sendo assim, é conveniente agora explicar como todas estas equações trabalham juntas na etapa a seguir:

2.5 O algoritmo

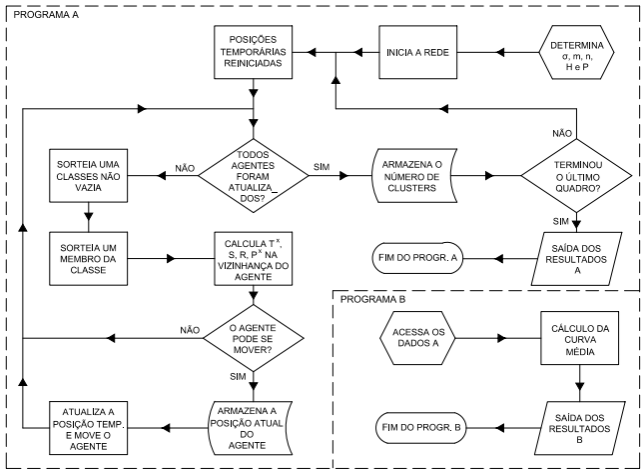
Inicialmente, é utilizado como entrada o valor fixado de σ, as dimensões m e n da rede, assim como a quantidade de presas H e predadores P. Em seguida os agentes são inseridos em posições aleatórias, sem que mais de um ocupe a mesma célula, com suas devidas posições temporárias coincidindo com as localizações de seus agentes.

Na sequência, inicia-se um loop, que consiste em selecionar uma das duas classes, depois um dos seus membros e atualizar sua posição na rede. Ou seja, quando um agente é escolhido, é calculada a probabilidade Px dele se deslocar para sua vizinhança. E caso ele se mova, é memorizado de onde ele veio, como uma posição temporária, para que nenhum outro agente a ocupe no mesmo quadro.

Quando todos os indivíduos forem verificados, estas posições temporárias serão descartadas, e será contabilizado o número de clusters, repetindo o loop anterior até que seja alcançada uma quantidade desejável de quadros. No final, temos para cada quadro o número de clusters, armazenado usualmente em forma de arquivos com extensão ".dat" ou em um banco de dados (MongoDB, MariaDB, MySQL, etc)

Figura 3 - Algoritmo em forma de diagrama

Desta maneira, podemos utilizar os procedimentos anteriores para produzir resultados suficientes para realizar um tratamento estatístico, e completar o ciclo através do último loop. Isto consiste em determinamos o número médio de clusters em cada quadro, acompanhados das medidas de dispersão, os quais nos limitaremos ao desvio padrão neste trabalho. Ou seja, a saída desta etapa é um arquivo com o número médio de clusters para cada quadro. A figura 3 na sequência, ilustra todo o algorítimo com mais detalhes.

2.6 Simulações

Para realizar as simulações, em um primeiro ensaio, as concentrações dos dois tipos de agentes são mantidos constantes, enquanto o valor de σ é variado. O objetivo nesta etapa é investigar se este termo é capaz de influir na "atração/repulsão" produzida entre predadores e presas.

Posteriormente, em um segundo teste, é mantido fixo o valor de σ, assim como o número de presas e são realizadas algumas concentrações diferentes de predadores. Com isso, espera-se verificar sob quais condições é possível formar grupos ou rebanhos de predadores ou presas.

Figura 4 - Clusters de diversos tamanhos formados por predadores e presas, representados por círculos pretos e brancos respectivamente. Nesta imagem, as cores diferenciadas nas células representam seus clusters.

Por fim, verificamos a evolução do número médio de clusters z formados por presas, influenciado pelos termos σ e H. Nas simulações, são preservadas em cada ensaio as condições iniciais como dimensões da rede, estabelecidas inicialmente por H, P e σ. Para tal verificação, realizamos um grande número de ensaios, nos quais o gerador de números aleatórios garante uma evolução distinta do MBA para cada simulação.

Para realizar esta contagem, consideramos um cluster como o número de agentes de mesma classe, conectadas através de suas vizinhanças, mesmo quando isolados, aqui considerados como clusters unitários.

3 RESULTADOS

Inicialmente, fizemos alguns testes rápidos, que nos revelou na prática, como os membros das duas classes se comportam. Como previsto, os predadores perseguiram as presas e houve formação de clusters em algumas casos (ver figura 5).

Figura 5 - Evolução temporal a partir do início da simulação, para uma rede 100 × 100, a cada 4 quadros com σ = 1:5. O espaço foi populado com [H] = 12:0% de presas em azul e [P] = 1:0% de predadores em vermelho

Em seguida, para iniciar a investigação das condições necessárias para formar grupos, adotamos um valor fixo para σ e arbitramos [H] relativamente alto, quando comparado com [P]. Neste caso, foi observado que as presas passaram a formar rebanhos, enquanto os predadores tenderam a ficar isolados (figura 6a). Em seguida, quando invertemos estas quantidades, verificamos que as poucas presas fora cercadas por vários predadores (figura 6b).

Figura 6 - Redes de dimensões 100 × 100, utilizando σ = 1:5 e evoluída para 30 quadros. Em (a) ela é composta por [P] = 0; 5% de predadores em vermelho e [H] = 10; 0% de presas em azul. Já em (b) a rede é populada por [P] = 10; 0% de predadores e [H] = 0; 5% de presas

Figura 7 - Diferentes simulações de concentrações de predadores [P] em vermelho, para uma rede 100 × 100, evoluída a 30 quadros. A concentração de presas inseridas é [H] = 20:0% em azul, para σ = 1:5.

r

Ao variarmos a concentração [P], mantendo σ e [H] constante, verificamos que a diferença entre a quantidade de membros das duas classes favoreceu a formação de clusters (figura 7). Na presença de muitos predadores (figura 7a), é possível que o excesso deles tenha "pressionado" as presas por todos os lados, diminuindo os espaços para movimentação e consequentemente, dificultando a formação de grandes clusters. Por outro lado, se há poucos predadores, (figura 7c), a ação do campo produzido por eles pouco influencia nas presas mais distantes, fazendo com que elas passem a executar uma caminhada aleatória tradicional nestes locais. Ou seja, a tendência é criar rebanhos somente nas proximidades dos predadores.

Figura 8 - Simulações evoluídas para 30 quadros sobre uma rede de 100 × 100, com valores diversos de σ. O espaço foi populado com [H] = 20:0% de presas em azul, e [P] = 1:0% de predadores em vermelho

Quando as concentrações [H] e [P] são mantidas fixas, porém é variado o valor de σ, observamos que nos extremos de um intervalo de σ = (0; 10], as presas passam a não se agrupar (ver figuras 8a e 8 f). Entretanto, para valores intermediários, notamos a formação de grupos que parecem mais compactos quando σ = 1:5 (ver figura 8d). Já para σ ≈ 0, os agentes produzem campos em forma de picos. Ou seja, eles são intensos nas suas origens e praticamente nulos em suas vizinhanças. Porém, quando σ é suficientemente grande, aqui representado por σ = 10:0, também não se unem porque os agentes produzem campos homogêneos. Isto implica na probabilidade equilibrada deles se movimentarem para qualquer sentido, executando movimentos brownianos.

Na sequência, para quantificarmos os números de clusters formados com o passar do tempo, variando [H] e σ, realizamos algumas simulações, cujo os resultados serão apresentados nas próximas imagens.

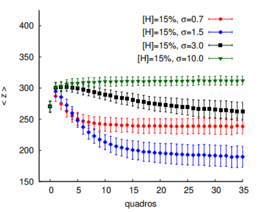
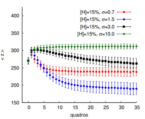
De acordo com as figuras 9 e 10, entendemos que após uma pequena instabilidade, os números médios de clusters (< z >) diminuíram. Como o número de agentes é sempre constante, então isto significa que houve no início uma grande quantidade de pequenos clusters que se fundiram. O mesmo efeito é observado na maioria dos casos, quando a concentração de H é a mesma para vários ensaios com diferentes valores de σ (ver figura 11).

Figura 9 - Número médio de clusters formados ao longo do tempo para uma rede de dimensões 50 × 50 com a utilização de um valor fixo de σ = 1:5. Para cada quadro as médias foram obtidas realizando-se 500 ensaios e a concentração de predadores foi mantida a [P] = 1% em relação ao tamanho da rede

Nesta circunstância, escolha de σ = 1:5 entre todos os simulados, foi a que aparentemente mais favoreceu a formação de rebanhos. Porém, para σ = 10:0, houve um aumento no número de clusters unitários, ou seja, neste caso, a rede não apresentou tendência a formar grandes grupos de presas. Este resultado coincide com o observado na figura 8f.

Figura 10 - Número médio de clusters formados ao longo do tempo para uma rede de dimensões 50 × 50 com a utilização de um valor fixo de σ = 3:0. Para cada quadro, as médias foram obtidas realizando-se 500 ensaios e a concentração de predadores foi mantida a [P] = 1% em relação ao tamanho da rede.

Figura 11 - Comparação entre números médios de clusters formados ao longo do tempo para diferentes valores de σ adotados. Nestas simulações, para cada quadro as médias foram obtidas realizando-se 500 ensaios. A concentração de predadores e presas foram mantidas constantes com [P] = 1% e [H] = 15% em relação a rede de tamanho 50 × 50

4 CONCLUSÃO E CONSIDERAÇÕES FINAIS

As simulações revelaram que este MBA é capaz de reproduzir a formação de bandos de animais, frequentemente observados na natureza, utilizando regras simples focadas na interação entre presas e predadores. Neste contexto, foi possível observar as condições que determinam o fenômeno de emergência de clusters de tamanhos variados, em ambiente de simulação computacional.

Ou seja, isto é realizado ao controlarmos as concentrações de presas e predadores, assim como o desvio padrão σ, que atua como mediador de intensidade com que cada um dos membros destas classes interagem com seus "inimigos".

Um efeito interessante verificado, é que os agentes executam o tempo inteiro uma caminhada aleatória assimétrica, especialmente quando membros de classes opostas estão próximos, mas a medida em que se afastam, eles passam a exibir um típico movimento browniano. Isto é conveniente porque é razoável propor que a dinâmica de perseguição e fuga se intensifica à medida que estes "inimigos" se aproximam.

agradecimento

Pedro Henrique Fernandes Lobo agradece a Coordenação de Aperfeiçoamento de Pessoal de Nível Superior - Brasil (CAPES Finance Code 001) pelo suporte financeiro para realização deste projeto e a Mariana Gauterio Tavares pela revisão no texto.

referências

Arashiro, E., Rodrigues, A. L., de Oliveira, M. J., Tomé, T. (2008). Time correlation function in systems with two coexisting biological species. Physical Review E, 77(6), 061909.

Argolo, C., Barros, P., Tomé, T., Arashiro, E., Gleria, I., Lyra, M. L. (2016). Threshold of coexistence and critical behavior of a predator-prey stochastic model in a fractal landscape. Journal of Statistical Mechanics: Theory and Experiment, 2016(8), 083204.

Boccara, N., Roblin, O., Roger, M. (1994). Automata network predator-prey model with pursuit and evasion. Phys Rev E, 50, 4531–4541.

Chen, L. (2012). Agent-based modeling in urban and architectural research: A brief literature review. Frontiers of Architectural Research, 1(2), 166–177.

Clarke, K. C. (2014). Handbook of Regional Science, vol 54, Springer Berlin Heidelberg, Berlin, Heidelberg, Cap. 62, pp. 1217–1231.

Elsasser, W. M. (1981). Principles of a new biological theory: A summary. Journal of Theoretical Biology, 89(1), 131 – 150.

Garifullin, M., Borshchev, A., Popkov, T. (2007). Using Anylogic and Agent-Based Approach To Model Consumer Market. EUROSIM 2007, Ljubljana, Slovenia, pp. 1–5.

Huynh, N., Cao, V., Wickramasuriya, R. (2014). An Agent Based Model for the Simulation of Road Traffic and Transport Demand in A Sydney Metropolitan Area. 8th International Workshop on Agents in Traffic and Transportation (ATT-2014), pp. 1–7.

Keesen, F., e Silva, A. C., Arashiro, E., Pinheiro, C. (2017). Simulations of populations of sapajus robustus in a fragmented landscape. Ecological Modelling, 344, 38 – 47.

Kirchner, A., Schadschneider, A. (2002). Simulation of evacuation processes using a bionics-inspired cellular automaton model for pedestrian dynamics. Physica A: Statistical Mechanics and its Applications, 312(1-2), 260–276.

Lotka, A. J. (1926). Elements of physical biology. Science Progress in the Twentieth Century (1919-1933), 21(82), 341–343.

Lourenço, G. M., Keesen, F., Fagundes, R., Luna, P., Silva, A. C., Ribeiro, S. P., Arashiro, E. (no prelo). Recruitment and entropy decrease during trail formation by foraging ants. Insectes Sociaux.

Perez, L., Dragicevic, S. (2009). An agent-based approach for modeling dynamics of contagious disease spread. International Journal of Health Geographics, 8(1), 1–17.

Ruziska, F. M., Arashiro, E., Tomé, T. (2018). Stochastic dynamics for two biological species and ecological niches. Physica A: Statistical Mechanics and its Applications, 489, 56 – 64.

Satulovsky, J. E., Tomé, T. (1994). Stochastic lattice gas model for a predator-prey system. Phys Rev E, 49, 5073–5079.

Schnakenberg, J. (1977). G. Nicolis und I. Prigogine: Self-Organization in Nonequilibrium Systems. From Dissipative Structures to Order through Fluctuations. J. Wiley & Sons, New York, London, Sydney, Toronto 1977. 491 Seiten. Berichte der Bunsengesellschaft für physikalische Chemie, 82(6), 672–672.

Secchi, D. (2015). A case for agent-based models in organizational behavior and team research. Team Performance Management: An International Journal, 21(1/2), 37–50.

Volterra, V. (1990). Leçons sur la théorie mathématique de la lutte pour la vie. J. Gabay, Paris.